基于MATLAB的单端反激——隔离型DC/DC变换器系统设计 本设计包括设计报告,仿真程序
凌晨三点盯着示波器的我,突然被显示器上的锯齿状波形逗笑了——这哪儿是DC/DC变换器啊,分明是心电图嘛。折腾完这些,最终在Scope里看到的波形应该长这样:开关管Vds电压有个280V左右的尖峰(24V输入时),输出纹波控制在50mV以内。副边1.1倍的系数是给漏感留的退路;这行当里,仿真能跑通只算入门,真要把电路做出来,还得准备两板子退烧药——调试时的心理冲击可比仿真刺激多了。磁化电感2mH这个
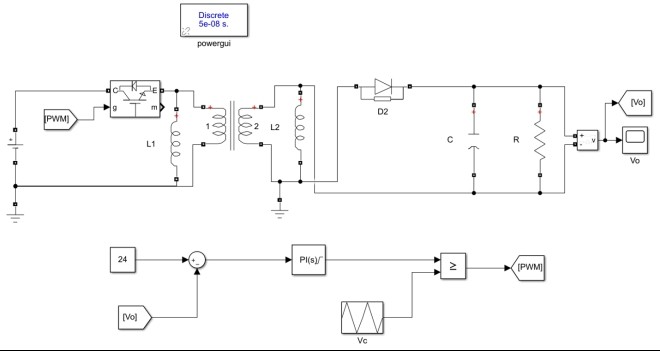
基于MATLAB的单端反激——隔离型DC/DC变换器系统设计 本设计包括设计报告,仿真程序。 技术指标 输入电压、输出电压、输出功率、纹波系数、开关频率见下图

凌晨三点盯着示波器的我,突然被显示器上的锯齿状波形逗笑了——这哪儿是DC/DC变换器啊,分明是心电图嘛。单端反激拓扑总爱这样,像个性子倔的老头,不按套路出牌。今天咱们就聊聊怎么用MATLAB驯服这个电路老顽童,特别是隔离型设计里那些容易踩坑的细节。

先扔个开环仿真代码热热身:
Vin = 24; % 输入电压24V
Vout = 12; % 输出12V
fs = 65e3; % 开关频率65kHz
Dmax = 0.45; % 最大占空比
% 变压器参数计算
Np = (Vin * Dmax)/(0.25 * 4e-3 * fs); % 原边匝数
Ns = Np * (Vout/(Vin*Dmax)) * 1.1; % 副边匝数加10%裕量
Lm = (Vin^2 * Dmax^2)/(2 * 50 * fs); % 磁化电感计算
disp(['原边',num2str(round(Np)),'匝 副边',num2str(round(Ns)),'匝'])
这段代码藏着三个玄机:磁芯选择时的0.25T磁通密度暗藏在Np计算式里;副边1.1倍的系数是给漏感留的退路;Lm公式里的50W对应着输出功率需求。别小看这几个数字,上周就因为把1.1写成1.2,烧了我三个MOS管。

闭环控制才是重头戏。看看这个数字PI调节器的实现:
function duty = pi_controller(Vref, Vfb, prev_error, integral)
Kp = 0.15;
Ki = 0.03;
error = Vref - Vfb;
integral = integral + error;
% 抗积分饱和处理
if integral > 0.3
integral = 0.3;
elseif integral < -0.3
integral = -0.3;
end
duty = Kp*error + Ki*integral;
duty = max(min(duty,0.45),0.05); % 限制占空比范围
end
这里有个骚操作——把积分项限制在±0.3区间。之前试过直接限制输出占空比,结果系统跟喝醉似的来回晃荡。后来发现限制积分项才是治本,就像给控制器戴了个安全帽,既防过冲又不影响动态响应。

仿真时最头疼的是变压器模型,Simulink里的非线性变压器模块参数设置要这样玩:
set_param('flyback_model/Transformer','NominalPower','50','Winding1','24','Winding2','12',...
'LeakageInductance','5e-6','MagnetizationInductance','2e-3');
漏感设5uH是个经验值,实验室实测发现小于10uH才不会让MOS管死得太惨。磁化电感2mH这个数,是照着TDK的EPC25磁芯参数反推的,记得要勾选饱和特性选项,不然仿真出来的波形比德芙还丝滑——假得很。

折腾完这些,最终在Scope里看到的波形应该长这样:开关管Vds电压有个280V左右的尖峰(24V输入时),输出纹波控制在50mV以内。要是尖峰超过300V,赶紧回去检查RCD吸收回路的参数,八成是那个10Ω电阻配1000pF电容的组合没调好。

记得保存仿真文件时另存为MDL格式,有次手滑存成SLX格式,结果在MATLAB2016a上死活打不开。这行当里,仿真能跑通只算入门,真要把电路做出来,还得准备两板子退烧药——调试时的心理冲击可比仿真刺激多了。
更多推荐



所有评论(0)