【强烈推荐】基于LangGraph的设备检测维修诊断系统:Supervisor Pattern实现+生产级实践
本文介绍了一个基于LangGraph 1.0的工业设备智能诊断系统,采用监督者模式实现多智能体协作架构。系统包含设备检测、故障诊断、维护建议和库存管理四个专业子智能体,由监督者智能体统一协调。文章详细解析了系统架构设计、各子智能体的功能实现及监督者的路由机制,并提供了完整的代码示例。该系统通过专业化分工与协同工作,为工业设备管理提供智能化解决方案,展示了多智能体技术在工业领域的应用价值。
本文详细介绍了基于LangGraph 1.0实现的工业设备检测维修诊断系统,采用Supervisor Pattern构建多智能体协作架构,包含四个专业化子智能体。文章深入解析了系统架构设计、核心代码实现及性能优化策略,提供了生产级别的工程实践经验和完整开发指南,展示了多智能体协作在工业领域的应用潜力。
引言
在工业4.0时代,设备智能诊断与维护已成为企业数字化转型的核心需求。本文实现了一个基于LangGraph 1.0实现的设备检测维修诊断系统,该系统采用**Supervisor Pattern(监督者模式)**实现多智能体协作,为企业提供智能化的设备管理解决方案。
通过本文,您将了解到:
- LangGraph多智能体架构的设计思想与实现细节
- Supervisor模式的任务路由与协调机制
- 完整的代码实现与关键组件解析
- 生产级别的系统设计经验与最佳实践
首先看下系统实现的界面展示:
设备问询:
状态问询:
诊断问询:
设备总览,方便对照查看:
- 系统架构概览
1.1 整体架构设计
系统采用分层架构,实现多智能体的高效协作:

1.2 技术栈组合
后端技术栈:
- LangGraph 1.0+: 多智能体工作流编排
- LangChain 1.1+: LLM工具链和提示管理
- FastAPI: 高性能API框架
- SQLAlchemy 2.0+: ORM数据库操作
- SQLite: 轻量级数据库
前端技术栈:
- React 18: 用户界面框架
- TypeScript 5.5+: 类型安全开发
- Vite 5.4+: 构建工具
- 多智能体协作架构深度解析
2.1 Supervisor Pattern核心思想
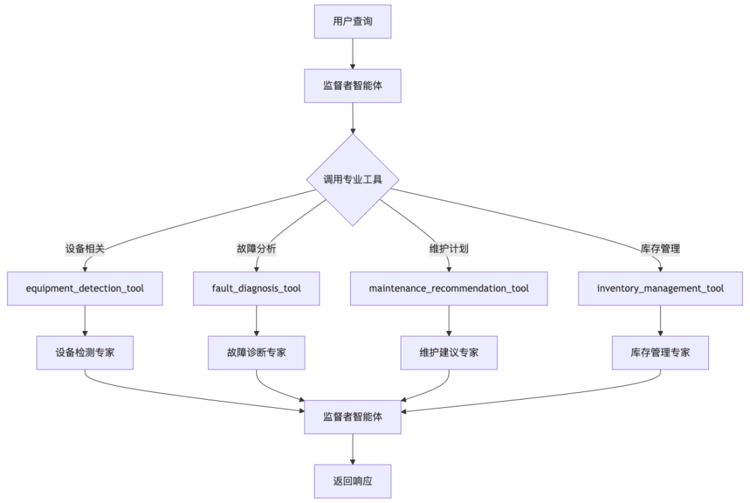
Supervisor模式是LangGraph中用于协调多个专业化智能体的架构模式。该系统的核心在于监督者智能体:
- 接收用户查询: 作为统一的入口点
- 意图识别: 分析用户查询内容
- 工具路由: 调用相应的专业工具
- 协调子智能体: 让子智能体处理专业任务
- 结果整合: 返回综合处理结果

2.2 专业化子智能体设计
每个子智能体专注于特定业务领域:
设备检测专家 (Equipment Detection Expert)
def create_equipment_detection_agent(llm, db_session: Session, checkpointer=None): """创建设备检测专家智能体""" # 创建工具集合 equipment_tools = create_equipment_tools(db_session) sensor_tools = create_sensor_data_tools(db_session) # 工具列表 tools = [ equipment_tools['get_equipment_by_id'], equipment_tools['get_equipment_status'], equipment_tools['get_equipment_list'], sensor_tools['get_sensor_readings'], sensor_tools['add_sensor_reading'] ] # 专业的系统提示 equipment_expert_prompt = """ 你是一个专业的设备检测专家,专注于设备状态监控、数据分析和设备信息查询。 核心职责: - 提供设备基本信息查询服务(型号、规格、安装时间等) - 监控和分析设备实时状态 - 读取和处理设备的相关传感器数据 - 评估设备运行状况 """ # 使用LangChain的create_agent创建 equipment_agent = create_agent( llm, tools=tools, system_prompt=equipment_expert_prompt, checkpointer=checkpointer ) return equipment_agent
故障诊断专家 (Fault Diagnosis Expert)
def create_fault_diagnosis_agent(llm, db_session: Session, checkpointer=None): """创建故障诊断专家智能体""" fault_tools = create_fault_management_tools(db_session) equipment_tools = create_equipment_tools(db_session) tools = [ fault_tools['get_fault_history'], equipment_tools['get_equipment_list'], equipment_tools['get_equipment_by_id'], equipment_tools['get_equipment_status'], ] fault_expert_prompt = """ 你是一个资深的故障诊断专家,专门负责设备故障分析、原因查找和解决方案建议。 核心职责: - 分析故障现象和症状 - 查找故障根本原因 - 评估故障严重程度 - 提供基础的故障解决建议 """ fault_agent = create_agent( llm, tools=tools, system_prompt=fault_expert_prompt, checkpointer=checkpointer ) return fault_agent
维护建议专家 (Maintenance Recommendation Expert)
def create_maintenance_recommendation_agent(llm, db_session: Session, checkpointer=None): """创建维护建议专家智能体""" maintenance_tools = create_maintenance_planning_tools(db_session) equipment_tools = create_equipment_tools(db_session) tools = [ maintenance_tools['get_maintenance_schedule'], equipment_tools['get_equipment_list'], equipment_tools['get_equipment_by_id'], equipment_tools['get_equipment_status'], ] maintenance_expert_prompt = """ 你是一个专业的维护建议专家,负责制定维护计划、提供维护建议和评估维护成本。 核心职责: - 制定设备维护计划和时间表 - 提供预防性维护建议 - 评估维护成本和停机时间 - 优化维护任务优先级 """ maintenance_agent = create_agent( llm, tools=tools, system_prompt=maintenance_expert_prompt, checkpointer=checkpointer ) return maintenance_agent
库存管理专家 (Inventory Management Expert)
def create_inventory_management_agent(llm, db_session: Session, checkpointer=None): """创建库存管理专家智能体""" inventory_tools = create_inventory_management_tools(db_session) tools = [ inventory_tools['check_spare_part_inventory'], inventory_tools['search_spare_parts'], ] inventory_expert_prompt = """ 你是一个专业的库存管理专家,负责备件库存查询、需求预测和采购建议。 核心职责: - 查询备件库存状态和可用性 - 预测备件需求趋势 - 提供采购和库存优化建议 - 管理供应商关系 """ inventory_agent = create_agent( llm, tools=tools, system_prompt=inventory_expert_prompt, checkpointer=checkpointer ) return inventory_agent
- 监督者智能体设计

3.1 监督者智能体创建
监督者智能体通过工具函数调用子智能体:
def create_supervisor_agent(llm, equipment_agent, fault_agent, maintenance_agent, inventory_agent, db_session, checkpointer=None): """创建监督者智能体""" # 定义4个核心工具函数,每个负责调用一个子智能体 @tool def equipment_detection_tool(request: str) -> str: """设备检测专家工具""" logger.debug(f"=== 设备检测工具被调用 ===") try: messages = [{"role": "user", "content": request}] result = equipment_agent.invoke({"messages": messages}) if "messages" in result and result["messages"]: response_content = result["messages"][-1].content else: response_content = str(result) return response_content except Exception as e: error_msg = f"设备检测工具执行失败: {e}" logger.error(error_msg) return error_msg @tool def fault_diagnosis_tool(request: str) -> str: """故障诊断专家工具""" logger.debug(f"=== 故障诊断工具被调用 ===") try: messages = [{"role": "user", "content": request}] result = fault_agent.invoke({"messages": messages}) if "messages" in result and result["messages"]: response_content = result["messages"][-1].content else: response_content = str(result) return response_content except Exception as e: error_msg = f"故障诊断工具执行失败: {e}" logger.error(error_msg) return error_msg @tool def maintenance_recommendation_tool(request: str) -> str: """维护建议专家工具""" try: result = maintenance_agent.invoke({ "messages": [{"role": "user", "content": request}] }) response_content = result["messages"][-1].content return response_content except Exception as e: error_msg = f"维护建议工具执行失败: {e}" logger.error(error_msg) return error_msg @tool def inventory_management_tool(request: str) -> str: """库存管理专家工具""" try: result = inventory_agent.invoke({ "messages": [{"role": "user", "content": request}] }) response_content = result["messages"][-1].content return response_content except Exception as e: error_msg = f"库存管理工具执行失败: {e}" logger.error(error_msg) return error_msg # 监督者的工具列表 tools = [ equipment_detection_tool, fault_diagnosis_tool, maintenance_recommendation_tool, inventory_management_tool ] # 监督者系统提示 supervisor_prompt = """ 你是设备检测维修诊断系统的监督者智能体,负责协调各个专业子智能体的工作。 你可以调用的专家工具: 1. equipment_detection_tool: 设备检测专家 - 处理设备信息查询、状态监控、传感器数据 2. fault_diagnosis_tool: 故障诊断专家 - 处理故障分析、原因查找、解决方案建议 3. maintenance_recommendation_tool: 维护建议专家 - 处理维护计划、预防性维护建议 4. inventory_management_tool: 库存管理专家 - 处理备件库存、需求预测、采购建议 你的工作流程: 1. 分析用户的查询意图 2. 确定最适合的专业专家工具 3. 调用相应的专家工具获取专业意见 4. 如有需要,协调多个专家工具进行协作 5. 整合专家结果并返回给用户 """ # 创建监督者智能体 supervisor_agent = create_agent( llm, tools=tools, system_prompt=supervisor_prompt, checkpointer=checkpointer ) return supervisor_agent
3.2 监督者智能体的工作机制
监督者智能体通过工具调用的方式协调子智能体,而不是使用图结构的条件边:
- 工具内调用: 监督者的每个工具内部调用一个子智能体
- 消息传递: 将用户的请求作为消息发送给子智能体
- 结果返回: 子智能体的响应作为工具的返回值
- LLM决策: 监督者LLM根据提示词决定调用哪个工具
这种设计的优势:
- 简化架构: 不需要复杂的状态图和条件边
- 自然交互: 通过对话的方式协调,更直观
- 灵活扩展: 容易添加新的工具和子智能体
- 工作流构建与执行
4.1 工作流构建函数
def build_equipment_maintenance_workflow(): """构建完整的设备维护多智能体工作流""" try: # 获取数据库会话 db_manager = get_database_manager() db_session = next(db_manager.get_db_session()) # 获取LLM实例 llm_manager = get_llm() provider = llm_manager.providers.get(llm_manager.default_provider) if not provider: logger.error("无法获取LLM提供商") return None # 获取实际的LangChain LLM实例 llm = provider.llm if not llm: logger.error("无法获取LLM实例") return None # 创建共享的checkpointer和内存存储 from langgraph.checkpoint.memory import MemorySaver checkpointer = MemorySaver() # 创建所有子智能体 - 都使用相同的checkpointer equipment_agent = create_equipment_detection_agent(llm, db_session, checkpointer) fault_agent = create_fault_diagnosis_agent(llm, db_session, checkpointer) maintenance_agent = create_maintenance_recommendation_agent(llm, db_session, checkpointer) inventory_agent = create_inventory_management_agent(llm, db_session, checkpointer) # 创建监督者智能体 supervisor_agent = create_supervisor_agent( llm, equipment_agent, fault_agent, maintenance_agent, inventory_agent, db_session, checkpointer ) logger.info("设备维护多智能体工作流构建成功") return supervisor_agent except Exception as e: logger.error(f"构建工作流失败: {e}") import traceback logger.error(f"详细错误信息: {traceback.format_exc()}") return None
关键点解析:
- 共享checkpointer: 所有智能体使用相同的
MemorySaver,支持共享对话记忆 - 单一监督者: 最终返回的是监督者智能体,它内部协调所有子智能体
- 异常处理: 完整的错误捕获和日志记录
- 资源管理: 通过数据库管理器获取会话
4.2 工作流执行
async def run_equipment_maintenance_workflow( query: str, user_id: str = None, user_role: str = "Operator", thread_id: str = None): """运行设备维护工作流""" try: logger.debug(f"=== 开始执行设备维护工作流 ===") logger.debug(f"用户查询: {query}") if not thread_id: thread_id = str(uuid.uuid4()) # 获取全局监督者智能体(优化:避免重复构建) supervisor_agent = get_supervisor_agent() if not supervisor_agent: logger.error("无法获取监督者智能体") return {"success": False, "error": "智能体未初始化"} # 配置参数 config = { "configurable": { "thread_id": thread_id, "user_id": user_id or "user_" + thread_id[:8], "user_role": user_role } } # 准备初始状态 initial_state = { "messages": [HumanMessage(content=query)], } # 调用监督者智能体 result = await supervisor_agent.ainvoke(initial_state, config=config) # 提取消息 messages = result.get("messages", []) if messages: logger.debug("消息记录:") for i, msg in enumerate(messages): msg_type = type(msg).__name__ msg_content = getattr(msg, 'content', str(msg))[:500] logger.debug(f" 消息 {i}: {msg_type} - {msg_content}") final_response = { "success": True, "thread_id": thread_id, "result": result, "messages": messages } return final_response except Exception as e: logger.error(f"执行工作流失败: {e}") import traceback logger.error(f"详细错误信息: {traceback.format_exc()}") return { "success": False, "error": str(e), "thread_id": thread_id }
- 工具函数实现细节
以equipment_tools.py中的工具函数为例:
5.1 get_equipment_by_id函数
@tooldef get_equipment_by_id(equipment_id: str) -> Dict[str, Any]: """根据设备ID获取设备信息""" log_function_call("get_equipment_by_id", equipment_id=equipment_id) try: db = get_db_session() logger.debug(f"开始数据库查询 - 设备ID: {equipment_id}") # 使用SQLAlchemy ORM查询设备 equipment = db.query(Equipment).filter( Equipment.EquipmentID == equipment_id ).first() logger.debug(f"数据库查询完成,结果: {'找到设备' if equipment else '未找到设备'}") if not equipment: result = { "success": False, "message": f"未找到设备ID: {equipment_id}", "data": None } log_function_result("get_equipment_by_id", result, False) return result # 构建设备信息响应 result = { "success": True, "message": "设备信息获取成功", "data": { "EquipmentID": equipment.EquipmentID, "EquipmentName": equipment.EquipmentName, "EquipmentType": equipment.EquipmentType, "Model": equipment.Model, "SerialNumber": equipment.SerialNumber, "Manufacturer": equipment.Manufacturer, "InstallationDate": equipment.InstallationDate.isoformat() if equipment.InstallationDate else None, "Location": equipment.Location, "Status": equipment.Status, "Description": equipment.Description, "CreatedAt": equipment.CreatedAt.isoformat() if equipment.CreatedAt else None, "UpdatedAt": equipment.UpdatedAt.isoformat() if equipment.UpdatedAt else None } } log_function_result("get_equipment_by_id", result, True) return result except Exception as e: logger.error(f"get_equipment_by_id 执行失败: {e}") result = { "success": False, "message": f"获取设备信息失败: {str(e)}", "data": None } log_function_result("get_equipment_by_id", result, False) return result
5.2 工具函数集合创建
def create_equipment_tools(db_session: Session): """创建设备工具函数集合""" logger.debug(f"=== 创建设备工具函数集合 ===") set_db_session(db_session) tools = { 'get_equipment_by_id': get_equipment_by_id, 'get_equipment_status': get_equipment_status, 'get_equipment_list': get_equipment_list } logger.debug(f"设备工具函数集合创建完成: {list(tools.keys())}") return tools
- API接口实现
FastAPI的统一查询接口:
@app.post("/query", response_model=QueryResponse)async def process_query(request: QueryRequest): """统一的智能问答主接口""" start_time = datetime.now() thread_id = str(uuid.uuid4()) try: logger.info(f"收到查询请求 - ThreadID: {thread_id}") logger.info(f"查询内容: {request.query[:100]}...") # 获取数据库会话 db = get_db_session() # 初始化或获取全局智能体实例 global_agents = get_global_agents() if not global_agents: logger.info("全局智能体未初始化,初始化中...") global_agents = initialize_global_agents() if not global_agents or not global_agents['app']: raise RuntimeError("智能体工作流初始化失败") # 配置线程记忆 config = { "configurable": { "thread_id": thread_id, "user_id": "default_user", "user_role": "Operator" } } # 构建输入消息 input_messages = { "messages": [HumanMessage(content=request.query)] } # 执行多智能体工作流 logger.info(f"开始执行多智能体工作流 - ThreadID: {thread_id}") result = global_agents['app'].invoke( input_messages, config=config ) logger.info(f"工作流执行完成 - ThreadID: {thread_id}") processing_time = (datetime.now() - start_time).total_seconds() logger.info(f"处理耗时: {processing_time:.2f}秒") # 提取AI响应 if result.get("success", True): messages = result.get("messages", []) ai_response = None agent_used = "multi_agent" # 从消息中提取AI回复 for message in reversed(messages): if isinstance(message, AIMessage): content = message.content if content and len(content) > 5: ai_response = content if hasattr(message, 'name'): agent_used = message.name break elif isinstance(message, ToolMessage): content = getattr(message, 'content', '') if content and len(content) > 5: ai_response = content if hasattr(message, 'name'): agent_used = message.name break return QueryResponse( success=True, thread_id=thread_id, response=ai_response, processing_time=processing_time, agent_used=agent_used, timestamp=datetime.now().isoformat() ) else: return QueryResponse( success=False, thread_id=thread_id, response=f"处理查询失败: {result.get('error', '未知错误')}", processing_time=processing_time, timestamp=datetime.now().isoformat() ) except Exception as e: processing_time = (datetime.now() - start_time).total_seconds() logger.error(f"查询处理失败: {e}") return QueryResponse( success=False, thread_id=thread_id, response=f"系统错误: {str(e)}", processing_time=processing_time, timestamp=datetime.now().isoformat() )
- 数据库设计解析
7.1 核心业务表结构
表和字段的含义很明确,此处不再重复。

7.2 SQLAlchemy ORM模型
class Equipment(Base): """设备表模型""" __tablename__ = "Equipment" EquipmentID = Column(String(50), primary_key=True, default=lambda: f"EQ-{uuid.uuid4().hex[:8].upper()}") EquipmentName = Column(String(200), nullable=False) EquipmentType = Column(String(100), nullable=False) Model = Column(String(100)) SerialNumber = Column(String(100)) Manufacturer = Column(String(100)) InstallationDate = Column(Date) Location = Column(String(200)) Status = Column(String(50), default="Active") Description = Column(Text) CreatedAt = Column(DateTime, default=func.now()) UpdatedAt = Column(DateTime, default=func.now(), onupdate=func.now()) # 定义关系 - 一对多关系 sensor_data = relationship("SensorData", back_populates="equipment", cascade="all, delete-orphan") fault_records = relationship("FaultRecords", back_populates="equipment", cascade="all, delete-orphan") maintenance_records = relationship("MaintenanceRecords", back_populates="equipment", cascade="all, delete-orphan") equipment_spare_parts = relationship("EquipmentSpareParts", back_populates="equipment", cascade="all, delete-orphan")
- 多智能体工作流程时序分析
8.1 一个查询设备的标准查询流程

- 系统初始化与性能优化
9.1 全局智能体初始化
在应用启动时初始化:
@app.on_event("startup")async def startup_event(): """应用启动事件处理""" try: logger.info("正在启动设备检测维修诊断系统...") # 初始化数据库 logger.info("初始化数据库...") if not init_database(): raise Exception("数据库初始化失败") # 检查LLM服务 logger.info("检查LLM服务...") llm_manager = get_llm_manager() providers = llm_manager.list_providers() logger.info(f"可用LLM提供商: {providers}") # 初始化全局智能体 from equipment_maintenance.agents.multi_agent_workflow import initialize_global_agents logger.info("初始化全局智能体...") agent = initialize_global_agents() if agent: logger.info("✅ 全局智能体初始化成功 - 后续查询将大幅提升性能") else: logger.warning("⚠️ 全局智能体初始化失败 - 将在首次查询时即时初始化") logger.info("系统启动完成") except Exception as e: logger.error(f"系统启动失败: {e}")
初始化优化要点:
- 单例模式: 全局智能体使用单例模式,避免重复创建
- 共享内存: 所有子智能体使用相同的checkpointer,支持对话记忆
- 延迟加载: 首次使用时自动初始化
- 资源管理: 统一管理数据库会话和LLM实例
- 开发经验与最佳实践
10.1 提示词工程
每个智能体都需要精心设计的提示词:
设备检测专家提示词
equipment_expert_prompt = """你是一个专业的设备检测专家,专注于设备状态监控、数据分析和设备信息查询。核心职责:- 提供设备基本信息查询服务(型号、规格、安装时间等)- 监控和分析设备实时状态- 读取和处理设备的相关传感器数据- 评估设备运行状况可用的工具:- get_equipment_by_id: 根据设备ID查询设备详细信息- get_equipment_status: 获取设备当前运行状态- get_equipment_list: 获取设备列表(可按类型、状态筛选)- get_sensor_readings: 获取设备的某类型传感器(如温度、压力等)的历史数据- add_sensor_reading: 给设备某类型传感器(如温度、压力等)添加新的读数请根据用户的问题选择合适的工具,并如实返回工具的回答消息,不需要询问是否需要进一步的交互。如果无法找到合适的工具,请礼貌地告知用户并建议其他解决方案。"""
监督者智能体提示词
supervisor_prompt = """你是设备检测维修诊断系统的监督者智能体,负责协调各个专业子智能体的工作。你可以调用的专家工具:1. equipment_detection_tool: 设备检测专家 - 处理设备信息查询、状态监控、传感器数据2. fault_diagnosis_tool: 故障诊断专家 - 处理故障分析、原因查找、解决方案建议3. maintenance_recommendation_tool: 维护建议专家 - 处理维护计划、预防性维护建议4. inventory_management_tool: 库存管理专家 - 处理备件库存、需求预测、采购建议你的工作流程:1. 分析用户的查询意图2. 确定最适合的专业专家工具3. 调用相应的专家工具获取专业意见4. 如有需要,协调多个专家工具进行协作5. 整合专家结果并返回给用户对于复杂问题,可以按顺序调用多个专家工具。请确保回答清晰、专业。如果无法找到合适的工具,请礼貌地告知用户并建议其他解决方案。"""
10.2 工具函数设计原则
# 全局数据库会话存储_db_session = Nonedef set_db_session(db_session: Session): """设置全局数据库会话""" global _db_session _db_session = db_session logger.debug(f"全局数据库会话已设置: {type(db_session)}")def get_db_session() -> Session: """获取全局数据库会话""" if _db_session is None: logger.error("数据库会话未设置,抛出RuntimeError") raise RuntimeError("数据库会话未设置") return _db_session# 调试辅助函数def log_function_call(func_name: str, **kwargs): """记录函数调用信息""" logger.debug(f"=== {func_name} 函数被调用 ===") for key, value in kwargs.items(): if key != 'db_session': # 不记录数据库会话对象 logger.debug(f"输入参数 - {key}: {value}")def log_function_result(func_name: str, result: Dict[str, Any], success: bool = None): """记录函数执行结果""" if success is None: success = result.get('success', False) if success: logger.debug(f"✅ {func_name} 执行成功") else: logger.debug(f"❌ {func_name} 执行失败") logger.debug(f"错误信息: {result.get('message', '未知错误')}")
工具函数设计原则:
- @tool装饰器: 使用LangChain的@tool装饰器暴露给LLM
- 全局数据库会话: 通过
set_db_session()和get_db_session()管理 - 日志记录: 完整的调用日志和结果日志,便于调试
- 错误处理: 统一的错误响应格式
- 类型注解: 明确的输入输出类型定义
- 实际应用场景与测试
11.1 典型查询场景
场景1: 设备状态查询
用户查询: “查询设备EQ-001的当前运行状态”
处理流程:
- FastAPI接收查询请求
- 调用
run_equipment_maintenance_workflow() - 监督者智能体分析意图,发现是设备查询
- 监督者调用
equipment_detection_tool - 工具调用设备检测专家智能体
- 设备检测专家调用
get_equipment_by_id和get_equipment_status - 返回综合状态报告
场景2: 故障诊断
用户查询: “设备EQ-004出现异常振动,请分析可能原因”
处理流程:
- 监督者智能体识别为故障查询
- 调用
fault_diagnosis_tool - 故障诊断专家查询故障历史和传感器数据
- 结合LLM分析可能原因
- 返回诊断报告和解决方案
11.2 API测试示例
# 查询设备信息curl -X POST http://localhost:8000/query \ -H "Content-Type: application/json" \ -d '{"query":"列出全部设备信息"}'# 响应:{ "success": true, "thread_id": "a1b2c3d4-...", "response": "系统共有4台设备:\n1. 空压机A001 - 状态:运行中\n2. 冷却塔B002 - 状态:运行中\n3. 电机C003 - 状态:运行中\n4. 泵D004 - 状态:警告", "processing_time": 2.34, "agent_used": "multi_agent", "timestamp": "2025-11-30T21:00:00Z"}
- 总结与思考
12.1 技术亮点总结
- Supervisor Pattern的优雅实现
- 监督者通过工具调用协调子智能体
- 无需复杂的状态图和条件边
- 更自然的对话式交互
- LangGraph工作流的强大能力
- 共享内存支持对话记忆
- 工具调用自动化
- 异步执行支持
- 生产级别的工程实践
- 全局智能体实例复用
- 完善的错误处理和日志
- 性能优化策略
- 数据库设计的合理性
- 规范的ER模型
- 完整的业务覆盖
- 良好的扩展性
12.2 最佳实践总结
- 使用全局智能体实例提升性能
- 为每个工具函数添加详细的日志
- 使用类型注解保证类型安全
- 设计统一的响应格式
- 实现完善的错误处理机制
- 为每个智能体编写清晰的提示词
- 使用共享的checkpointer支持对话记忆
结语
本文深入分析了基于LangGraph实现的设备检测维修诊断系统,重点讲解了Supervisor模式的架构设计、核心代码实现、生产级最佳实践,以及实际的开发经验。
该系统展示了多智能体协作在工业领域的强大潜力,通过专业化的子智能体协同工作,能够提供比单一智能体更智能、更专业的服务。Supervisor模式通过工具调用协调子智能体的方式,在实际项目中表现出了良好的可扩展性和可维护性。
最后
我在一线科技企业深耕十二载,见证过太多因技术卡位而跃迁的案例。那些率先拥抱 AI 的同事,早已在效率与薪资上形成代际优势,我意识到有很多经验和知识值得分享给大家,也可以通过我们的能力和经验解答大家在大模型的学习中的很多困惑。
我整理出这套 AI 大模型突围资料包:
- ✅AI大模型学习路线图
- ✅Agent行业报告
- ✅100集大模型视频教程
- ✅大模型书籍PDF
- ✅DeepSeek教程
- ✅AI产品经理入门资料
完整的大模型学习和面试资料已经上传带到CSDN的官方了,有需要的朋友可以扫描下方二维码免费领取【保证100%免费】👇👇

为什么说现在普通人就业/升职加薪的首选是AI大模型?
人工智能技术的爆发式增长,正以不可逆转之势重塑就业市场版图。从DeepSeek等国产大模型引发的科技圈热议,到全国两会关于AI产业发展的政策聚焦,再到招聘会上排起的长队,AI的热度已从技术领域渗透到就业市场的每一个角落。

智联招聘的最新数据给出了最直观的印证:2025年2月,AI领域求职人数同比增幅突破200% ,远超其他行业平均水平;整个人工智能行业的求职增速达到33.4%,位居各行业榜首,其中人工智能工程师岗位的求职热度更是飙升69.6%。
AI产业的快速扩张,也让人才供需矛盾愈发突出。麦肯锡报告明确预测,到2030年中国AI专业人才需求将达600万人,人才缺口可能高达400万人,这一缺口不仅存在于核心技术领域,更蔓延至产业应用的各个环节。


资料包有什么?
①从入门到精通的全套视频教程⑤⑥
包含提示词工程、RAG、Agent等技术点
② AI大模型学习路线图(还有视频解说)
全过程AI大模型学习路线

③学习电子书籍和技术文档
市面上的大模型书籍确实太多了,这些是我精选出来的

④各大厂大模型面试题目详解

⑤ 这些资料真的有用吗?
这份资料由我和鲁为民博士共同整理,鲁为民博士先后获得了北京清华大学学士和美国加州理工学院博士学位,在包括IEEE Transactions等学术期刊和诸多国际会议上发表了超过50篇学术论文、取得了多项美国和中国发明专利,同时还斩获了吴文俊人工智能科学技术奖。目前我正在和鲁博士共同进行人工智能的研究。
所有的视频教程由智泊AI老师录制,且资料与智泊AI共享,相互补充。这份学习大礼包应该算是现在最全面的大模型学习资料了。
资料内容涵盖了从入门到进阶的各类视频教程和实战项目,无论你是小白还是有些技术基础的,这份资料都绝对能帮助你提升薪资待遇,转行大模型岗位。


智泊AI始终秉持着“让每个人平等享受到优质教育资源”的育人理念,通过动态追踪大模型开发、数据标注伦理等前沿技术趋势,构建起"前沿课程+智能实训+精准就业"的高效培养体系。
课堂上不光教理论,还带着学员做了十多个真实项目。学员要亲自上手搞数据清洗、模型调优这些硬核操作,把课本知识变成真本事!


如果说你是以下人群中的其中一类,都可以来智泊AI学习人工智能,找到高薪工作,一次小小的“投资”换来的是终身受益!
应届毕业生:无工作经验但想要系统学习AI大模型技术,期待通过实战项目掌握核心技术。
零基础转型:非技术背景但关注AI应用场景,计划通过低代码工具实现“AI+行业”跨界。
业务赋能 突破瓶颈:传统开发者(Java/前端等)学习Transformer架构与LangChain框架,向AI全栈工程师转型。
👉获取方式:
😝有需要的小伙伴,可以保存图片到wx扫描二v码免费领取【保证100%免费】🆓**

更多推荐

所有评论(0)