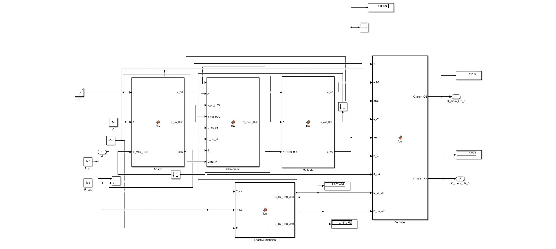
PEM电解槽Simulink模型,得出I-V曲线图,通过调参可以分析各参数对电解电压的影响。 ...
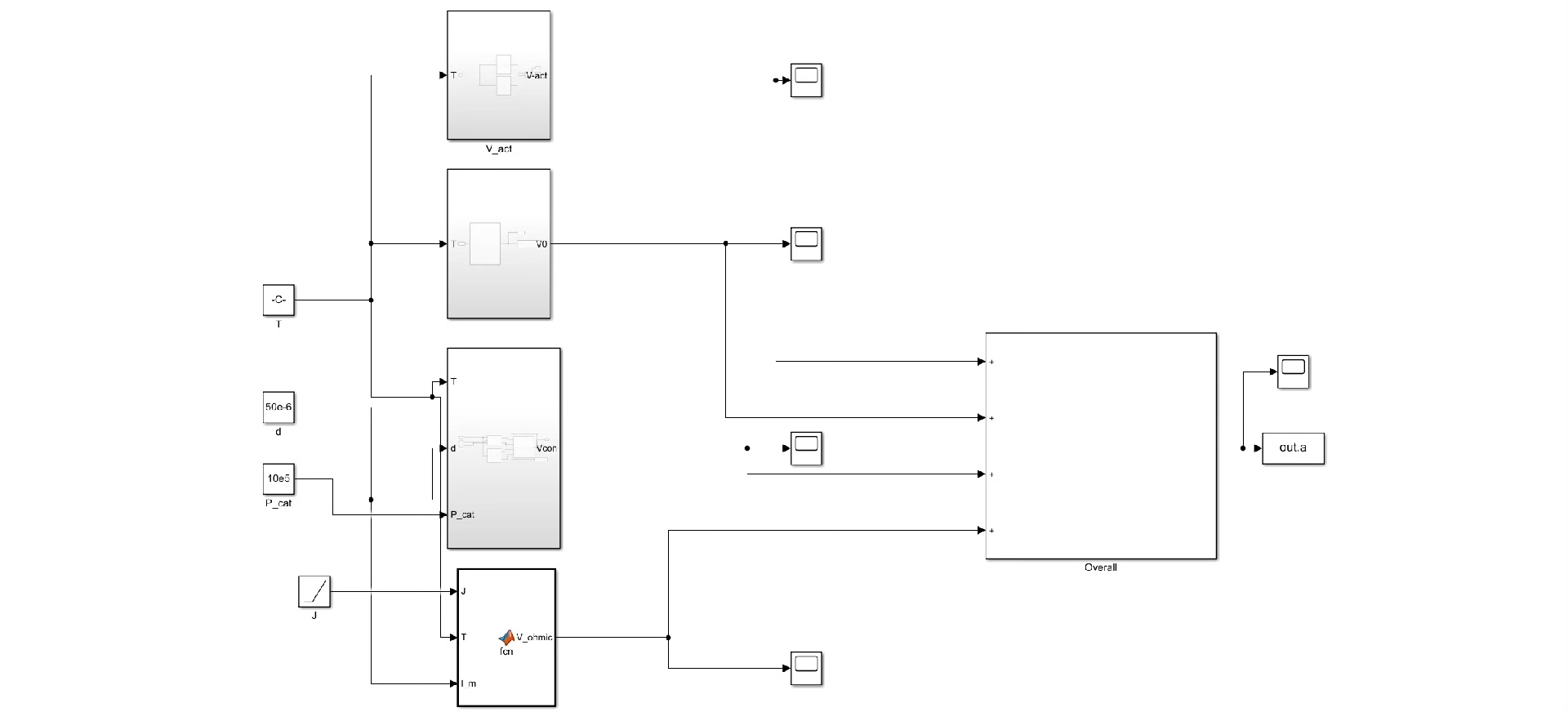
先放个暴力结论:电解电压=能斯特电动势+三大过电势(欧姆、传质、活化),每个都能被参数拿捏得死死的。把这个参数翻倍,100mA/cm²时的活化损耗直接砍半,但小心别超出材料实际性能。PEM电解槽Simulink模型,得出I-V曲线图,通过调参可以分析各参数对电解电压的影响。PEM电解槽Simulink模型,得出I-V曲线图,通过调参可以分析各参数对电解电压的影响。包括能斯特电动势,欧姆过电势,传质
PEM电解槽Simulink模型,得出I-V曲线图,通过调参可以分析各参数对电解电压的影响。 包括能斯特电动势,欧姆过电势,传质损失过电势,活化过电势。
手把手教你调教PEM电解槽模型

搞PEM电解槽仿真的时候,最头疼的就是调参调得怀疑人生。今天咱们用Simulink模型掰开揉碎了看,到底哪些参数能左右电解槽的电压表现。先放个暴力结论:电解电压=能斯特电动势+三大过电势(欧姆、传质、活化),每个都能被参数拿捏得死死的。
先搞懂基础模型结构

Simulink里最核心的模块就是电压计算器。直接上伪代码版方程:
V_cell = E_nernst + V_ohm + V_act + V_con;
这四个分量分别对应热力学基础(能斯特)、导电损耗、反应门槛和物质输送瓶颈。接下来逐个击破。
能斯特电动势:温度说了算

能斯特公式看起来吓人,其实就一温度函数:
E_nernst = 1.23 - 0.9e-3*(T - 298); % T是电解温度(K)
在模型里改温度参数试试,每升高10℃电压降约9mV。不过注意实际运行时温度会影响其他参数,这个后面会联动。
欧姆过电势:导电玄学

PEM电解槽Simulink模型,得出I-V曲线图,通过调参可以分析各参数对电解电压的影响。 包括能斯特电动势,欧姆过电势,传质损失过电势,活化过电势。

质子交换膜的电阻是重灾区。模型里通常用这个分段函数:
if current_density < 2 % A/cm²
R_membrane = 0.15 * thickness / (0.0001*T);
else
R_membrane = (0.15 + 0.02*(current_density-2)) * thickness / (0.0001*T);
end
重点看thickness参数,膜厚度从0.2mm加到0.3mm,200mA/cm²工况下电压直接飙升200mV。但别无脑减薄——太薄的膜会导致气体渗透率暴增。
活化过电势:催化剂的尊严

这里藏着最魔性的巴特勒-沃尔默方程,Simulink里一般是简化版:
V_act = (R*T)/(alpha*F) * asinh(current_density/(2*j0));
j0(交换电流密度)是核心参数。实验室级催化剂能把j0做到0.1A/cm²,而工业级可能只有0.01。把这个参数翻倍,100mA/cm²时的活化损耗直接砍半,但小心别超出材料实际性能。
传质过电势:气体堵车现场
当电流密度高到气体来不及扩散时:
V_con = (R*T)/(4*F) * log(1 + current_density/(j_lim^0.7));
jlim(极限电流密度)决定翻车阈值。流道设计差的电解槽jlim可能只有1A/cm²,优化流场后能冲到3A/cm²以上。模型里把这个参数从1.5调到2.0,2A/cm²工况电压立降8%。
调参实战技巧
- 先固定温度调膜厚度,找到欧姆损耗甜蜜点
- 用扫频模式跑电流密度0-3A/cm²,观察曲线拐点
- 联动修改催化剂活性和极限电流,防止顾此失彼
- 最终验证时打开温度反馈循环,避免静态参数失真
贴个参数扫描脚本的核心段:
for j0 = [0.01, 0.05, 0.1]
simOut = sim('PEM_Model','Parameter','j0','Value',j0);
plot(simOut.I.Data, simOut.V.Data); hold on;
end
legend('垃圾催化剂','工业级','实验室级');
别掉进仿真陷阱
见过有人把活化损耗调成负值——肯定是alpha(传递系数)设到大于1了。记住物理边界:
- 交换电流密度不可能超过1A/cm²量级
- 膜厚下限受机械强度限制(通常>50μm)
- 温度超过90℃可能触发膜脱水效应
下次被仿真结果坑的时候,记得回来看看这几条红线。模型可以随便浪,现实可是会掀桌子的。
更多推荐


所有评论(0)