react native在android studio运行时报错:react-native-baidumap-sdk:debugRuntimeClasspath...如何解决?
🏆本文收录于 《全栈 Bug 调优(实战版)》 专栏。专栏聚焦真实项目中的各类疑难 Bug,从成因剖析 → 排查路径 → 解决方案 → 预防优化全链路拆解,形成一套可复用、可沉淀的实战知识体系。无论你是初入职场的开发者,还是负责复杂项目的资深工程师,都可以在这里构建一套属于自己的「问题诊断与性能调优」方法论,助你稳步进阶、放大技术价值 。
🏆本文收录于 《全栈 Bug 调优(实战版)》 专栏。专栏聚焦真实项目中的各类疑难 Bug,从成因剖析 → 排查路径 → 解决方案 → 预防优化全链路拆解,形成一套可复用、可沉淀的实战知识体系。无论你是初入职场的开发者,还是负责复杂项目的资深工程师,都可以在这里构建一套属于自己的「问题诊断与性能调优」方法论,助你稳步进阶、放大技术价值 。
📌 特别说明:
文中问题案例来源于真实生产环境与公开技术社区,并结合多位一线资深工程师与架构师的长期实践经验,经过人工筛选与AI系统化智能整理后输出。文中的解决方案并非唯一“标准答案”,而是兼顾可行性、可复现性与思路启发性的实践参考,供你在实际项目中灵活运用与演进。
欢迎订阅本专栏,一次订阅后,专栏内所有文章可永久免费阅读,后续更新内容皆不用再次订阅,持续更新中。
📢 问题描述
详细问题描述如下: react native在android studio运行时报错:react-native-baidumap-sdk:debugRuntimeClasspath
报错:
react-native-baidumap-sdk:debugRuntimeClasspath
FAILURE: Build completed with 4 failures.
1: Task failed with an exception.
-----------
* What went wrong:
Execution failed for task ':react-native-baidumap-sdk:generateDebugRFile'.
> Could not resolve all files for configuration ':react-native-baidumap-sdk:debugRuntimeClasspath'.
> Could not find qiuxiang:baidumap-sdk:0.0.5.
Searched in the following locations:
- file:/Users/mac/.m2/repository/qiuxiang/baidumap-sdk/0.0.5/baidumap-sdk-0.0.5.pom
- file:/Users/mac/.m2/repository/qiuxiang/baidumap-sdk/0.0.5/baidumap-sdk-0.0.5.jar
- https://dl.google.com/dl/android/maven2/qiuxiang/baidumap-sdk/0.0.5/baidumap-sdk-0.0.5.pom
- https://dl.google.com/dl/android/maven2/qiuxiang/baidumap-sdk/0.0.5/baidumap-sdk-0.0.5.jar
- https://jcenter.bintray.com/qiuxiang/baidumap-sdk/0.0.5/baidumap-sdk-0.0.5.pom
- https://jcenter.bintray.com/qiuxiang/baidumap-sdk/0.0.5/baidumap-sdk-0.0.5.jar
- file:/Users/mac/web/happybird/backend/csxl/app-csxl/node_modules/react-native/android/qiuxiang/baidumap-sdk/0.0.5/baidumap-sdk-0.0.5.pom
- file:/Users/mac/web/happybird/backend/csxl/app-csxl/node_modules/react-native/android/qiuxiang/baidumap-sdk/0.0.5/baidumap-sdk-0.0.5.jar
- https://maven.google.com/qiuxiang/baidumap-sdk/0.0.5/baidumap-sdk-0.0.5.pom
- https://maven.google.com/qiuxiang/baidumap-sdk/0.0.5/baidumap-sdk-0.0.5.jar
- https://jitpack.io/qiuxiang/baidumap-sdk/0.0.5/baidumap-sdk-0.0.5.pom
- https://jitpack.io/qiuxiang/baidumap-sdk/0.0.5/baidumap-sdk-0.0.5.jar
Required by:
project :react-native-baidumap-sdk
* Try:
Run with --info or --debug option to get more log output. Run with --scan to get full insights.
* Exception is:
org.gradle.api.tasks.TaskExecutionException: Execution failed for task ':react-native-baidumap-sdk:generateDebugRFile'.
at org.gradle.api.internal.tasks.execution.CatchExceptionTaskExecuter.execute(CatchExceptionTaskExecuter.java:38)
at org.gradle.api.internal.tasks.execution.EventFiringTaskExecuter$1.executeTask(EventFiringTaskExecuter.java:73)
at org.gradle.api.internal.tasks.execution.EventFiringTaskExecuter$1.call(EventFiringTaskExecuter.java:52)
at org.gradle.api.internal.tasks.execution.EventFiringTaskExecuter$1.call(EventFiringTaskExecuter.java:49)
at org.gradle.internal.operations.DefaultBuildOperationExecutor$CallableBuildOperationWorker.execute(DefaultBuildOperationExecutor.java:416)
at org.gradle.internal.operations.DefaultBuildOperationExecutor$CallableBuildOperationWorker.execute(DefaultBuildOperationExecutor.java:406)
at org.gradle.internal.operations.DefaultBuildOperationExecutor$1.execute(DefaultBuildOperationExecutor.java:165)
at org.gradle.internal.operations.DefaultBuildOperationExecutor.execute(DefaultBuildOperationExecutor.java:250)
at org.gradle.internal.operations.DefaultBuildOperationExecutor.execute(DefaultBuildOperationExecutor.java:158)
at org.gradle.internal.operations.DefaultBuildOperationExecutor.call(DefaultBuildOperationExecutor.java:102)
at org.gradle.internal.operations.DelegatingBuildOperationExecutor.call(DelegatingBuildOperationExecutor.java:36)
at org.gradle.api.internal.tasks.execution.EventFiringTaskExecuter.execute(EventFiringTaskExecuter.java:49)
at org.gradle.execution.plan.LocalTaskNodeExecutor.execute(LocalTaskNodeExecutor.java:43)
at org.gradle.execution.taskgraph.DefaultTaskExecutionGraph$InvokeNodeExecutorsAction.execute(DefaultTaskExecutionGraph.java:355)
at org.gradle.execution.taskgraph.DefaultTaskExecutionGraph$InvokeNodeExecutorsAction.execute(DefaultTaskExecutionGraph.java:343)
at org.gradle.execution.taskgraph.DefaultTaskExecutionGraph$BuildOperationAwareExecutionAction.execute(DefaultTaskExecutionGraph.java:336)
at org.gradle.execution.taskgraph.DefaultTaskExecutionGraph$BuildOperationAwareExecutionAction.execute(DefaultTaskExecutionGraph.java:322)
at org.gradle.execution.plan.DefaultPlanExecutor$ExecutorWorker$1.execute(DefaultPlanExecutor.java:134)
at org.gradle.execution.plan.DefaultPlanExecutor$ExecutorWorker$1.execute(DefaultPlanExecutor.java:129)
at org.gradle.execution.plan.DefaultPlanExecutor$ExecutorWorker.execute(DefaultPlanExecutor.java:202)
at org.gradle.execution.plan.DefaultPlanExecutor$ExecutorWorker.executeNextNode(DefaultPlanExecutor.java:193)
at org.gradle.execution.plan.DefaultPlanExecutor$ExecutorWorker.run(DefaultPlanExecutor.java:129)
at org.gradle.internal.concurrent.ExecutorPolicy$CatchAndRecordFailures.onExecute(ExecutorPolicy.java:63)
at org.gradle.internal.concurrent.ManagedExecutorImpl$1.run(ManagedExecutorImpl.java:46)
at org.gradle.internal.concurrent.ThreadFactoryImpl$ManagedThreadRunnable.run(ThreadFactoryImpl.java:55)
Caused by: org.gradle.api.internal.artifacts.ivyservice.DefaultLenientConfiguration$ArtifactResolveException: Could not resolve all files for configuration ':react-native-baidumap-sdk:debugRuntimeClasspath'.
at org.gradle.api.internal.artifacts.configurations.DefaultConfiguration.rethrowFailure(DefaultConfiguration.java:1195)
at org.gradle.api.internal.artifacts.configurations.DefaultConfiguration.access$2100(DefaultConfiguration.java:138)
at org.gradle.api.internal.artifacts.configurations.DefaultConfiguration$ConfigurationFileCollection.getFiles(DefaultConfiguration.java:1170)
at org.gradle.api.internal.file.AbstractFileCollection.iterator(AbstractFileCollection.java:72)
at org.gradle.internal.snapshot.impl.DefaultFileSystemSnapshotter$FileCollectionLeafVisitorImpl.visitCollection(DefaultFileSystemSnapshotter.java:240)
at org.gradle.api.internal.file.AbstractFileCollection.visitLeafCollections(AbstractFileCollection.java:233)
at org.gradle.api.internal.file.CompositeFileCollection.visitLeafCollections(CompositeFileCollection.java:205)
at org.gradle.internal.snapshot.impl.DefaultFileSystemSnapshotter.snapshot(DefaultFileSystemSnapshotter.java:126)
at org.gradle.internal.fingerprint.impl.AbstractFileCollectionFingerprinter.fingerprint(AbstractFileCollectionFingerprinter.java:48)
at org.gradle.api.internal.tasks.execution.DefaultTaskFingerprinter.fingerprintTaskFiles(DefaultTaskFingerprinter.java:46)
at org.gradle.api.internal.tasks.execution.ResolveBeforeExecutionStateTaskExecuter.createExecutionState(ResolveBeforeExecutionStateTaskExecuter.java:93)
at org.gradle.api.internal.tasks.execution.ResolveBeforeExecutionStateTaskExecuter.execute(ResolveBeforeExecutionStateTaskExecuter.java:73)
at org.gradle.api.internal.tasks.execution.ValidatingTaskExecuter.execute(ValidatingTaskExecuter.java:62)
at org.gradle.api.internal.tasks.execution.SkipEmptySourceFilesTaskExecuter.execute(SkipEmptySourceFilesTaskExecuter.java:108)
at org.gradle.api.internal.tasks.execution.ResolveBeforeExecutionOutputsTaskExecuter.execute(ResolveBeforeExecutionOutputsTaskExecuter.java:67)
at org.gradle.api.internal.tasks.execution.ResolveAfterPreviousExecutionStateTaskExecuter.execute(ResolveAfterPreviousExecutionStateTaskExecuter.java:46)
at org.gradle.api.internal.tasks.execution.CleanupStaleOutputsExecuter.execute(CleanupStaleOutputsExecuter.java:94)
at org.gradle.api.internal.tasks.execution.FinalizePropertiesTaskExecuter.execute(FinalizePropertiesTaskExecuter.java:46)
at org.gradle.api.internal.tasks.execution.ResolveTaskExecutionModeExecuter.execute(ResolveTaskExecutionModeExecuter.java:95)
at org.gradle.api.internal.tasks.execution.SkipTaskWithNoActionsExecuter.execute(SkipTaskWithNoActionsExecuter.java:57)
at org.gradle.api.internal.tasks.execution.SkipOnlyIfTaskExecuter.execute(SkipOnlyIfTaskExecuter.java:56)
at org.gradle.api.internal.tasks.execution.CatchExceptionTaskExecuter.execute(CatchExceptionTaskExecuter.java:36)
... 24 more
Caused by: org.gradle.internal.resolve.ModuleVersionNotFoundException: Could not find qiuxiang:baidumap-sdk:0.0.5.
Searched in the following locations:
- file:/Users/mac/.m2/repository/qiuxiang/baidumap-sdk/0.0.5/baidumap-sdk-0.0.5.pom
Caused by: org.gradle.api.internal.artifacts.ivyservice.DefaultLenientConfiguration$ArtifactResolveException: Could not resolve all files for configuration ':react-native-baidumap-sdk:debugRuntimeClasspath'.
- file:/Users/mac/.m2/repository/qiuxiang/baidumap-sdk/0.0.5/baidumap-sdk-0.0.5.jar
- https://dl.google.com/dl/android/maven2/qiuxiang/baidumap-sdk/0.0.5/baidumap-sdk-0.0.5.pom
- https://dl.google.com/dl/android/maven2/qiuxiang/baidumap-sdk/0.0.5/baidumap-sdk-0.0.5.jar
- https://jcenter.bintray.com/qiuxiang/baidumap-sdk/0.0.5/baidumap-sdk-0.0.5.pom
- https://jcenter.bintray.com/qiuxiang/baidumap-sdk/0.0.5/baidumap-sdk-0.0.5.jar
- file:/Users/mac/web/happybird/backend/csxl/app-csxl/node_modules/react-native/android/qiuxiang/baidumap-sdk/0.0.5/baidumap-sdk-0.0.5.pom
- file:/Users/mac/web/happybird/backend/csxl/app-csxl/node_modules/react-native/android/qiuxiang/baidumap-sdk/0.0.5/baidumap-sdk-0.0.5.jar
- https://maven.google.com/qiuxiang/baidumap-sdk/0.0.5/baidumap-sdk-0.0.5.pom
- https://maven.google.com/qiuxiang/baidumap-sdk/0.0.5/baidumap-sdk-0.0.5.jar
- https://jitpack.io/qiuxiang/baidumap-sdk/0.0.5/baidumap-sdk-0.0.5.pom
- https://jitpack.io/qiuxiang/baidumap-sdk/0.0.5/baidumap-sdk-0.0.5.jar
Required by:
project :react-native-baidumap-sdk
==============================================================================
2: Task failed with an exception.
-----------
* What went wrong:
Execution failed for task ':app:preDebugBuild'.
> Could not resolve all files for configuration ':app:debugCompileClasspath'.
> Could not find qiuxiang:baidumap-sdk:0.0.5.
Required by:
project :app > project :react-native-baidumap-sdk
* Try:
Run with --info or --debug option to get more log output. Run with --scan to get full insights.
* Exception is:
org.gradle.api.tasks.TaskExecutionException: Execution failed for task ':app:preDebugBuild'.
at org.gradle.api.internal.tasks.execution.CatchExceptionTaskExecuter.execute(CatchExceptionTaskExecuter.java:38)
at org.gradle.api.internal.tasks.execution.EventFiringTaskExecuter$1.executeTask(EventFiringTaskExecuter.java:73)
at org.gradle.api.internal.tasks.execution.EventFiringTaskExecuter$1.call(EventFiringTaskExecuter.java:52)
at org.gradle.api.internal.tasks.execution.EventFiringTaskExecuter$1.call(EventFiringTaskExecuter.java:49)
at org.gradle.internal.operations.DefaultBuildOperationExecutor$CallableBuildOperationWorker.execute(DefaultBuildOperationExecutor.java:416)
at org.gradle.internal.operations.DefaultBuildOperationExecutor$CallableBuildOperationWorker.execute(DefaultBuildOperationExecutor.java:406)
at org.gradle.internal.operations.DefaultBuildOperationExecutor$1.execute(DefaultBuildOperationExecutor.java:165)
at org.gradle.internal.operations.DefaultBuildOperationExecutor.execute(DefaultBuildOperationExecutor.java:250)
at org.gradle.internal.operations.DefaultBuildOperationExecutor.execute(DefaultBuildOperationExecutor.java:158)
at org.gradle.internal.operations.DefaultBuildOperationExecutor.call(DefaultBuildOperationExecutor.java:102)
at org.gradle.internal.operations.DelegatingBuildOperationExecutor.call(DelegatingBuildOperationExecutor.java:36)
at org.gradle.api.internal.tasks.execution.EventFiringTaskExecuter.execute(EventFiringTaskExecuter.java:49)
at org.gradle.execution.plan.LocalTaskNodeExecutor.execute(LocalTaskNodeExecutor.java:43)
at org.gradle.execution.taskgraph.DefaultTaskExecutionGraph$InvokeNodeExecutorsAction.execute(DefaultTaskExecutionGraph.java:355)
at org.gradle.execution.taskgraph.DefaultTaskExecutionGraph$InvokeNodeExecutorsAction.execute(DefaultTaskExecutionGraph.java:343)
at org.gradle.execution.taskgraph.DefaultTaskExecutionGraph$BuildOperationAwareExecutionAction.execute(DefaultTaskExecutionGraph.java:336)
at org.gradle.execution.taskgraph.DefaultTaskExecutionGraph$BuildOperationAwareExecutionAction.execute(DefaultTaskExecutionGraph.java:322)
at org.gradle.execution.plan.DefaultPlanExecutor$ExecutorWorker$1.execute(DefaultPlanExecutor.java:134)
at org.gradle.execution.plan.DefaultPlanExecutor$ExecutorWorker$1.execute(DefaultPlanExecutor.java:129)
at org.gradle.execution.plan.DefaultPlanExecutor$ExecutorWorker.execute(DefaultPlanExecutor.java:202)
at org.gradle.execution.plan.DefaultPlanExecutor$ExecutorWorker.executeNextNode(DefaultPlanExecutor.java:193)
Caused by: org.gradle.internal.resolve.ModuleVersionNotFoundException: Could not find qiuxiang:baidumap-sdk:0.0.5.
at org.gradle.execution.plan.DefaultPlanExecutor$ExecutorWorker.run(DefaultPlanExecutor.java:129)
at org.gradle.internal.concurrent.ExecutorPolicy$CatchAndRecordFailures.onExecute(ExecutorPolicy.java:63)
at org.gradle.internal.concurrent.ManagedExecutorImpl$1.run(ManagedExecutorImpl.java:46)
at java.util.concurrent.ThreadPoolExecutor.runWorker(ThreadPoolExecutor.java:1149)
at java.util.concurrent.ThreadPoolExecutor$Worker.run(ThreadPoolExecutor.java:624)
at org.gradle.internal.concurrent.ThreadFactoryImpl$ManagedThreadRunnable.run(ThreadFactoryImpl.java:55)
at java.lang.Thread.run(Thread.java:750)
Caused by: org.gradle.api.internal.artifacts.ivyservice.DefaultLenientConfiguration$ArtifactResolveException: Could not resolve all files for configuration ':app:debugCompileClasspath'.
at org.gradle.api.internal.artifacts.configurations.DefaultConfiguration.rethrowFailure(DefaultConfiguration.java:1195)
at org.gradle.api.internal.artifacts.configurations.DefaultConfiguration.access$2100(DefaultConfiguration.java:138)
at org.gradle.api.internal.artifacts.configurations.DefaultConfiguration$ConfigurationFileCollection.getFiles(DefaultConfiguration.java:1170)
at org.gradle.api.internal.file.AbstractFileCollection.iterator(AbstractFileCollection.java:72)
at org.gradle.internal.snapshot.impl.DefaultFileSystemSnapshotter$FileCollectionLeafVisitorImpl.visitCollection(DefaultFileSystemSnapshotter.java:240)
at org.gradle.api.internal.file.AbstractFileCollection.visitLeafCollections(AbstractFileCollection.java:233)
at org.gradle.api.internal.file.CompositeFileCollection.visitLeafCollections(CompositeFileCollection.java:205)
at org.gradle.internal.snapshot.impl.DefaultFileSystemSnapshotter.snapshot(DefaultFileSystemSnapshotter.java:126)
at org.gradle.internal.fingerprint.impl.AbstractFileCollectionFingerprinter.fingerprint(AbstractFileCollectionFingerprinter.java:48)
at org.gradle.api.internal.tasks.execution.DefaultTaskFingerprinter.fingerprintTaskFiles(DefaultTaskFingerprinter.java:46)
at org.gradle.api.internal.tasks.execution.ResolveBeforeExecutionStateTaskExecuter.createExecutionState(ResolveBeforeExecutionStateTaskExecuter.java:93)
at org.gradle.api.internal.tasks.execution.ResolveBeforeExecutionStateTaskExecuter.execute(ResolveBeforeExecutionStateTaskExecuter.java:73)
at org.gradle.api.internal.tasks.execution.ValidatingTaskExecuter.execute(ValidatingTaskExecuter.java:62)
at org.gradle.api.internal.tasks.execution.SkipEmptySourceFilesTaskExecuter.execute(SkipEmptySourceFilesTaskExecuter.java:108)
at org.gradle.api.internal.tasks.execution.ResolveBeforeExecutionOutputsTaskExecuter.execute(ResolveBeforeExecutionOutputsTaskExecuter.java:67)
at org.gradle.api.internal.tasks.execution.ResolveAfterPreviousExecutionStateTaskExecuter.execute(ResolveAfterPreviousExecutionStateTaskExecuter.java:46)
at org.gradle.api.internal.tasks.execution.CleanupStaleOutputsExecuter.execute(CleanupStaleOutputsExecuter.java:94)
at org.gradle.api.internal.tasks.execution.FinalizePropertiesTaskExecuter.execute(FinalizePropertiesTaskExecuter.java:46)
at org.gradle.api.internal.tasks.execution.ResolveTaskExecutionModeExecuter.execute(ResolveTaskExecutionModeExecuter.java:95)
at org.gradle.api.internal.tasks.execution.SkipTaskWithNoActionsExecuter.execute(SkipTaskWithNoActionsExecuter.java:57)
at org.gradle.api.internal.tasks.execution.SkipOnlyIfTaskExecuter.execute(SkipOnlyIfTaskExecuter.java:56)
at org.gradle.api.internal.tasks.execution.CatchExceptionTaskExecuter.execute(CatchExceptionTaskExecuter.java:36)
... 27 more
Caused by: org.gradle.internal.resolve.ModuleVersionNotFoundException: Could not find qiuxiang:baidumap-sdk:0.0.5.
Required by:
project :app > project :react-native-baidumap-sdk
==============================================================================
3: Task failed with an exception.
-----------
* What went wrong:
Execution failed for task ':react-native-video:generateDebugRFile'.
> Could not resolve all files for configuration ':react-native-video:debugRuntimeClasspath'.
> Could not find com.google.android.exoplayer:exoplayer:2.9.3.
Searched in the following locations:
- https://dl.google.com/dl/android/maven2/com/google/android/exoplayer/exoplayer/2.9.3/exoplayer-2.9.3.pom
- https://dl.google.com/dl/android/maven2/com/google/android/exoplayer/exoplayer/2.9.3/exoplayer-2.9.3.jar
- https://jcenter.bintray.com/com/google/android/exoplayer/exoplayer/2.9.3/exoplayer-2.9.3.pom
- https://jcenter.bintray.com/com/google/android/exoplayer/exoplayer/2.9.3/exoplayer-2.9.3.jar
Caused by: org.gradle.api.internal.artifacts.ivyservice.DefaultLenientConfiguration$ArtifactResolveException: Could not resolve all files for configuration ':app:debugCompileClasspath'.
- https://maven.google.com/com/google/android/exoplayer/exoplayer/2.9.3/exoplayer-2.9.3.pom
- https://maven.google.com/com/google/android/exoplayer/exoplayer/2.9.3/exoplayer-2.9.3.jar
- https://jitpack.io/com/google/android/exoplayer/exoplayer/2.9.3/exoplayer-2.9.3.pom
- https://jitpack.io/com/google/android/exoplayer/exoplayer/2.9.3/exoplayer-2.9.3.jar
Required by:
project :react-native-video
> Could not find com.google.android.exoplayer:extension-okhttp:2.9.3.
Searched in the following locations:
- https://jitpack.io/com/google/android/exoplayer/extension-okhttp/2.9.3/extension-okhttp-2.9.3.pom
- https://jitpack.io/com/google/android/exoplayer/extension-okhttp/2.9.3/extension-okhttp-2.9.3.jar
Required by:
project :react-native-video
* Try:
Caused by: org.gradle.internal.resolve.ModuleVersionNotFoundException: Could not find qiuxiang:baidumap-sdk:0.0.5.
Run with --info or --debug option to get more log output. Run with --scan to get full insights.
* Exception is:
org.gradle.api.tasks.TaskExecutionException: Execution failed for task ':react-native-video:generateDebugRFile'.
at org.gradle.api.internal.tasks.execution.CatchExceptionTaskExecuter.execute(CatchExceptionTaskExecuter.java:38)
at org.gradle.api.internal.tasks.execution.EventFiringTaskExecuter$1.executeTask(EventFiringTaskExecuter.java:73)
at org.gradle.api.internal.tasks.execution.EventFiringTaskExecuter$1.call(EventFiringTaskExecuter.java:52)
at org.gradle.api.internal.tasks.execution.EventFiringTaskExecuter$1.call(EventFiringTaskExecuter.java:49)
at org.gradle.internal.operations.DefaultBuildOperationExecutor$CallableBuildOperationWorker.execute(DefaultBuildOperationExecutor.java:416)
at org.gradle.internal.operations.DefaultBuildOperationExecutor$CallableBuildOperationWorker.execute(DefaultBuildOperationExecutor.java:406)
at org.gradle.internal.operations.DefaultBuildOperationExecutor$1.execute(DefaultBuildOperationExecutor.java:165)
at org.gradle.internal.operations.DefaultBuildOperationExecutor.execute(DefaultBuildOperationExecutor.java:250)
at org.gradle.internal.operations.DefaultBuildOperationExecutor.execute(DefaultBuildOperationExecutor.java:158)
at org.gradle.internal.operations.DefaultBuildOperationExecutor.call(DefaultBuildOperationExecutor.java:102)
at org.gradle.internal.operations.DelegatingBuildOperationExecutor.call(DelegatingBuildOperationExecutor.java:36)
at org.gradle.api.internal.tasks.execution.EventFiringTaskExecuter.execute(EventFiringTaskExecuter.java:49)
at org.gradle.execution.plan.LocalTaskNodeExecutor.execute(LocalTaskNodeExecutor.java:43)
at org.gradle.execution.taskgraph.DefaultTaskExecutionGraph$InvokeNodeExecutorsAction.execute(DefaultTaskExecutionGraph.java:355)
at org.gradle.execution.taskgraph.DefaultTaskExecutionGraph$InvokeNodeExecutorsAction.execute(DefaultTaskExecutionGraph.java:343)
at org.gradle.execution.taskgraph.DefaultTaskExecutionGraph$BuildOperationAwareExecutionAction.execute(DefaultTaskExecutionGraph.java:336)
at org.gradle.execution.taskgraph.DefaultTaskExecutionGraph$BuildOperationAwareExecutionAction.execute(DefaultTaskExecutionGraph.java:322)
at org.gradle.execution.plan.DefaultPlanExecutor$ExecutorWorker$1.execute(DefaultPlanExecutor.java:134)
at org.gradle.execution.plan.DefaultPlanExecutor$ExecutorWorker$1.execute(DefaultPlanExecutor.java:129)
at org.gradle.execution.plan.DefaultPlanExecutor$ExecutorWorker.execute(DefaultPlanExecutor.java:202)
at org.gradle.execution.plan.DefaultPlanExecutor$ExecutorWorker.executeNextNode(DefaultPlanExecutor.java:193)
at org.gradle.execution.plan.DefaultPlanExecutor$ExecutorWorker.run(DefaultPlanExecutor.java:129)
at org.gradle.internal.concurrent.ExecutorPolicy$CatchAndRecordFailures.onExecute(ExecutorPolicy.java:63)
at org.gradle.internal.concurrent.ManagedExecutorImpl$1.run(ManagedExecutorImpl.java:46)
at java.util.concurrent.ThreadPoolExecutor.runWorker(ThreadPoolExecutor.java:1149)
at java.util.concurrent.ThreadPoolExecutor$Worker.run(ThreadPoolExecutor.java:624)
at org.gradle.internal.concurrent.ThreadFactoryImpl$ManagedThreadRunnable.run(ThreadFactoryImpl.java:55)
at java.lang.Thread.run(Thread.java:750)
Caused by: org.gradle.api.internal.artifacts.ivyservice.DefaultLenientConfiguration$ArtifactResolveException: Could not resolve all files for configuration ':react-native-video:debugRuntimeClasspath'.
at org.gradle.api.internal.artifacts.configurations.DefaultConfiguration.rethrowFailure(DefaultConfiguration.java:1195)
at org.gradle.api.internal.artifacts.configurations.DefaultConfiguration.access$2100(DefaultConfiguration.java:138)
at org.gradle.api.internal.artifacts.configurations.DefaultConfiguration$ConfigurationFileCollection.getFiles(DefaultConfiguration.java:1170)
at org.gradle.api.internal.file.AbstractFileCollection.iterator(AbstractFileCollection.java:72)
at org.gradle.internal.snapshot.impl.DefaultFileSystemSnapshotter$FileCollectionLeafVisitorImpl.visitCollection(DefaultFileSystemSnapshotter.java:240)
at org.gradle.api.internal.file.AbstractFileCollection.visitLeafCollections(AbstractFileCollection.java:233)
at org.gradle.api.internal.file.CompositeFileCollection.visitLeafCollections(CompositeFileCollection.java:205)
at org.gradle.internal.snapshot.impl.DefaultFileSystemSnapshotter.snapshot(DefaultFileSystemSnapshotter.java:126)
at org.gradle.internal.fingerprint.impl.AbstractFileCollectionFingerprinter.fingerprint(AbstractFileCollectionFingerprinter.java:48)
at org.gradle.api.internal.tasks.execution.DefaultTaskFingerprinter.fingerprintTaskFiles(DefaultTaskFingerprinter.java:46)
at org.gradle.api.internal.tasks.execution.ResolveBeforeExecutionStateTaskExecuter.createExecutionState(ResolveBeforeExecutionStateTaskExecuter.java:93)
at org.gradle.api.internal.tasks.execution.ResolveBeforeExecutionStateTaskExecuter.execute(ResolveBeforeExecutionStateTaskExecuter.java:73)
at org.gradle.api.internal.tasks.execution.ValidatingTaskExecuter.execute(ValidatingTaskExecuter.java:62)
at org.gradle.api.internal.tasks.execution.SkipEmptySourceFilesTaskExecuter.execute(SkipEmptySourceFilesTaskExecuter.java:108)
at org.gradle.api.internal.tasks.execution.ResolveBeforeExecutionOutputsTaskExecuter.execute(ResolveBeforeExecutionOutputsTaskExecuter.java:67)
at org.gradle.api.internal.tasks.execution.ResolveAfterPreviousExecutionStateTaskExecuter.execute(ResolveAfterPreviousExecutionStateTaskExecuter.java:46)
at org.gradle.api.internal.tasks.execution.CleanupStaleOutputsExecuter.execute(CleanupStaleOutputsExecuter.java:94)
at org.gradle.api.internal.tasks.execution.FinalizePropertiesTaskExecuter.execute(FinalizePropertiesTaskExecuter.java:46)
at org.gradle.api.internal.tasks.execution.ResolveTaskExecutionModeExecuter.execute(ResolveTaskExecutionModeExecuter.java:95)
at org.gradle.api.internal.tasks.execution.SkipTaskWithNoActionsExecuter.execute(SkipTaskWithNoActionsExecuter.java:57)
at org.gradle.api.internal.tasks.execution.SkipOnlyIfTaskExecuter.execute(SkipOnlyIfTaskExecuter.java:56)
at org.gradle.api.internal.tasks.execution.CatchExceptionTaskExecuter.execute(CatchExceptionTaskExecuter.java:36)
... 27 more
Caused by: org.gradle.internal.resolve.ModuleVersionNotFoundException: Could not find com.google.android.exoplayer:exoplayer:2.9.3.
Searched in the following locations:
- https://dl.google.com/dl/android/maven2/com/google/android/exoplayer/exoplayer/2.9.3/exoplayer-2.9.3.pom
- https://dl.google.com/dl/android/maven2/com/google/android/exoplayer/exoplayer/2.9.3/exoplayer-2.9.3.jar
- https://jcenter.bintray.com/com/google/android/exoplayer/exoplayer/2.9.3/exoplayer-2.9.3.pom
- https://jcenter.bintray.com/com/google/android/exoplayer/exoplayer/2.9.3/exoplayer-2.9.3.jar
- https://maven.google.com/com/google/android/exoplayer/exoplayer/2.9.3/exoplayer-2.9.3.pom
- https://maven.google.com/com/google/android/exoplayer/exoplayer/2.9.3/exoplayer-2.9.3.jar
- https://jitpack.io/com/google/android/exoplayer/exoplayer/2.9.3/exoplayer-2.9.3.pom
- https://jitpack.io/com/google/android/exoplayer/exoplayer/2.9.3/exoplayer-2.9.3.jar
Required by:
project :react-native-video
==============================================================================
加上如下报错:
Caused by: org.gradle.api.internal.artifacts.ivyservice.DefaultLenientConfiguration$ArtifactResolveException: Could not resolve all files for configuration ':react-native-baidumap-sdk:debugRuntimeClasspath'.
Caused by: org.gradle.internal.resolve.ModuleVersionNotFoundException: Could not find qiuxiang:baidumap-sdk:0.0.5.
Caused by: org.gradle.api.internal.artifacts.ivyservice.DefaultLenientConfiguration$ArtifactResolveException: Could not resolve all files for configuration ':app:debugCompileClasspath'.
全文目录:
-
- 📢 问题描述
- 📣 请知悉:如下方案不保证一定适配你的问题!
-
- ✅️问题理解
- ✅️问题解决方案
- ✅️Mermaid 排查决策图(照着走不会绕)
- ✅️问题延伸(为什么你会同时遇到这两类 not found?)
- ✅️问题预测(你修完后可能还会踩的坑)
- ✅️小结
- 🌹 结语 & 互动说明
- 🧧 文末福利:技术成长加速包 🧧
- 🫵 Who am I?
📣 请知悉:如下方案不保证一定适配你的问题!
如下是针对上述问题进行专业角度剖析答疑,不喜勿喷,仅供参考:
✅️问题理解
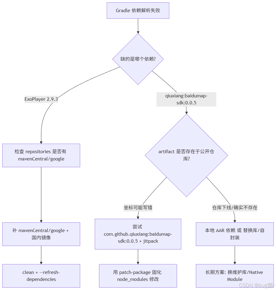
你这个报错其实已经把“根因”写得非常清楚了:Gradle 在构建 debugRuntimeClasspath 时,下载不到两个关键依赖,导致 generateDebugRFile 等任务全部连锁失败。
报错点有两个(独立但会一起炸):
-
react-native-baidumap-sdk找不到依赖:Could not find qiuxiang:baidumap-sdk:0.0.5.
也就是:你项目依赖的某个库(react-native-baidumap-sdk)内部implementation "qiuxiang:baidumap-sdk:0.0.5",但这个坐标在你当前配置的仓库里 根本不存在 / 或原仓库下线。 -
react-native-video找不到 ExoPlayer 依赖:Could not find com.google.android.exoplayer:exoplayer:2.9.3和extension-okhttp:2.9.3
这种更像是:你没有配置mavenCentral()(或网络导致 Google Maven/MavenCentral 访问失败),所以 Gradle 无法解析旧版本 ExoPlayer。
✅一句话结论:
这是依赖仓库/依赖坐标问题,不是 Android Studio、也不是你代码逻辑问题。🙂
✅️问题解决方案
🟢方案 A:先把仓库补齐(解决 ExoPlayer 这类“能下载但你没配仓库/网络不通”的问题)(推荐先做)
这个能立刻解决
react-native-video的 exoplayer 找不到,也能减少后续排查噪音。
1)确认你项目用的是哪种仓库配置方式
React Native 新一些版本经常启用:android/settings.gradle 里的 dependencyResolutionManagement。
你需要在 android/settings.gradle(或 android/build.gradle)里确保有:
google()mavenCentral()✅(你现在日志里没看到 mavenCentral,所以大概率缺了)jitpack(后续方案会用)react-native本地 maven
✅推荐写法(RN/AGP 通用型):
android/settings.gradle:
dependencyResolutionManagement {
repositoriesMode.set(RepositoriesMode.PREFER_SETTINGS) // 或 FAIL_ON_PROJECT_REPOS 看你项目
repositories {
google()
mavenCentral() // ✅非常关键:ExoPlayer、很多依赖都在这里
maven { url 'https://jitpack.io' } // ✅后面可能用到
maven { url("$rootDir/../node_modules/react-native/android") } // RN 本地
}
}
如果你项目是老结构(没有 dependencyResolutionManagement),那就改:
android/build.gradle:
allprojects {
repositories {
google()
mavenCentral()
maven { url 'https://jitpack.io' }
maven { url("$rootDir/../node_modules/react-native/android") }
}
}
2)如果你在国内网络,经常不是“没有仓库”,而是“访问被墙/超时”
你日志里搜了 dl.google.com / maven.google.com / jcenter / jitpack,但不代表你能稳定访问到。
国内建议加镜像(只建议开发期用,CI/海外环境按需调整):
repositories {
maven { url 'https://maven.aliyun.com/repository/public' }
maven { url 'https://maven.aliyun.com/repository/google' }
maven { url 'https://maven.aliyun.com/repository/gradle-plugin' }
google()
mavenCentral()
maven { url 'https://jitpack.io' }
}
3)清理缓存 + 强制刷新依赖(避免缓存导致“你改了但还是老结果”)
在 android/ 目录执行:
./gradlew clean
./gradlew --refresh-dependencies assembleDebug
✅做到这里,如果网络/仓库没问题,
react-native-video的 ExoPlayer 一般就不再报 “not found”。
🟠方案 B:修复 qiuxiang:baidumap-sdk:0.0.5 的“坐标不对 / 仓库下线”问题(核心)
这个才是你报错的第一大头:qiuxiang:baidumap-sdk:0.0.5 这个 artifact 现在很可能根本不存在于任何公开仓库(尤其是以前依赖 JCenter/Bintray 的项目,Bintray 关停后就会直接消失)。
这里有两种最常见真相(我按概率给你):
✅B1)很可能这个库本来应该走 JitPack,但坐标写错了
JitPack 的坐标通常是:com.github.<GitHub用户名>:<仓库名>:<Tag>
所以如果作者是 qiuxiang,仓库是 baidumap-sdk,Tag 是 0.0.5,那么更可能是:
✅ com.github.qiuxiang:baidumap-sdk:0.0.5
而不是 qiuxiang:baidumap-sdk:0.0.5
怎么修:
去 node_modules/react-native-baidumap-sdk/android/build.gradle 找到依赖行(通常是 implementation 'qiuxiang:baidumap-sdk:0.0.5'),改成:
implementation 'com.github.qiuxiang:baidumap-sdk:0.0.5'
并确保你已经加了:
maven { url 'https://jitpack.io' }
⚠️注意:直接改 node_modules 会被重装覆盖,推荐用 patch-package 固化修改:
yarn add patch-package postinstall-postinstall -D- 修改 node_modules 后执行:
npx patch-package react-native-baidumap-sdk - package.json 增加:
"scripts": {
"postinstall": "patch-package"
}
✅B2)这个 artifact 曾经在 JCenter/Bintray,现在下线了(最常见)
如果它以前发布在 jcenter.bintray.com,Bintray 关停后就没了;即便你写了 jcenter() 也没用,因为源本身不再提供该 artifact。
这种情况下你有三条路:
🔴方案 C:把缺失的 baidumap sdk 变成“本地 AAR/Module 依赖”(稳、可控、适合救急)
如果你能找到 baidumap-sdk-0.0.5.aar(或对应的百度地图官方 AAR),可以直接变成本地依赖:
- 在
android/app/libs/放入baidumap-sdk.aar android/app/build.gradle加:
repositories {
flatDir { dirs 'libs' }
}
dependencies {
implementation(name: 'baidumap-sdk', ext: 'aar')
}
- 同时把
react-native-baidumap-sdk里那条远程依赖删掉/替换掉(否则仍会尝试下载远程坐标)。
✅优点:立刻能过构建,最“救火”
❌缺点:需要你拿到正确的 AAR,并处理可能的 .so/混淆/proguard 规则
🟡方案 D:换一个维护中的百度地图 RN 库/或自己封装(长期最省心)
很多老 RN 插件依赖 jcenter、gradle 老版本、旧 support 库,现在 AGP/Gradle 升级后必炸。
如果你打算长期维护,建议:
- 选一个近年仍维护的百度地图 RN 插件
- 或直接用百度地图官方 Android SDK + 自己写一个 RN Native Module(薄封装)
✅优点:长期稳定,不被“依赖下线”卡死
❌缺点:需要迁移成本
🟣方案 E:降级 Gradle/AGP/插件版本硬凑(不推荐)
这是很多人“能跑就行”的做法:降到老 AGP + jcenter 可用的年代,但现在仓库下线后也不一定救得回来,而且对未来升级是灾难 😭。
✅️Mermaid 排查决策图(照着走不会绕)

✅️问题延伸(为什么你会同时遇到这两类 not found?)
你这里同时出现:
- 一个明显像“第三方作者私有/过期发布”的
qiuxiang:baidumap-sdk:0.0.5 - 一个“应该在官方仓库存在”的 ExoPlayer 2.9.3 也找不到
这通常意味着你项目存在至少一个问题:
- 仓库配置不完整(缺 mavenCentral)
- 或 网络访问 maven 仓库被限制(国内常见)
- 再叠加 某个库坐标本身就是错的/已下线
所以你会看到“多库同时 not found”。
✅️问题预测(你修完后可能还会踩的坑)
-
react-native-baidumap-sdk可能还会遇到 AndroidX / support 冲突(老库常见) -
百度地图 SDK 常见需要:
so文件、proguard-rules.pro、manifest权限/AK 配置
-
react-native-video如果版本很老,可能与新 RN/新 AGP 不兼容,建议后续升级到更匹配的版本
✅️小结
你这次构建失败的本质是:依赖坐标解析不到。
推荐你按这个顺序修:
-
✅先补仓库:
google()+mavenCentral()+(国内镜像可选)→ 先把 ExoPlayer 修掉 -
✅再处理 baidumap:
- 优先尝试把坐标改为
com.github.qiuxiang:baidumap-sdk:0.0.5并加 jitpack - 如果仍不存在:走本地 AAR 或换维护中的库/自封装
- 优先尝试把坐标改为
-
✅用
patch-package固化 node_modules 修改,避免重装丢失
🌹 结语 & 互动说明
希望以上分析与解决思路,能为你当前的问题提供一些有效线索或直接可用的操作路径。
若你按文中步骤执行后仍未解决:
- 不必焦虑或抱怨,这很常见——复杂问题往往由多重因素叠加引起;
- 欢迎你将最新报错信息、关键代码片段、环境说明等补充到评论区;
- 我会在力所能及的范围内,结合大家的反馈一起帮你继续定位 👀
💡 如果你有更优或更通用的解法:
- 非常欢迎在评论区分享你的实践经验或改进方案;
- 你的这份补充,可能正好帮到更多正在被类似问题困扰的同学;
- 正所谓「赠人玫瑰,手有余香」,也算是为技术社区持续注入正向循环
🧧 文末福利:技术成长加速包 🧧
文中部分问题来自本人项目实践,部分来自读者反馈与公开社区案例,也有少量经由全网社区与智能问答平台整理而来。
若你尝试后仍没完全解决问题,还请多一点理解、少一点苛责——技术问题本就复杂多变,没有任何人能给出对所有场景都 100% 套用的方案。
如果你已经找到更适合自己项目现场的做法,非常建议你沉淀成文档或教程,这不仅是对他人的帮助,更是对自己认知的再升级。
如果你还在持续查 Bug、找方案,可以顺便逛逛我专门整理的 Bug 专栏👉《全栈 Bug 调优(实战版)》👈️
这里收录的都是在真实场景中踩过的坑,希望能帮你少走弯路,节省更多宝贵时间。
✍️ 如果这篇文章对你有一点点帮助:
- 欢迎给 bug菌 来个一键三连:关注 + 点赞 + 收藏
- 你的支持,是我持续输出高质量实战内容的最大动力。
同时也欢迎关注我的硬核公众号 「猿圈奇妙屋」:
获取第一时间更新的技术干货、BAT 等互联网公司最新面试真题、4000G+ 技术 PDF 电子书、简历 / PPT 模板、技术文章 Markdown 模板等资料,通通免费领取。
你能想到的绝大部分学习资料,我都尽量帮你准备齐全,剩下的只需要你愿意迈出那一步来拿。
🫵 Who am I?
我是 bug菌:
- 热活跃于 CSDN | 掘金 | InfoQ | 51CTO | 华为云 | 阿里云 | 腾讯云 等技术社区;
- CSDN 博客之星 Top30、华为云多年度十佳博主/卓越贡献者、掘金多年度人气作者 Top40;
- 掘金、InfoQ、51CTO 等平台签约及优质作者;
- 全网粉丝累计 30w+。
更多高质量技术内容及成长资料,可查看这个合集入口 👉 点击查看 👈️
硬核技术公众号 「猿圈奇妙屋」 期待你的加入,一起进阶、一起打怪升级。
- End -
更多推荐



所有评论(0)