开源鸿蒙跨平台:Flutter 与 AtomGit 总结
入门 Flutter 的旅程,是从跟着老师的教程一步步摸索开始的。其中最具挑战性的,莫过于环境配置与入门阶段。花费大量时间排查各类报错,反复重装开发环境,在项目前置准备上投入了诸多精力,却也在一次次解决问题中,慢慢摸清了基础配置的逻辑。接着、我开始深入学习老师们的项目案例。拆解页面构建思路、方法选型与代码规范,在模仿中,逐步解锁 Flutter 的核心逻辑。随着学习的深入,我对 Flutter 的
入门 Flutter 的旅程,是从跟着老师的教程一步步摸索开始的。其中最具挑战性的,莫过于环境配置与入门阶段。花费大量时间排查各类报错,反复重装开发环境,在项目前置准备上投入了诸多精力,却也在一次次解决问题中,慢慢摸清了基础配置的逻辑。
接着、我开始深入学习老师们的项目案例。拆解页面构建思路、方法选型与代码规范,在模仿中,逐步解锁 Flutter 的核心逻辑。随着学习的深入,我对 Flutter 的认知也变得清晰。从搭建基础页面框架、填充 UI 组件与交互细节,到最终对接后端 API,每一步都离不开海量资料的查阅与验证,也在反复试错与梳理中实现了稳步成长。
由衷感谢各位老师的悉心指导,也感谢优质的课程资源,让我有机会系统学习 Flutter 这门新技能,不仅充实了自我,更在实践中积累了宝贵的项目经验,为后续的技术探索打下了坚实基础。
以下就是对的这个项目作的一个技术上的总结。
一、项目概览
1.1 基础信息
| 项目维度 | 详情说明 |
|---|---|
| 项目名称 | AtomGit 助手 |
| 技术栈 | Flutter + 鸿蒙(跨平台开发) |
| 架构模式 | 分层架构(表示层 / 业务逻辑层 / 数据层)+ MVVM 思想 |
二、系统架构设计
2.1 分层架构(高内聚、低耦合)
├── Presentation Layer (表示层)
│ ├── pages/ # 页面组件
│ └── widgets/ # 可复用UI组件
├── Business Logic Layer (业务逻辑层)
│ ├── controllers/ # 控制器
│ └── services/ # 业务服务
└── Data Layer (数据层)
├── core/ # 核心数据模型和API
└── persistence/ # 本地持久化
2.2 组织架构

┌─────────────────────────────────────────────────────┐
│ MaterialApp (根组件) │
├─────────────────────────────────────────────────────┤
│ AuthWrapper (认证包装器) │
│ ├── 未登录状态 → LoginPage │
│ └── 已登录状态 → MainNavigationPage │
│ ├── HomePage (首页/搜索) │
│ ├── RepositoryPage (收藏管理) │
│ ├── WorkspacePage (工作空间) │
│ └── ProfilePage (个人资料) │
└─────────────────────────────────────────────────────┘
│
┌─────────────────────────────────────────────────────┐
│ 业务逻辑和数据流 │
├─────────────────────────────────────────────────────┤
│ API请求层 ──┬── GitCodeApiClient (单例) │
│ ├── 认证中间件 │
│ └── 网络异常处理 │
│ │
│ 状态管理层 ──┬── PaginationController (分页控制) │
│ ├── Stream状态流 │
│ └── 本地状态管理 │
│ │
│ 持久化层 ────┬── SharedPreferences │
│ ├── AuthService (认证状态) │
│ └── PersistenceStorage (用户数据) │
└─────────────────────────────────────────────────────┘
三、核心技术栈与实现
3.1 基础框架
- UI 体系:基于 Material Design 3 实现响应式布局,适配多屏幕尺寸;
- 导航系统:通过
Navigator管理页面栈,结合TabBar/BottomNavigationBar实现局部路由; - 主题系统:自定义主题色、字体,保证跨平台视觉一致性。
3.2 状态管理方案
采用混合状态管理策略,兼顾轻量性与可维护性:
- 局部状态:通过
setState管理页面内独立状态(如加载中 / 空状态); - 全局数据流:通过
Stream + StreamController实现跨组件状态同步(如分页数据、错误信息); - 业务控制器:自定义
PaginationController封装分页逻辑,RefreshController管理下拉刷新。
3.3 网络通信
基于http包实现标准化 API 请求流程:
- 单例模式:
GitCodeApiClient全局唯一实例,避免重复初始化; - Token 自动管理:请求前自动读取本地 Token,缺失时触发登录引导;
- 异常统一处理:封装超时、连接失败、状态码(401/500)等异常,返回标准化错误信息。
3.4 本地存储
基于鸿蒙适配版shared_preferences实现安全、隔离的本地数据管理:
- 数据类型:支持列表、字符串等结构化数据存储,自定义 JSON 序列化 / 反序列化;
- 安全保障:Token 加密存储,操作前强制校验登录状态。
四、核心业务流程
4.1 应用启动与认证流程

4.2 分页数据加载流程

4.3 收藏 / 关注操作流程

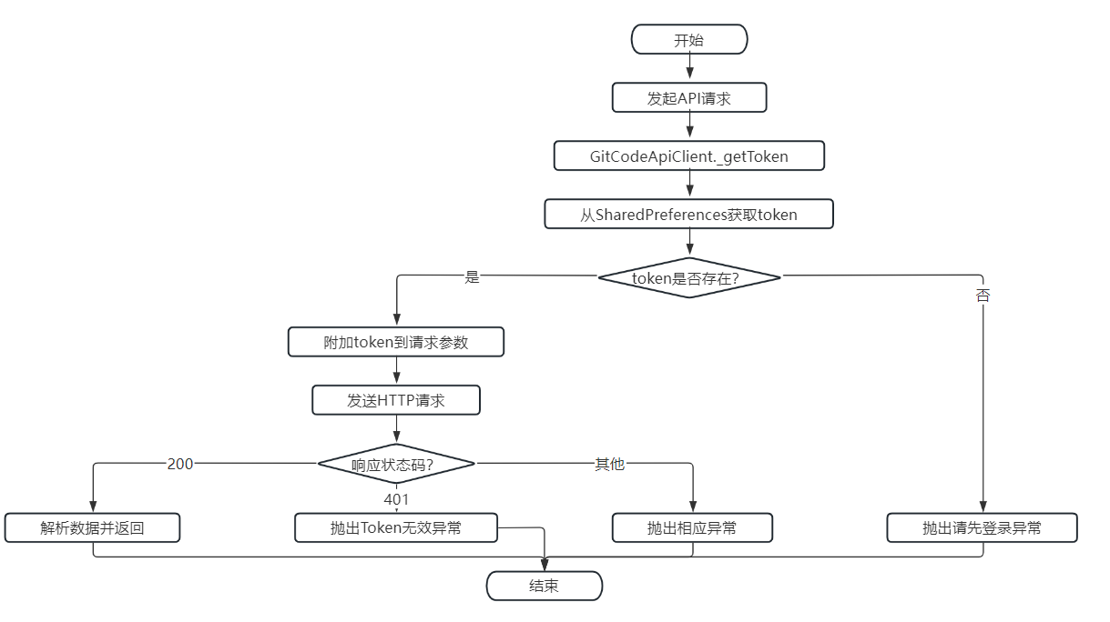
4.3 api请求认证流程

五、安全与数据管理
5.1 认证安全
- Token 存储:采用鸿蒙沙盒级
shared_preferences存储,避免外部访问; - Token 校验:每次 API 请求前验证 Token 有效性,401 状态时自动触发重新登录;
- 权限控制:未登录状态下禁止收藏 / 关注等操作,强制引导登录。
5.2 数据隔离策略
通过「用户名 + 业务标识」的存储键规则,实现多账号数据完全隔离:
| 业务场景 | 存储键示例 |
|---|---|
| 收藏仓库列表 | zhangsan_starred_repositories |
| 关注用户列表 | zhangsan_followed_users |
5.3 错误处理机制
构建三级错误处理体系,保证用户体验与系统稳定性:
- 网络错误:捕获超时、连接失败,展示 “网络异常” 提示;
- 业务错误:Token 无效、权限不足时,引导用户操作;
- 数据错误:JSON 解析失败时,返回默认值避免页面崩溃。
六、页面功能详解
| 页面名称 | 核心功能 | 技术亮点 |
|---|---|---|
| HomePage(搜索页) | 仓库 / 用户双 Tab 搜索 | 实时搜索 + 分页加载 + 错误重试 |
| RepositoryPage | 收藏仓库 / 关注用户管理 | 侧滑删除 + 批量操作 + 本地同步 |
| ProfilePage | 个人信息 + 统计数据展示 | 多状态切换 + 可视化统计卡片 |
| 详情页(仓库 / 用户) | 详情展示 + 收藏 / 关注操作 | 数据预加载 + 操作即时反馈 |
七、页面展示




欢迎加入开源鸿蒙跨平台社区:https://openharmonycrossplatform.csdn.net
更多推荐

所有评论(0)