QML模块全景解析
本文全面解析了QML模块体系,包含基础UI、图形媒体、位置服务等6大类20+模块的详细对照表,每个模块标注了导入路径、主要功能和最低Qt版本要求。文章提供了模块导入最佳实践,包括按需导入、版本控制和性能优化建议,并展示了企业级应用的典型模块组合架构。特别分析了Qt6的模块演进趋势,包括新增核心模块和性能优化方向。最后详述了QtQuick基础控件和布局系统的组成,为开发者提供全面的QML模块技术参考
·
QML 模块全景解析

完整模块参考表
| 模块名 | 导入路径 | 主要功能 | Qt版本 |
|---|---|---|---|
| 基础模块 | |||
| QtQml | import QtQml 2.15 |
QML核心功能 | Qt 5.8+ |
| QtQuick | import QtQuick 2.15 |
基础UI框架 | Qt 5.0+ |
| QtQuick.Controls | import QtQuick.Controls 2.15 |
高级UI控件 | Qt 5.7+ |
| 图形与媒体 | |||
| QtQuick3D | import QtQuick3D 1.15 |
3D渲染引擎 | Qt 5.15+ |
| QtCharts | import QtCharts 2.3 |
数据图表 | Qt 5.7+ |
| QtDataVisualization | import QtDataVisualization 1.3 |
3D数据可视化 | Qt 5.7+ |
| QtMultimedia | import QtMultimedia 5.15 |
音视频播放 | Qt 5.0+ |
| 位置服务 | |||
| QtLocation | import QtLocation 5.15 |
地图和位置服务 | Qt 5.3+ |
| QtPositioning | import QtPositioning 5.15 |
位置信息获取 | Qt 5.2+ |
| 网络与通信 | |||
| QtWebEngine | import QtWebEngine 1.10 |
网页渲染引擎 | Qt 5.6+ |
| QtWebSockets | import QtWebSockets 1.1 |
WebSocket通信 | Qt 5.3+ |
| QtBluetooth | import QtBluetooth 5.15 |
蓝牙设备通信 | Qt 5.4+ |
| 硬件交互 | |||
| QtSensors | import QtSensors 5.15 |
传感器数据获取 | Qt 5.1+ |
| QtNfc | import QtNfc 5.15 |
NFC近场通信 | Qt 5.12+ |
| 企业扩展 | |||
| QtQuick.Particles | import QtQuick.Particles 2.15 |
粒子系统 | Qt 5.0+ |
| QtQuick.Shapes | import QtQuick.Shapes 1.15 |
高级矢量图形 | Qt 5.10+ |
| QtQuick.Timeline | import QtQuick.Timeline 1.0 |
动画时间线控制 | Qt 6.0+ |
| QtQuick.VirtualKeyboard | import QtQuick.VirtualKeyboard 2.15 |
虚拟键盘 | Qt 5.8+ |
| 平台适配 | |||
| Qt.labs.platform | import Qt.labs.platform 1.1 |
原生平台集成 | Qt 5.10+ |
| QtWinExtras | import QtWinExtras 1.0 |
Windows扩展功能 | Qt 5.2+ |
| QtMacExtras | import QtMacExtras 1.0 |
macOS扩展功能 | Qt 5.2+ |
模块导入最佳实践
1. 按需导入
// 只导入需要的模块
import QtQuick 2.15
import QtQuick.Controls 2.15
import QtCharts 2.3 // 仅当需要图表时导入
2. 版本管理
// 明确指定版本号
import QtQuick 2.15
import Qt.labs.platform 1.1
3. 模块组合
// 典型企业应用组合
import QtQuick 2.15
import QtQuick.Controls 2.15
import QtQuick.Layouts 1.15
import QtQuick.Dialogs 1.3
import Qt.labs.platform 1.1
import Qt.labs.settings 1.1
4. 性能敏感场景
// 轻量级替代方案
import QtQuick 2.15
import QtQuick.Controls.Basic 2.15 // 轻量控件
企业级应用架构示例
// 主应用框架
import QtQuick 2.15
import QtQuick.Controls 2.15
import QtQuick.Layouts 1.15
// 3D可视化模块
import QtQuick3D 1.15
// 图表模块
import QtCharts 2.3
// 企业定制模块
import com.company.core 1.0
import com.company.charts 1.0
ApplicationWindow {
// 主界面布局
SplitView {
// 3D视图区
View3D { /* ... */ }
// 数据分析区
ChartView { /* ... */ }
}
// 系统集成
SystemTrayIcon { /* ... */ }
// 设置管理
Settings {
property bool darkMode: false
}
}
模块发展趋势
Qt 6 模块变化
-
新增模块:
QtQuick3D成为核心模块Qt.labs.qmlmodels提供高级模型
-
模块重构:
QtQuick.Dialogs升级为 QtQuick.Dialogs 6.0Qt.labs模块逐步稳定化
-
性能优化:
- 场景图渲染优化
- 减少内存占用
QML 模块控件详解与版本管理机制
各模块常用控件全景图
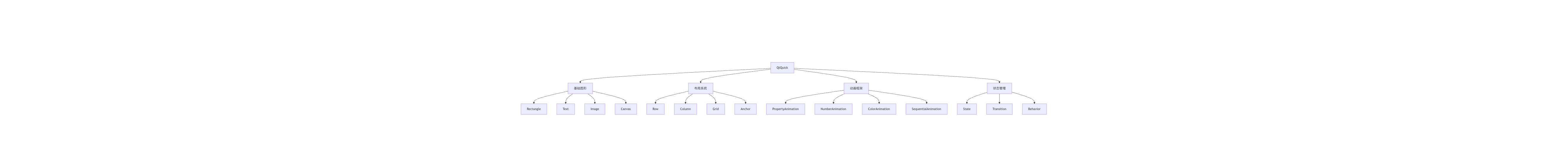
1. QtQuick 基础模块


2. QtQuick.Controls 控件库
// 按钮类
Button, ToolButton, RoundButton, DelayButton
// 输入控件
TextField, TextArea, SpinBox, Slider, Dial
// 选择控件
CheckBox, RadioButton, Switch, Tumbler
// 容器控件
GroupBox, Frame, ScrollView, StackView
// 高级组件
Menu, ToolBar, TabBar, Drawer, Dialog
3. QtQuick.Layouts 布局模块
// 布局管理器
RowLayout {
TextField { Layout.fillWidth: true }
Button { text: "确定" }
}
GridLayout {
columns: 2
Label { text: "用户名" }
TextField {}
Label { text: "密码" }
TextField {}
}
// 布局属性
Layout.alignment, Layout.fillWidth, Layout.fillHeight
Layout.preferredWidth, Layout.minimumHeight
4. QtCharts 图表模块
ChartView {
theme: ChartView.ChartThemeDark
antialiasing: true
LineSeries {
name: "温度"
XYPoint { x: 0; y: 4.3 }
XYPoint { x: 1; y: 4.1 }
}
BarSeries {
BarSet { label: "2022"; values: [20, 35, 40] }
}
}
5. QtQuick3D 3D模块
View3D {
environment: SceneEnvironment {
backgroundMode: SceneEnvironment.SkyBox
lightProbe: Texture { source: "sky.hdr" }
}
Model {
source: "#Cube"
materials: PrincipledMaterial {
baseColor: "red"
metalness: 0.5
}
}
DirectionalLight {
eulerRotation: Qt.vector3d(-45, 45, 0)
}
}
6. QtWebEngine Web模块
WebEngineView {
id: webview
url: "https://www.qt.io"
WebEngineProfile {
id: profile
httpUserAgent: "MyCustomBrowser/1.0"
}
onLoadingChanged: {
if (loadRequest.status === WebEngineLoadRequest.LoadSucceededStatus) {
console.log("页面加载完成")
}
}
}
7. QtMultimedia 多媒体模块
VideoOutput {
source: mediaPlayer
anchors.fill: parent
}
MediaPlayer {
id: mediaPlayer
source: "file:///video.mp4"
audioOutput: AudioOutput {
volume: volumeSlider.value
}
}
Slider {
id: volumeSlider
from: 0.0
to: 1.0
value: 0.7
}
模块版本管理机制
版本号定义规则


版本号变化规则
| 变化类型 | 版本变化 | 说明 |
|---|---|---|
| 兼容性更新 | 2.14 → 2.15 | 添加新功能但不破坏现有API |
| 重大变更 | 2.15 → 3.0 | 不兼容的API变更 |
| Qt版本对齐 | 2.15 → 6.0 | Qt 6中模块版本与Qt主版本对齐 |
| Bug修复 | 6.2.1 → 6.2.2 | 补丁版本更新 |
版本依赖关系
// Qt 5 典型版本
import QtQuick 2.15
import QtQuick.Controls 2.15
import QtCharts 2.3
// Qt 6 典型版本
import QtQuick 6.3
import QtQuick.Controls 6.3
import QtCharts 6.3
版本兼容性矩阵
| Qt 版本 | QtQuick 版本 | QtCharts 版本 | 说明 |
|---|---|---|---|
| Qt 5.12 | 2.12 | 2.2 | LTS 版本 |
| Qt 5.15 | 2.15 | 2.3 | 长期支持版 |
| Qt 6.0 | 6.0 | 未包含 | 初始版本 |
| Qt 6.2 | 6.2 | 6.2 | 添加QtCharts |
| Qt 6.4 | 6.4 | 6.4 | 最新稳定版 |
版本管理实践指南
1. 版本指定最佳实践
// 明确指定版本 (推荐)
import QtQuick 6.4
import QtQuick.Controls 6.4
// 不指定版本 (不推荐)
import QtQuick
import QtQuick.Controls
2. 多版本兼容处理
// 条件导入处理兼容性
Item {
Component.onCompleted: {
if (typeof QtQuick.Controls === 'undefined') {
// 回退到旧版本
Qt.include("fallback_controls.qml")
}
}
}
3. 版本检测与适配
// 运行时版本检测
Text {
text: {
if (QtQuick.Controls.version >= 6.3) {
return "使用新控件集"
} else {
return "使用兼容模式"
}
}
}
4. 企业级版本锁定
// 版本锁定配置文件
ModuleVersions {
QtQuick: "6.4"
QtQuick.Controls: "6.4"
QtCharts: "6.4"
QtQuick3D: "6.4"
}
// 在应用中使用
import QtQuick %{QtQuickVersion}
模块版本与Qt安装的关系
版本绑定机制


升级影响分析
| 升级类型 | 模块版本变化 | 兼容性影响 |
|---|---|---|
| 补丁升级 (6.4.0 → 6.4.1) |
无变化 | 无影响 |
| 次版本升级 (6.3 → 6.4) |
模块版本升级 | 可能新增API |
| 主版本升级 (5.15 → 6.0) |
模块主版本变更 | API不兼容风险 |
多版本共存方案
# 系统级共存
/opt/Qt/5.15.2
/opt/Qt/6.4.1
# 项目配置指定版本
qt_project_5.15 {
QT_VERSION = 5.15.2
QML_IMPORT_PATH = /opt/Qt/5.15.2/qml
}
qt_project_6.4 {
QT_VERSION = 6.4.1
QML_IMPORT_PATH = /opt/Qt/6.4.1/qml
}
企业级版本管理策略
1. 版本锁定机制
# CMake 配置指定版本
find_package(Qt6 COMPONENTS Quick QuickControls2 REQUIRED)
set(QT_QML_OUTPUT_VERSION "6.4")
2. 自定义模块仓库
# 企业内部模块仓库结构
company_modules/
├── qtquick/
│ ├── 6.4/
│ │ ├── plugins.qmltypes
│ │ └── libqtquickplugin.so
│ └── 6.3/
├── charts/
│ └── 6.4/
└── custom/
└── 1.0/
3. 自动化兼容性测试
# 伪代码:自动化兼容性测试
def test_module_compatibility():
for version in ["6.2", "6.3", "6.4"]:
engine = QQmlEngine()
engine.addImportPath(f"/modules/{version}")
component = QQmlComponent(engine, "App.qml")
assert component.status == QQmlComponent.Ready
4. 生命周期管理
gantt
title 模块生命周期管理
dateFormat YYYY-MM
section Qt 5.15
维护期 : active, des1, 2019-01, 2023-05
扩展支持期 : des2, 2023-06, 2025-05
section Qt 6.4
活跃开发期 : active, des3, 2023-01, 2023-12
维护期 : des4, 2024-01, 2025-12
常见问题解决方案
问题1:升级后控件样式不一致
解决方案:
// 显式设置控件版本
ApplicationWindow {
Controls.style: Material
Material.theme: Material.Dark
Material.accent: Material.Purple
}
问题2:新版本缺少旧API
解决方案:
// 创建兼容层
Item {
function oldApiMethod() {
if (QtQuick.Controls.version >= 6.3) {
return newApiMethod()
} else {
// 旧版本实现
}
}
}
问题3:多Qt版本开发环境
解决方案:
# 使用qtchooser
qtchooser -install qt6 /opt/Qt/6.4.1/bin
qtchooser -install qt5 /opt/Qt/5.15.2/bin
# 按项目选择版本
export QT_SELECT=qt6
qmake
总结与最佳实践
模块使用总结
- 基础模块:QtQuick 提供核心渲染能力
- 控件库:QtQuick.Controls 实现完整UI
- 专业模块:按需引入图表、3D等专业模块
- 平台模块:使用平台扩展实现原生集成
版本管理最佳实践
- 明确指定版本:避免隐式导入
- 锁定依赖版本:确保构建一致性
- 渐进式升级:逐步迁移到新版本
- 兼容层设计:支持多版本运行
- 自动化测试:保障版本升级安全
企业级建议
- 建立内部仓库:托管定制模块
- 制定升级策略:规划迁移路径
- 监控生命周期:及时淘汰旧版本
- 统一开发环境:使用相同Qt版本
- 文档化接口变更:记录版本差异
通过合理管理模块和版本,您可以构建稳定、可维护的 QML 应用程序,充分利用 Qt 框架的强大功能,同时确保项目的长期健康发展。
更多推荐



所有评论(0)