React的移动端和PC端生态圈的使用汇总
对于一项技术,我们不能停留在五分钟状态,特别喜欢一句话,用什么方式绘制UI界面一点不重要,重要的是底层的思维,解决问题和优化的思路。由于React的生态极为庞大,本文内容部分来自一些别人的汇总,至于原文只要还是能找到的,我都会贴上地址,谢谢前期贡献的作者,如果有没有被汇总到的,欢迎在下面补充。生态圈:React官方推荐超大型项目使用的TypeScript为什么要把TypeScr...
·

对于一项技术,我们不能停留在五分钟状态,特别喜欢一句话,用什么方式绘制UI界面一点不重要,重要的是底层的思维,解决问题和优化的思路。
由于React的生态极为庞大,本文内容部分来自一些别人的汇总,至于原文只要还是能找到的,我都会贴上地址,谢谢前期贡献的作者,如果有没有被汇总到的,欢迎在下面补充。
生态圈:
React官方推荐超大型项目使用的TypeScript
- 为什么要把
TypeScript放在第一位,因为TypeScript在构建超大型应用时,多人协作可以极大的加快工作效率,特别是前后端交互特别多,业务情况特别复杂的状况下(比如IM),它的优势就凸显出来了。但是在一些中小型项目中,优势并不是那么的明显。(比如做完项目跑路后期不迭代这种)

TypeScript并不是一个新语言,可以简单的认为TS=js + Type.它只是一个javascript的超集,目前更新速度也是非常快,
- 个人建议,在
Node.js开发和React native以及大型React中使用TypeScript -
在下载官方的
react脚手架中,包含了一个第三方的ts创建脚手架的命令- 在
Create React App中使用TypeScript Create React App内置了对 ·TypeScript` 的支持。- 需要创建一个使用 TypeScript 的新项目,在终端运行:
npx create-react-app my-app --typescript
- 在
interface IState {
collapsed?: boolean,
}
interface IProps {
props?: string | Function
}
constructor(props: IState) {
super(props)
}
flag :number = 123
componentDidMount() {
const result = this.FunctionTest()
}
FunctionTest():Promise<number|string|object>{
return Promise.resolve(false)
}
TypeScript写起来代码量会多一些,但是对于参数类型,返回类型,一眼明了,拥有静态类型检查,如果有问题,在编写代码时候就可以知道。
补充一点,现在TS的生态已经足够适应开发,像一般的webpack插件都有了typescript的文件支持,当然,并不是所有的第三包都支持ts.在技术选型的时候就要考虑清楚这点,否则就会多做很多事情。
状态统一集中管理,redux,mbox,redux-sage,dva等开源库
- 先看看原始的
react数据管理

组件间数据的传递,依靠 props,状态数据提升等完成,但是对于跨层级的组件间数据传递,就不那么友好了,尤其是大型项目后期的迭代维护
- 再说说被人吐槽,但是它的单向数据流思想不得不肯定的
redux.

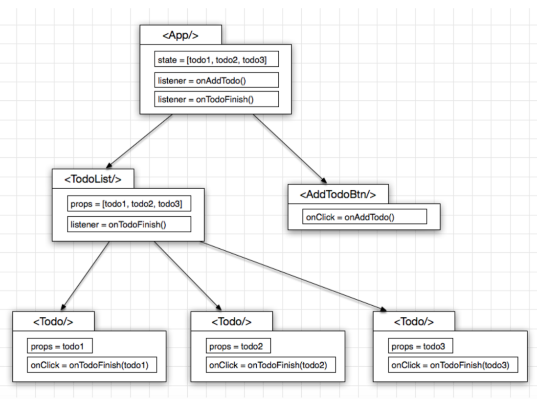
-
Redux- 状态及页面逻辑从
<App/>里面抽取出来, 成为独立的store, 页面逻辑就是reducer <TodoList/> 及<AddTodoBtn/>都是Pure Component, 通过connect方法可以很方便地给它俩加一层wrapper从而建立起与store的联系: 可以通过dispatch 向 store注入action, 促使store的状态进行变化, 同时又订阅了 store 的状态变化, 一旦状态有变, 被connect的组件也随之刷新- 使用
dispatch往store发送action的这个过程是可以被拦截的, 自然而然地就可以在这里增加各种Middleware, 实现各种自定义功能,eg: logging - 这样一来, 各个部分各司其职, 耦合度更低, 复用度更高, 扩展性更好
- 状态及页面逻辑从
在面试的时候,我觉得如果可以手写一个 redux库,并且说清楚单向数据流的思维,是一个加分项。
- 最终推荐使用
dva,感谢前辈的开源,解放了我们

-
dva- 正如 Dva 官网所言, Dva 是基于 React + Redux + Saga 的最佳实践沉淀, 做了 3 件很重要的事情, 大大提升了编码体验
// 一个dva的模块文件 user.js
export default {
namespace: 'userinfo',
state: {
width: '-100%',
hasUserInfoActive: false,
info: undefined,
},
reducers: {
// 打开个人资料
open(state) {
return {
...state,
width: '0%',
hasUserInfoActive: true,
};
},
},
effects: {
* init(res, { put, select }) {
const { userinfo } = yield select();
if (userinfo.info === undefined) {
try {
const list = yield DATABASE.Friend().getSelfInfo();
// console.log(list);
yield put({ type: 'saveUserInfo', payload: list });
} catch (e) {
console.error(e);
}
}
},
},
};
// user.jsx,业务组件文件
import {connect} from 'dva'
class App extends Component {
componentDidMount(){
//省掉了mapActionsToPops这一步
this.props.dispatch({
type:"user/open"
})
}
}
export default connect(
//相当于mapStateToState,可以通过this.props.user拿到数据
(({user} )=>{
user
} )
)(App)
状态管理的最佳实践,应该说推荐 dva,再次感谢前辈的开源。
UI组件库,由于本人平时都不使用UI库了,所以可能会遗漏。
-
Ant-Design,pc版 ,制作后台管理系统的神器,同样要感谢前辈们的开源。- 关键字,
webpack按需加载,配置默认样式,
- 关键字,
使用 babel-plugin-import(推荐)。
// .babelrc or babel-loader option
{
"plugins": [
["import", {
"libraryName": "antd",
"libraryDirectory": "es",
"style": "css" // `style: true` 会加载 less 文件
}]
]
}
然后只需从 antd 引入模块即可,无需单独引入样式。等同于下面手动引入的方式。
// babel-plugin-import 会帮助你加载 JS 和 CSS
import { DatePicker } from 'antd';
-
Ant-Degsin-mobile- 关键字,按需加载,默认样式修改
使用 babel-plugin-import(推荐)。
// .babelrc or babel-loader option
{
"plugins": [
["import", { libraryName: "antd-mobile", style: "css" }]
// `style: true` 会加载 less 文件
]
}
然后只需从 antd-mobile 引入模块即可,无需单独引入样式。
// babel-plugin-import 会帮助你加载 JS 和 CSS
import { DatePicker } from 'antd-mobile';
Ant Design Mobile RN of React

-
在
react-native中使用Ant-Designyarn add @ant-design/react-native-
在
babel配置中:"plugins": [ ["import", { libraryName: "@ant-design/react-native" }] ]
- 在
React-native组件中使用:
import React from 'react';
import { View, Text, FlatList, SectionList, Alert } from 'react-native';
import { Button, Flex } from '@ant-design/react-native';
export default class Apps extends React.Component {
render() {
return (
<View>
<Button
onPress={() => {
Alert.alert(12312312);
}}
>
12345561
</Button>
</View>
);
}
}
Electron,PC端跨平台技术方案,集成Node,可以开发极为复杂的应用

- 渲染进程和主进程采用
remote模块或者ipc通信方式进行通信,进而可以呼叫原生接口 - 完美解决
mac os,windows,linux上的三端统一开发没有兼容性问题的框架 Electron结合了Chromium、Node.js和用于调用操作系统本地功能的API(如打开文件窗口、通知、图标等)- 基于
Electron的开发就像在开发网页,而且能够无缝地 使用Node。或者说:在构建一个 Node 应用的同时,通过HTML 和 CSS构建界面。另外,你只需为一个浏览器(最新的Chrome)进行设计(即无需考虑兼容性等)

import React from 'react';
import { HashRouter, Route, Switch } from 'dva/router';
import { ipcRenderer, remote } from 'electron';
ipcRenderer.removeAllListeners();
ipcRenderer.on('loginSuccess', () => {
ipcRenderer.send('reply', 'loginSuccess');
props.history.push('/login/loading');
props.dispatch({ type: 'globalstate/saveStatus', payload: 1 });
});
这是一个非常不错,而且考验一位前端工程师底层技术的框架,可能会写到大量底层Node.js和原生javascript,目前开发IM项目很多使用这个框架。github上的star量也快80K了。
react-native,移动端跨平台框架
跨平台开发首选 Mac,没有为什么
- 官方推荐的搭建原生完整环境方式
- 搭建完成后,执行
react-native run-ios command+d开启热更新
- 从
react迁移到react-native成本并不高,难的是适配和踩坑,遇到问题要多百度,rn的生态也很强大,而且给我们封装了很多内容,也可以使用一些原生的接口.

React-native的层次架构:
Java层:该层主要提供了Android的UI渲染器UIManager(将JavaScript映射成Android Widget)以及一些其他的功能组件(例如:Fresco、Okhttp)等,在java层均封装为Module,java层核心jar包是react-native.jar,封装了众多上层的interface,如Module,Registry,bridge等。C++层:主要处理Java与JavaScript的通信以及执行JavaScript代码工作,该层封装了JavaScriptCore,执行对js的解析。基于JavaScriptCore,Web开发者可以尽情使用ES6的新特性,如class、箭头操作符等,而且 React Native运行在JavaScriptCore中的,完全不存在浏览器兼容的情况。Bridge桥接了java , js 通信的核心接口。JSLoader主要是将来自assets目录的或本地file加载javascriptCore,再通过JSCExectutor解析js文件。Js层:该层提供了各种供开发者使用的组件以及一些工具库。Component:Js层通js/jsx编写的Virtual Dom来构建Component或Module,Virtual DOM是DOM在内存中的一种轻量级表达方式,可以通过不同的渲染引擎生成不同平台下的UI。component的使用在 React 里极为重要, 因为component的存在让计算 DOM diff 更高效。ReactReconciler: 用于管理顶层组件或子组件的挂载、卸载、重绘。
注:JSCore,即JavaScriptCore,JS解析的核心部分,IOS使用的是内置的JavaScriptCore,Androis上使用的是https://webkit.org家的jsc.so。启动过程的解析:
- 1.
ReactInstanceManager创建时会配置应用所需的java模块与js模块,通过ReactRootView的startReactApplication启动APP。 - 2.在创建
ReactInstanceManager同时会创建用于加载JsBundle的JSBundlerLoader,并传递给CatalystInstance。 - 3.
CatalystInstance会创建Java模块注册表及Javascript模块注册表,并遍历实例化模块。 - 4.
CatalystInstance通过JSBundlerLoader向Node Server请求Js - Bundle,并传递给JSCJavaScriptExectutor,最后传递给javascriptCore,再通过ReactBridge通知ReactRootView完成渲染。
Js与Java通信机制
- Java与Js之间的调用,是以两边存在两边存在同一份模块配置表,最终均是将调用转化为{moduleID,methodID,callbackID,args},处理端在模块配置表里查找注册的模块与方法并调用。
Java调用Js
Java通过注册表调用到CatalystInstance实例,透过ReactBridge的jni,调用到Onload.cpp中的callFunction,最后通过javascriptCore,调用BatchedBridge.js,根据参数{moduleID,methodID}require相应Js模块执行。流程如下图:

- Js 调用Java
- 如果消息队列中有等待
Java处理的逻辑,而且Java 超过 5ms都没有来取走,那么JavaScript就会主动调用Java的方法,在需要调用调Java模块方法时,会把参数{moduleID,methodID}等数据存在MessageQueue中,等待Java的事件触发,把MessageQueue中的{moduleID,methodID}返回给Java,再根据模块注册表找到相应模块处理。流程如下图:

参考文章,react-native原理解析,看在react-native跨平台开发的无缝对接js和react份上,我决定坚定使用它。希望在1.0版本到来的时候,给我们一个惊喜。
京东的Taro,多端解决方案

Taro是一套遵循React语法规范的 多端开发 解决方案。现如今市面上端的形态多种多样,Web、React-Native、微信小程序等各种端大行其道,当业务要求同时在不同的端都要求有所表现的时候,针对不同的端去编写多套代码的成本显然非常高,这时候只编写一套代码就能够适配到多端的能力就显得极为需要。- 使用
Taro,我们可以只书写一套代码,再通过Taro的编译工具,将源代码分别编译出可以在不同端(微信/百度/支付宝/字节跳动小程序、H5、React-Native等)运行的代码。

- 代码示例:
import Taro, { Component } from '@tarojs/taro'
import { View, Button } from '@tarojs/components'
export default class Index extends Component {
constructor () {
super(...arguments)
this.state = {
title: '首页',
list: [1, 2, 3]
}
}
componentWillMount () {}
componentDidMount () {}
componentWillUpdate (nextProps, nextState) {}
componentDidUpdate (prevProps, prevState) {}
shouldComponentUpdate (nextProps, nextState) {
return true
}
add = (e) => {
// dosth
}
render () {
return (
<View className='index'>
<View className='title'>{this.state.title}</View>
<View className='content'>
{this.state.list.map(item => {
return (
<View className='item'>{item}</View>
)
})}
<Button className='add' onClick={this.add}>添加</Button>
</View>
</View>
)
}
}
- 关键字,编译成不同的平台应用输出
Taro拥有自己的脚手架 脚手架配置
为什么会加入Taro,因为它是国产,基于react,应该支持。而且相信未来它应该有不错的前景。
-
环境搭建:
- 首先,你需要使用 npm 或者 yarn 全局安装@tarojs/cli,或者直接使用npx:
- $
yarn global add @tarojs/cli - 使用命令创建模板项目 $
taro init myApp

- 选择微信小程序模式,需要自行下载并打开微信开发者工具,然后选择项目根目录进行预览。
- 微信小程序编译预览及打包(去掉 --watch 将不会监听文件修改,并会对代码进行压缩打包)
# yarn
$ yarn dev:weapp
$ yarn build:weapp
# npm script
$ npm run dev:weapp
$ npm run build:weapp
# 仅限全局安装
$ taro build --type weapp --watch
$ taro build --type weapp
# npx 用户也可以使用
$ npx taro build --type weapp --watch
$ npx taro build --type weapp
- H5 模式,无需特定的开发者工具,在执行完下述命令之后即可通过浏览器进行预览
# yarn
$ yarn dev:h5
# npm script
$ npm run dev:h5
# 仅限全局安装
$ taro build --type h5 --watch
# npx 用户也可以使用
$ npx taro build --type h5 --watch
React Native
# yarn
$ yarn dev:rn
# npm script
$ npm run dev:rn
# 仅限全局安装
$ taro build --type rn --watch
# npx 用户也可以使用
$ npx taro build --type rn --watch
Taro也拥有自己的生态圈,非常庞大,非常感谢京东的开源,希望它的功能越来越强大。
最终总结:
React本身很强大,生态圈非常强大,可以说任何平台的大型应用都可以让它来做,加上hook的出现,未来可期。- 用什么框架,什么技术绘制
UI并不重要,但是本人觉得js和react的无缝对接下更偏向rn,taro,electron这类型的框架开发跨平台应用。 - 后期会再出关于
react的优化汇总,觉得写得不错的可以点个赞~谢谢
- 新浪微博
- 微信
更多推荐



所有评论(0)