php校园二手交易平台app-计算机毕业设计源码69469
分为普通人员(注册,登陆,更新应用,浏览/查看商品,发布商品,管理个人商品,管理个人中心)和管理人员模块(注册,登陆,管理用户,管理商品,管理评论),管理人员用后台实现
摘 要
随着现在网络的快速发展,网络的应用在各行各业当中它很快融入到了许多学校的眼球之中,他们利用网络来做这个校园二手交易平台的网站,随之就产生了“用于校园二手交易平台的App ”,这样就让用于校园二手交易平台发布更加方便简单。
对于本校园二手交易平台的设计来说,它主要是采用后台采用php语言、Thinkphp框架,它是应用mysql数据库、HBuilder X等技术动态编程以及数据库进行努力学习和大量实践,并运用到了APP的建设中在整个系统的设计当中,具体根据网上校园二手交易平台的现状来进行开发的,具体根据用户需求实现网上校园二手交易平台网络化的管理,各类信息有序地进行存储,进入校园二手交易平台页面之后,方可开始操作主控界面,系统功能包括管理员服务端:首页、公共管理(轮播图、网站公告)用户管理(管理员、注册用户)资讯管理(校园资讯、资讯分类)商城管理(二手商城、分类列表、订单列表)等功能。
本论文主要讲述了校园二手交易平台开发背景,该系统它主要是对需求分析和功能需求做了介绍,并且对系统做了详细的测试和总结。具体从业务流程、数据库设计和系统结构等多方面的问题。望能利用先进的计算机技术和网络技术来改变目前的校园二手交易平台管理状况,提高管理效率。
关键词 :校园二手交易平台;HBuilder X技术;Mysql数据库;php语言
Abstract
With the rapid development of the internet, its applications have quickly integrated into the eyes of many schools in various industries. They use the internet to create a website for this campus second-hand trading platform, which has led to the emergence of the "App for Campus second-hand Trading Platform", making it more convenient and simple to publish on campus second-hand trading platforms.
For the design of our campus second-hand trading platform, it mainly adopts the PHP language and Thinkphp framework in the background. It applies dynamic programming techniques such as MySQL database and HBuilder X, as well as database learning and extensive practice. It has been applied to the construction of the APP, and the entire system design has been developed based on the current situation of the online campus second-hand trading platform, Implement networked management of online campus second-hand trading platforms based on user needs, and store various types of information in an orderly manner. After entering the campus second-hand trading platform page, you can start operating the main control interface. The system functions include administrator server: homepage Public management (broadcast images, website announcements) User management (administrators, registered users) Information management (campus information, information classification) Mall management (second-hand mall, classification list, order list) and other functions.
This paper mainly describes the development background of the campus second-hand trading platform. The system mainly introduces the demand analysis and Functional requirement, and makes a detailed test and summary of the system. Specific issues include business processes, database design, and system structure. I hope to use advanced computer and network technologies to change the current management situation of second-hand trading platforms on campus and improve management efficiency.
Keywords: Campus second-hand trading platform; HBuilder X technology; MySQL database; PHP language
目 录
1 概述
1.1课题背景及意义
现下大多数行业都在逐步的将电商都信息化带入到自己企业中,其中主要是以电商服务为主导的互联网平台。像目前如果主要致力于校园的二手交易,就要紧紧围绕校园二手来展开。通过互联网平台的赋能,能够给二手市场提供智能化的服务,在为用户提供实质性便利的同时,提高校园资源的利用效率。所以校园二手交易平台更加符合时下校园用户的需求,更加能适应二手行业目前的竞争压力。该校园二手交易平台以“互联网+”C2C服务为模式,在为用户提供在线自主选择二手商品的同时,可以帮助卖家实现二手的利用率,同样也可以为二手行业的智能化发展做出努力。
1.2 国内外研究现状
随着计算机网络的不断渗透,人们的生活与工作、学习的方式也在慢慢发生变化。传统的校园二手交易平台相关信息管理方式一般都采取人工的方式,信息的获取、整理、修改、存储等工作还停留在人工阶段。这种方式一方面需要花费大量的人力、物力和金钱,交互起来比较困难,而且会浪费时间;另一方面对用户等信息的管理,特别是随着用户数量的递增,查询、修改起来特别困难;最后由于用户等其他信息的不断增加,信息的存储也成为了难题。
一些发达国家,网络发展比较快,已经很大程度上完成了从人工到计算机管理的转变。我国计算机应用起步比较晚,而且发展区域不平衡,还有很多地区或学校使用传统的方式进行管理,但是目前计算机发展较快,包括网络也已经普及,很多学校和用户也开始慢慢接触网络管理系统。纵观这些系统主要有以下几个特点:
(1)先进性:实现网络化管理。
(2)通用性:同一行业基本都能使用。
(3)方便性:通过网络就能完成管理工作。
(4)及时性:信息更新及时。
(5)可扩展性:可根据需要进行模块的增加。
(6)安全性:对学校、用户、教师等信息进行加密。
截至如今,互联网已经深入人们的生活,智能手机、笔记本电脑等已经是人们获取信息的主要工具,这是一个沟通无限的时代,因此,利用网络来进行校园二手交易平台的管理也成为大势所趋,所以,开发一个APP校园二手交易平台是必须的。
1.3 本课题主要工作
一开始,本文就对系统内谈到的基本知识,从整体上进行了描述,并在此基础上进行了系统分析。为了能够使本系统较好、较为完善的被设计实现出来,就必须先进行分析调查。基于之前相关的基础,在功能上,对新系统进行了细致的分析。然后通过详细的分析,进行系统设计,其次,系统在实施的可行性上,我选择了HBuilder X技术来进行开发设计,在数据存储上,采用 Mysql数据库来进行设计。由于HBuilder X和Mysql都已经非常成熟,因此无论在各个方面,都非常可靠安全实用。最后对系统进行测试完善并发布。
2 系统开发环境
2.1 开发技术说明
本系统前端部分基于MVVM模式进行开发,采用B/S模式,后端部分基于php的Thinkphp框架进行开发。
前端部分:前端框架采用了比较流行的渐进式JavaScript框架Vue.js。使用Vue-Router和Vuex实现动态路由和全局状态管理,Ajax实现前后端通信,Element UI组件库使页面快速成型。
后端部分:采用Thinkphp作为开发框架,同时集成Redis等相关技术。
2.2MVVM模式介绍
MVVM是Model-View-ViewModel的简写。它本质上就是MVC 的改进版。MVVM 就是将其中的View 的状态和行为抽象化,让我们将视图 UI 和业务逻辑分开。当然这些事 ViewModel 已经帮我们做了,它可以取出 Model 的数据同时帮忙处理 View 中由于需要展示内容而涉及的业务逻辑。微软的WPF带来了新的技术体验,如Silverlight、音频、视频、3D、动画……,这导致了软件UI层更加细节化、可定制化。同时,在技术层面,WPF也带来了 诸如Binding、Dependency Property、Routed Events、Command、DataTemplate、ControlTemplate等新特性。MVVM(Model-View-ViewModel)框架的由来便是MVP(Model-View-Presenter)模式与WPF结合的应用方式时发展演变过来的一种新型架构框架。它立足于原有MVP框架并且把WPF的新特性糅合进去,以应对客户日益复杂的需求变化。
2.3 Mysql数据库
mysql 数据库它有很多的优点,例如它在操作上能够让人通俗易懂、功能强大、信息储存量高等优点。所以被人们广泛应用,对于mysql数据库来说它一般主要是对数据进行编码和查询,而且在很多的设计当中都应用到了该数据库,在此过程当中我们可以对常规的数据进行查询和组合,所以我们在进行使用mysql数据库的时候只要对编写一小段的数据就能实现相应的功能。数据库,就是数据存储的储藏室,只不过数据是存储在计算机上的,而不是现实中的储藏室,数据的存放是按固定格式,而不是无序的,则定义就是 :长期有固定格式,可以共享的存储在计算机存储器上。数据库管理主要包括数据表的建立,数据存储、修改和增加数据,为了使数据库系统能够正常运行,相关人员进行的管理工作。数据表的建立,可以对数据表中的数据进行调整,数据的重新组合及重新构造,保证数据的安全性。
2.3 HBuilder X的基本介绍
1.最快的开发工具
由于我们的极客特质,HBuilder同时被我们打造成了最快的前端开发工具,代码输入法的创新、代码块的优化、emmet的集成、快捷键语法设计、无鼠标操作。。。这些可能低端程序员不感兴趣,但我们乐于其中。HBuilder有句口号:为极客、为懒人、为你。
2 .环保健康的主题设计由于我们天天面对屏幕眼睛很受伤,所以设计了绿柔主题以保护开发者的视力健康。
3.App开发及部署
当然移动App开发也是HBuilder的优势,Run in device真机调试、打包发行这些功能并非普通的HTML4开发工具会涉及的。我们认为,如果只是做个网站,HTML4就够了,搞HTML5而不做App,太糟蹋这个技术了。以及云打包还能使得没有mac电脑的程序员可以开发iOS应用。
4.能力 - HTML5plus Runtime说完性工能里的工具,再说说能力。HTML5plus Runtime,简称5+ Runtime,是运行于手机端的强化web引擎,除了支持标准HTML5外,还支持更多扩展的js api,使得js的能力不输于原生。5+ Runtime内置于HBuilder,在真机运行、打包时自动挂载。
5.业内之前有phonegap/Cordova方案,但是他们自带js api太少了,扩展api需要用原生语言开发,更致命的是这类方案的性能不足。
6. 5+ Runtime分3个层次解决了HTML5与原生的能力差距。
7.常用的API – HTML5plus封装成跨平台的HTML5plus规范,并将规范公开于www.HTML5plus.org,不做厂商私有API。
8.包括二维码、摇一摇、语音输入、地图、支付、分享、文件系统、通讯录等常用API,可以方便简单的编写,并且可跨平台。
2.4 Thinkphp框架介绍
ThinkPHP是为了简化企业级应用开发和敏捷WEB应用开发而诞生的。最早诞生于2006年初,2007年元旦正式更名为ThinkPHP,并且遵循Apache2开源协议发布。ThinkPHP从诞生以来一直秉承简洁实用的设计原则,在保持出色的性能和至简的代码的同时,也注重易用性。并且拥有众多原创功能和特性,在社区团队的积极参与下,在易用性、扩展性和性能方面不断优化和改进。
ThinkPHP是一个快速、兼容而且简单的轻量级国产PHP开发框架,诞生于2006年初,原名FCS,2007年元旦正式更名为ThinkPHP,遵循Apache2开源协议发布,从Struts结构移植过来并做了改进和完善,同时也借鉴了国外很多优秀的框架和模式,使用面向对象的开发结构和MVC模式,融合了Struts的思想和TagLib(标签库)、RoR的ORM映射和ActiveRecord模式。
ThinkPHP可以支持windows/Unix/Linux等服务器环境,正式版需要PHP5.0以上版本支持,支持MySql、PgSQL、Sqlite多种数据库以及PDO扩展,ThinkPHP框架本身没有什么特别模块要求,具体的应用系统运行环境要求视开发所涉及的模块。
作为一个整体开发解决方案,ThinkPHP能够解决应用开发中的大多数需要,因为其自身包含了底层架构、兼容处理、基类库、数据库访问层、模板引擎、缓存机制、插件机制、角色认证、表单处理等常用的组件,并且对于跨版本、跨平台和跨数据库移植都比较方便。并且每个组件都是精心设计和完善的,应用开发过程仅仅需要关注您的业务逻辑。
3 系统分析
所谓系统分析就是,管理员通过与客户端和用户的沟通,所获取的信息,然后把这些信息通过需求说明书的方式展示给用户和开发人员。在软件功能发展的历史长河中,很长时间,特别是最开始的时候,需求分析的重要性并不被人们所认同,例如当时美国IBM公司为英国电信公司开发一套信息管理系统,在需求不明确的情况下开始开发,最初的工期为一年,由于需求获取不清晰导致工期推迟了半年多,造成巨大损失。我们很多软件公司也存在这种情况,边需求,边开发,甚至与客户没有沟通清楚的情况下,直接照搬同类型的项目进行更改,导致到系统验收的时候,重新更改,造成了人力、物力的极大浪费。而导致这一切后果的原因就是需求获取不及时、不清楚、不全面。
3.1 可行性分析
APP校园二手交易平台主要目标是实现首页、公共管理(轮播图、网站公告)用户管理(管理员、注册用户)资讯管理(校园资讯、资讯分类)商城管理(二手商城、分类列表、订单列表)的相关信息管理服务。在确定了目标后,我们从以下四方面对能否实现本系统目标进行可行性分析。
3.1.1 技术可行性
APP校园二手交易平台主要采用HBuilder X技术,php语言,Mysql数据库,对于应用程序的开发要求具备完整功能,使用简单的特点,并建立一个数据完整安全稳定的数据库。APP校园二手交易平台的开发技术具有很高可行性,且开发人员掌握了一定的开发技术,所以系统的开发具有可行性。
3.1.2操作可行性
APP校园二手交易平台的登录界面简单易于操作,采用常见的界面窗口来登录界面,通过电脑进行访问操作,用户只要平时使用过电脑都能进行访问操作。此系统的开发采用HBuilder X开发,后台结合php语言,这些开发环境使系统更加完善。本系统具有易操作、易管理、交互性好的特点,在操作上是非常简单的。因此本系统可以进行开发。
3.1.3 经济可行性
APP校园二手交易平台是服务端基于B/S模式、php技术,客户端采用HBuilder X、采用Mysql数据库储存数据,所要求的硬件和软件环境,市场上都很容易购买,程序开发主要是管理系统的开发和维护。所以程序在开发人力、财力上要求不高,而且此系统不是很复杂,开发周期短,在经济方面具有较高的可行性。
3.1.4 法律可行性
此APP校园二手交易平台是自己设计的管理系统,具有很大的实际意义。因为无论是软件还是数据库,采用的都是开源代码,因此这个系统的开发和设计,并不存在侵权等问题,在法律上完全具有可行性。
综上所述,APP校园二手交易平台在技术、经济、操作和法律上都具有很高的可行性,开发此程序是可行的。
3.2系统流程分析
3.2.1系统开发流程
校园二手交易平台开发时,首先进行需求分析,进而对系统进行总体的设计规划,设计系统功能模块,数据库的选择等,本系统的开发流程如图3-1所示

图3-1系统开发流程图
3.2.2 用户登录流程
为了保证系统的安全性,要使用本系统对系统信息进行管理,必须先登陆到系统中。如图3-3所示。

图3-2 登录流程图
3.2.3 系统操作流程
用户打开客户端并进入系统后,会先显示登录界面,输入正确的用户名和密码,系统自动检测信息,若信息无误,则用户会进入系统功能界面,进行操作,否则会提示错误无法登录,操作流程如图3-3所示。

图3-3 系统操作流程图
3.2.4 添加信息流程
管理员可以对首页、公共管理(轮播图、网站公告)用户管理(管理员、注册用户)资讯管理(校园资讯、资讯分类)商城管理(二手商城、分类列表、订单列表)也可以对自己权限内的信息进行添加删除、修改等等操作,输入信息后,系统会自行验证输入的信息和数据,若信息正确,会将其添加到数据库内,若信息有误,则会提示重新输入信息,添加信息流程如图3-4所示。

图3-4 添加信息流程图
3.2.5 修改信息流程
管理员可以对校园资讯、网站公告、二手商城、分类列表、订单列表等进行信息的修改,用户也可以对自己权限内的信息进行修改,首先进入修改信息界面,输入修改信息数据,系统进行数据的判断验证,修改信息合法则修改成功,信息更新至数据库,信息不合法则修改失败,重新输入。修改信息流程图如图3-5所示。

图3-5 修改信息流程图
3.2.6 删除信息流程
管理员可以对轮播图、二手商品等进行信息的删除,对要删除的信息进行选中后,点击删除按钮,系统会询问是否确定,若点击确定,则系统会删除掉选中的信息,并在数据库内对信息进行删除,删除信息流程图如图3-6所示。

图3-6 删除信息流程图
3.3系统用例分析
3.3.1管理员用例图
系统中的核心是管理员,管理员登录后,通过管理员菜单来管理后台系统。主要功能有:首页、公共管理(轮播图、网站公告)用户管理(管理员、注册用户)资讯管理(校园资讯、资讯分类)商城管理(二手商城、分类列表、订单列表)等功能。管理员用例如图3-7所示。

图3-7 管理员用例图
3.3.2用户用例图
用户登录后,通过菜单来实现。主要功能有:首页、购物车、校园资讯、我的(个人中心、收藏、订单)等功能。用户例如图3-8所示。

图3-8 用户用例图
4 系统概述
进过系统的分析后,就开始记性系统的设计,系统设计包含总体设计和详细设计。总体设计只是一个大体的设计,经过了总体设计,我们能够划分出系统的一些东西,例如文件、文档、数据等。而且我们通过总体设计,大致可以划分出了程序的模块,以及功能。但是只是一个初步的分类,并没有真正的实现。
整体设计,只是一个初步设计,而且,对于一个项目,我们可以进行多个整体设计,通过对比,包括性能的对比、成本的对比、效益的对比,来最终确定一个最优的设计方案,选择优秀的整体设计可以降低开发成本,增加公司效益,从这一点来讲,整体设计还是非常重要的。
校园二手交易平台工作原理图如图4-1所示:

图4-1 系统工作原理图
4.1 系统结构设计
系统架构图属于系统设计阶段,系统架构图只是这个阶段一个产物,系统的总体架构决定了整个系统的模式,是系统的基础。基于校园二手交易平台的整体结构设计如图4-2所示。

图4-2 系统结构图
4.3数据库设计
数据库是计算机信息系统的基础。目前,电脑系统的关键与核心部分就是数据库。数据库开发的优劣对整个系统的质量和速度有着直接影响。
4.3.1 数据库设计原则
概念模式它主要是建立在数据需求分析的基础上,它通常是用概念数据模型来表示各个数据之间的联系,并且对系统用户进行信息的处理和管理,同时建立起E-R图来表示具体的实体、属性和联系的关系。
4.3.2 数据库实体
数据模型中的实体(Entity),也称为实例,对应现实世界中可区别于其他对象的“事件”或“事物”。例如,公司中的每个员工,家里中的每个家具。
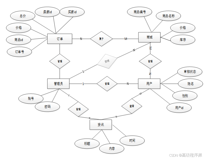
本系统的E-R图如下图所示:

图4-4系统实体E-R属性图
4.3.3 数据库表设计
数据库的表信息属于设计的一部分,下面介绍数据库中的各个表的详细信息。
表access_token (登陆访问时长)
|
编号 |
名称 |
数据类型 |
长度 |
小数位 |
允许空值 |
主键 |
默认值 |
说明 |
|
1 |
token_id |
int |
10 |
0 |
N |
Y |
临时访问牌ID |
|
|
2 |
token |
varchar |
64 |
0 |
Y |
N |
临时访问牌 |
|
|
3 |
info |
text |
65535 |
0 |
Y |
N |
||
|
4 |
maxage |
int |
10 |
0 |
N |
N |
2 |
最大寿命:默认2小时 |
|
5 |
create_time |
timestamp |
19 |
0 |
N |
N |
CURRENT_TIMESTAMP |
创建时间: |
|
6 |
update_time |
timestamp |
19 |
0 |
N |
N |
CURRENT_TIMESTAMP |
更新时间: |
|
7 |
user_id |
int |
10 |
0 |
N |
N |
0 |
用户编号: |
|
编号 |
名称 |
数据类型 |
长度 |
小数位 |
允许空值 |
主键 |
默认值 |
说明 |
|
1 |
address_id |
int |
10 |
0 |
N |
Y |
收货地址: |
|
|
2 |
name |
varchar |
32 |
0 |
Y |
N |
姓名: |
|
|
3 |
phone |
varchar |
13 |
0 |
Y |
N |
手机: |
|
|
4 |
postcode |
varchar |
8 |
0 |
Y |
N |
邮编: |
|
|
5 |
address |
varchar |
255 |
0 |
N |
N |
地址: |
|
|
6 |
user_id |
mediumint |
8 |
0 |
N |
N |
用户ID:[0,8388607]用户获取其他与用户相关的数据 |
|
|
7 |
create_time |
timestamp |
19 |
0 |
N |
N |
CURRENT_TIMESTAMP |
创建时间: |
|
8 |
update_time |
timestamp |
19 |
0 |
N |
N |
CURRENT_TIMESTAMP |
更新时间: |
|
9 |
default |
bit |
1 |
0 |
N |
N |
0 |
默认判断 |
|
编号 |
名称 |
数据类型 |
长度 |
小数位 |
允许空值 |
主键 |
默认值 |
说明 |
|
1 |
article_id |
mediumint |
8 |
0 |
N |
Y |
文章id:[0,8388607] |
|
|
2 |
title |
varchar |
125 |
0 |
N |
Y |
标题:[0,125]用于文章和html的title标签中 |
|
|
3 |
type |
varchar |
64 |
0 |
N |
N |
0 |
文章分类:[0,1000]用来搜索指定类型的文章 |
|
4 |
hits |
int |
10 |
0 |
N |
N |
0 |
点击数:[0,1000000000]访问这篇文章的人次 |
|
5 |
praise_len |
int |
10 |
0 |
N |
N |
0 |
点赞数 |
|
6 |
create_time |
timestamp |
19 |
0 |
N |
N |
CURRENT_TIMESTAMP |
创建时间: |
|
7 |
update_time |
timestamp |
19 |
0 |
N |
N |
CURRENT_TIMESTAMP |
更新时间: |
|
8 |
source |
varchar |
255 |
0 |
Y |
N |
来源:[0,255]文章的出处 |
|
|
9 |
url |
varchar |
255 |
0 |
Y |
N |
来源地址:[0,255]用于跳转到发布该文章的网站 |
|
|
10 |
tag |
varchar |
255 |
0 |
Y |
N |
标签:[0,255]用于标注文章所属相关内容,多个标签用空格隔开 |
|
|
11 |
content |
longtext |
2147483647 |
0 |
Y |
N |
正文:文章的主体内容 |
|
|
12 |
img |
varchar |
255 |
0 |
Y |
N |
封面图 |
|
|
13 |
description |
text |
65535 |
0 |
Y |
N |
文章描述 |
|
编号 |
名称 |
数据类型 |
长度 |
小数位 |
允许空值 |
主键 |
默认值 |
说明 |
|
1 |
type_id |
smallint |
5 |
0 |
N |
Y |
分类ID:[0,10000] |
|
|
2 |
display |
smallint |
5 |
0 |
N |
N |
100 |
显示顺序:[0,1000]决定分类显示的先后顺序 |
|
3 |
name |
varchar |
16 |
0 |
N |
N |
分类名称:[2,16] |
|
|
4 |
father_id |
smallint |
5 |
0 |
N |
N |
0 |
上级分类ID:[0,32767] |
|
5 |
description |
varchar |
255 |
0 |
Y |
N |
描述:[0,255]描述该分类的作用 |
|
|
6 |
icon |
text |
65535 |
0 |
Y |
N |
分类图标: |
|
|
7 |
url |
varchar |
255 |
0 |
Y |
N |
外链地址:[0,255]如果该分类是跳转到其他网站的情况下,就在该URL上设置 |
|
|
8 |
create_time |
timestamp |
19 |
0 |
N |
N |
CURRENT_TIMESTAMP |
创建时间: |
|
9 |
update_time |
timestamp |
19 |
0 |
N |
N |
CURRENT_TIMESTAMP |
更新时间: |
|
编号 |
名称 |
数据类型 |
长度 |
小数位 |
允许空值 |
主键 |
默认值 |
说明 |
|
1 |
auth_id |
int |
10 |
0 |
N |
Y |
授权ID: |
|
|
2 |
user_group |
varchar |
64 |
0 |
Y |
N |
用户组: |
|
|
3 |
mod_name |
varchar |
64 |
0 |
Y |
N |
模块名: |
|
|
4 |
table_name |
varchar |
64 |
0 |
Y |
N |
表名: |
|
|
5 |
page_title |
varchar |
255 |
0 |
Y |
N |
页面标题: |
|
|
6 |
path |
varchar |
255 |
0 |
Y |
N |
路由路径: |
|
|
7 |
position |
varchar |
32 |
0 |
Y |
N |
位置: |
|
|
8 |
mode |
varchar |
32 |
0 |
N |
N |
_blank |
跳转方式: |
|
9 |
add |
tinyint |
3 |
0 |
N |
N |
1 |
是否可增加: |
|
10 |
del |
tinyint |
3 |
0 |
N |
N |
1 |
是否可删除: |
|
11 |
set |
tinyint |
3 |
0 |
N |
N |
1 |
是否可修改: |
|
12 |
get |
tinyint |
3 |
0 |
N |
N |
1 |
是否可查看: |
|
13 |
field_add |
text |
65535 |
0 |
Y |
N |
添加字段: |
|
|
14 |
field_set |
text |
65535 |
0 |
Y |
N |
修改字段: |
|
|
15 |
field_get |
text |
65535 |
0 |
Y |
N |
查询字段: |
|
|
16 |
table_nav_name |
varchar |
500 |
0 |
Y |
N |
跨表导航名称: |
|
|
17 |
table_nav |
varchar |
500 |
0 |
Y |
N |
跨表导航: |
|
|
18 |
option |
text |
65535 |
0 |
Y |
N |
配置: |
|
|
19 |
create_time |
timestamp |
19 |
0 |
N |
N |
CURRENT_TIMESTAMP |
创建时间: |
|
20 |
update_time |
timestamp |
19 |
0 |
N |
N |
CURRENT_TIMESTAMP |
更新时间: |
|
编号 |
名称 |
数据类型 |
长度 |
小数位 |
允许空值 |
主键 |
默认值 |
说明 |
|
1 |
cart_id |
int |
10 |
0 |
N |
Y |
购物车ID: |
|
|
2 |
title |
varchar |
64 |
0 |
Y |
N |
标题: |
|
|
3 |
img |
varchar |
255 |
0 |
N |
N |
0 |
图片: |
|
4 |
user_id |
int |
10 |
0 |
N |
N |
0 |
用户ID: |
|
5 |
create_time |
timestamp |
19 |
0 |
N |
N |
CURRENT_TIMESTAMP |
创建时间: |
|
6 |
update_time |
timestamp |
19 |
0 |
N |
N |
CURRENT_TIMESTAMP |
更新时间: |
|
7 |
state |
int |
10 |
0 |
N |
N |
0 |
状态:使用中,已失效 |
|
8 |
price |
double |
9 |
2 |
N |
N |
0.00 |
单价: |
|
9 |
price_ago |
double |
9 |
2 |
N |
N |
0.00 |
原价: |
|
10 |
price_count |
double |
11 |
2 |
N |
N |
0.00 |
总价: |
|
11 |
num |
int |
10 |
0 |
N |
N |
1 |
数量: |
|
12 |
goods_id |
mediumint |
8 |
0 |
N |
N |
商品id:[0,8388607] |
|
|
13 |
type |
varchar |
64 |
0 |
N |
N |
未分类 |
商品分类: |
|
14 |
description |
varchar |
255 |
0 |
Y |
N |
描述:[0,255]用于产品规格描述 |
|
编号 |
名称 |
数据类型 |
长度 |
小数位 |
允许空值 |
主键 |
默认值 |
说明 |
|
1 |
collect_id |
int |
10 |
0 |
N |
Y |
收藏ID: |
|
|
2 |
user_id |
int |
10 |
0 |
N |
N |
0 |
收藏人ID: |
|
3 |
source_table |
varchar |
255 |
0 |
Y |
N |
来源表: |
|
|
4 |
source_field |
varchar |
255 |
0 |
Y |
N |
来源字段: |
|
|
5 |
source_id |
int |
10 |
0 |
N |
N |
0 |
来源ID: |
|
6 |
title |
varchar |
255 |
0 |
Y |
N |
标题: |
|
|
7 |
img |
varchar |
255 |
0 |
Y |
N |
封面: |
|
|
8 |
create_time |
timestamp |
19 |
0 |
N |
N |
CURRENT_TIMESTAMP |
创建时间: |
|
9 |
update_time |
timestamp |
19 |
0 |
N |
N |
CURRENT_TIMESTAMP |
更新时间: |
|
编号 |
名称 |
数据类型 |
长度 |
小数位 |
允许空值 |
主键 |
默认值 |
说明 |
|
1 |
comment_id |
int |
10 |
0 |
N |
Y |
评论ID: |
|
|
2 |
user_id |
int |
10 |
0 |
N |
N |
0 |
评论人ID: |
|
3 |
reply_to_id |
int |
10 |
0 |
N |
N |
0 |
回复评论ID:空为0 |
|
4 |
content |
longtext |
2147483647 |
0 |
Y |
N |
内容: |
|
|
5 |
nickname |
varchar |
255 |
0 |
Y |
N |
昵称: |
|
|
6 |
avatar |
varchar |
255 |
0 |
Y |
N |
头像地址:[0,255] |
|
|
7 |
create_time |
timestamp |
19 |
0 |
N |
N |
CURRENT_TIMESTAMP |
创建时间: |
|
8 |
update_time |
timestamp |
19 |
0 |
N |
N |
CURRENT_TIMESTAMP |
更新时间: |
|
9 |
source_table |
varchar |
255 |
0 |
Y |
N |
来源表: |
|
|
10 |
source_field |
varchar |
255 |
0 |
Y |
N |
来源字段: |
|
|
11 |
source_id |
int |
10 |
0 |
N |
N |
0 |
来源ID: |
|
编号 |
名称 |
数据类型 |
长度 |
小数位 |
允许空值 |
主键 |
默认值 |
说明 |
|
1 |
goods_id |
mediumint |
8 |
0 |
N |
Y |
产品id:[0,8388607] |
|
|
2 |
title |
varchar |
125 |
0 |
Y |
N |
标题:[0,125]用于产品和html的<title>标签中 |
|
|
3 |
img |
text |
65535 |
0 |
Y |
N |
封面图:用于显示于产品列表页 |
|
|
4 |
description |
varchar |
255 |
0 |
Y |
N |
描述:[0,255]用于产品规格描述 |
|
|
5 |
price_ago |
double |
8 |
2 |
N |
N |
0.00 |
原价:[1] |
|
6 |
price |
double |
8 |
2 |
N |
N |
0.00 |
卖价:[1] |
|
7 |
sales |
int |
10 |
0 |
N |
N |
0 |
销量:[0,1000000000] |
|
8 |
inventory |
int |
10 |
0 |
N |
N |
0 |
商品库存 |
|
9 |
type |
varchar |
64 |
0 |
N |
N |
商品分类: |
|
|
10 |
hits |
int |
10 |
0 |
N |
N |
0 |
点击量:[0,1000000000]访问这篇产品的人次 |
|
11 |
content |
longtext |
2147483647 |
0 |
Y |
N |
正文:产品的主体内容 |
|
|
12 |
img_1 |
text |
65535 |
0 |
Y |
N |
主图1: |
|
|
13 |
img_2 |
text |
65535 |
0 |
Y |
N |
主图2: |
|
|
14 |
img_3 |
text |
65535 |
0 |
Y |
N |
主图3: |
|
|
15 |
img_4 |
text |
65535 |
0 |
Y |
N |
主图4: |
|
|
16 |
img_5 |
text |
65535 |
0 |
Y |
N |
主图5: |
|
|
17 |
create_time |
timestamp |
19 |
0 |
N |
N |
CURRENT_TIMESTAMP |
创建时间: |
|
18 |
update_time |
timestamp |
19 |
0 |
N |
N |
CURRENT_TIMESTAMP |
更新时间: |
|
19 |
customize_field |
text |
65535 |
0 |
Y |
N |
自定义字段 |
|
|
20 |
source_table |
varchar |
255 |
0 |
Y |
N |
来源表: |
|
|
21 |
source_field |
varchar |
255 |
0 |
Y |
N |
来源字段: |
|
|
22 |
source_id |
int |
10 |
0 |
N |
N |
0 |
来源ID: |
|
23 |
user_id |
int |
10 |
0 |
Y |
N |
0 |
添加人 |
|
编号 |
名称 |
数据类型 |
长度 |
小数位 |
允许空值 |
主键 |
默认值 |
说明 |
|
1 |
type_id |
int |
10 |
0 |
N |
Y |
商品分类ID: |
|
|
2 |
father_id |
smallint |
5 |
0 |
N |
N |
0 |
上级分类ID:[0,32767] |
|
3 |
name |
varchar |
255 |
0 |
Y |
N |
商品名称: |
|
|
4 |
desc |
varchar |
255 |
0 |
Y |
N |
描述: |
|
|
5 |
icon |
varchar |
255 |
0 |
Y |
N |
图标: |
|
|
6 |
source_table |
varchar |
255 |
0 |
Y |
N |
来源表: |
|
|
7 |
source_field |
varchar |
255 |
0 |
Y |
N |
来源字段: |
|
|
8 |
create_time |
timestamp |
19 |
0 |
N |
N |
CURRENT_TIMESTAMP |
创建时间: |
|
9 |
update_time |
timestamp |
19 |
0 |
N |
N |
CURRENT_TIMESTAMP |
更新时间: |
|
编号 |
名称 |
数据类型 |
长度 |
小数位 |
允许空值 |
主键 |
默认值 |
说明 |
|
1 |
hits_id |
int |
10 |
0 |
N |
Y |
点赞ID: |
|
|
2 |
user_id |
int |
10 |
0 |
N |
N |
0 |
点赞人: |
|
3 |
create_time |
timestamp |
19 |
0 |
N |
N |
CURRENT_TIMESTAMP |
创建时间: |
|
4 |
update_time |
timestamp |
19 |
0 |
N |
N |
CURRENT_TIMESTAMP |
更新时间: |
|
5 |
source_table |
varchar |
255 |
0 |
Y |
N |
来源表: |
|
|
6 |
source_field |
varchar |
255 |
0 |
Y |
N |
来源字段: |
|
|
7 |
source_id |
int |
10 |
0 |
N |
N |
0 |
来源ID: |
|
编号 |
名称 |
数据类型 |
长度 |
小数位 |
允许空值 |
主键 |
默认值 |
说明 |
|
1 |
notice_id |
mediumint |
8 |
0 |
N |
Y |
公告id: |
|
|
2 |
title |
varchar |
125 |
0 |
N |
N |
标题: |
|
|
3 |
content |
longtext |
2147483647 |
0 |
Y |
N |
正文: |
|
|
4 |
create_time |
timestamp |
19 |
0 |
N |
N |
CURRENT_TIMESTAMP |
创建时间: |
|
5 |
update_time |
timestamp |
19 |
0 |
N |
N |
CURRENT_TIMESTAMP |
更新时间: |
|
编号 |
名称 |
数据类型 |
长度 |
小数位 |
允许空值 |
主键 |
默认值 |
说明 |
|
1 |
order_id |
int |
10 |
0 |
N |
Y |
订单ID: |
|
|
2 |
order_number |
varchar |
64 |
0 |
Y |
N |
订单号: |
|
|
3 |
goods_id |
mediumint |
8 |
0 |
N |
N |
商品id:[0,8388607] |
|
|
4 |
title |
varchar |
32 |
0 |
Y |
N |
商品标题: |
|
|
5 |
img |
varchar |
255 |
0 |
Y |
N |
商品图片: |
|
|
6 |
price |
double |
10 |
2 |
N |
N |
0.00 |
价格: |
|
7 |
price_ago |
double |
10 |
2 |
N |
N |
0.00 |
原价: |
|
8 |
num |
int |
10 |
0 |
N |
N |
1 |
数量: |
|
9 |
price_count |
double |
8 |
2 |
N |
N |
0.00 |
总价: |
|
10 |
norms |
varchar |
255 |
0 |
Y |
N |
规格: |
|
|
11 |
type |
varchar |
64 |
0 |
N |
N |
未分类 |
商品分类: |
|
12 |
contact_name |
varchar |
32 |
0 |
Y |
N |
联系人姓名: |
|
|
13 |
contact_email |
varchar |
125 |
0 |
Y |
N |
联系人邮箱: |
|
|
14 |
contact_phone |
varchar |
11 |
0 |
Y |
N |
联系人手机: |
|
|
15 |
contact_address |
varchar |
255 |
0 |
Y |
N |
收件地址: |
|
|
16 |
postal_code |
varchar |
9 |
0 |
Y |
N |
邮政编码: |
|
|
17 |
user_id |
int |
10 |
0 |
N |
N |
0 |
买家ID: |
|
18 |
merchant_id |
mediumint |
8 |
0 |
N |
N |
0 |
商家ID: |
|
19 |
create_time |
timestamp |
19 |
0 |
N |
N |
CURRENT_TIMESTAMP |
创建时间: |
|
20 |
update_time |
timestamp |
19 |
0 |
N |
N |
CURRENT_TIMESTAMP |
更新时间: |
|
21 |
description |
varchar |
255 |
0 |
Y |
N |
描述:[0,255]用于产品规格描述 |
|
|
22 |
state |
varchar |
16 |
0 |
N |
N |
待付款 |
订单状态:待付款,待发货,待签收,已签收,待退款,已退款,已拒绝,已完成 |
|
编号 |
名称 |
数据类型 |
长度 |
小数位 |
允许空值 |
主键 |
默认值 |
说明 |
|
1 |
praise_id |
int |
10 |
0 |
N |
Y |
点赞ID: |
|
|
2 |
user_id |
int |
10 |
0 |
N |
N |
0 |
点赞人: |
|
3 |
create_time |
timestamp |
19 |
0 |
N |
N |
CURRENT_TIMESTAMP |
创建时间: |
|
4 |
update_time |
timestamp |
19 |
0 |
N |
N |
CURRENT_TIMESTAMP |
更新时间: |
|
5 |
source_table |
varchar |
255 |
0 |
Y |
N |
来源表: |
|
|
6 |
source_field |
varchar |
255 |
0 |
Y |
N |
来源字段: |
|
|
7 |
source_id |
int |
10 |
0 |
N |
N |
0 |
来源ID: |
|
8 |
status |
bit |
1 |
0 |
N |
N |
1 |
点赞状态:1为点赞,0已取消 |
|
编号 |
名称 |
数据类型 |
长度 |
小数位 |
允许空值 |
主键 |
默认值 |
说明 |
|
1 |
registered_users_id |
int |
10 |
0 |
N |
Y |
注册用户ID |
|
|
2 |
name |
varchar |
64 |
0 |
Y |
N |
姓名 |
|
|
3 |
gender |
varchar |
64 |
0 |
Y |
N |
性别 |
|
|
4 |
examine_state |
varchar |
16 |
0 |
N |
N |
已通过 |
审核状态 |
|
5 |
recommend |
int |
10 |
0 |
N |
N |
0 |
智能推荐 |
|
6 |
user_id |
int |
10 |
0 |
N |
N |
0 |
用户ID |
|
7 |
create_time |
datetime |
19 |
0 |
N |
N |
CURRENT_TIMESTAMP |
创建时间 |
|
8 |
update_time |
timestamp |
19 |
0 |
N |
N |
CURRENT_TIMESTAMP |
更新时间 |
表second_hand_shopping_mall (二手商城)
|
编号 |
名称 |
数据类型 |
长度 |
小数位 |
允许空值 |
主键 |
默认值 |
说明 |
|
1 |
second_hand_shopping_mall_id |
int |
10 |
0 |
N |
Y |
二手商城ID |
|
|
2 |
new_and_old_degree |
varchar |
64 |
0 |
Y |
N |
新旧程度 |
|
|
3 |
recommend |
int |
10 |
0 |
N |
N |
0 |
智能推荐 |
|
4 |
cart_title |
varchar |
125 |
0 |
Y |
N |
标题:[0,125]用于产品html的标签中 |
|
|
5 |
cart_img |
text |
65535 |
0 |
Y |
N |
封面图:用于显示于产品列表页 |
|
|
6 |
cart_description |
varchar |
255 |
0 |
Y |
N |
描述:[0,255]用于产品规格描述 |
|
|
7 |
cart_price_ago |
double |
8 |
2 |
N |
N |
0.00 |
原价:[1] |
|
8 |
cart_price |
double |
8 |
2 |
N |
N |
0.00 |
卖价:[1] |
|
9 |
cart_inventory |
int |
10 |
0 |
N |
N |
0 |
商品库存 |
|
10 |
cart_type |
varchar |
64 |
0 |
N |
N |
未分类 |
商品分类: |
|
11 |
cart_content |
longtext |
2147483647 |
0 |
Y |
N |
正文:产品的主体内容 |
|
|
12 |
cart_img_1 |
text |
65535 |
0 |
Y |
N |
主图1: |
|
|
13 |
cart_img_2 |
text |
65535 |
0 |
Y |
N |
主图2: |
|
|
14 |
cart_img_3 |
text |
65535 |
0 |
Y |
N |
主图3: |
|
|
15 |
cart_img_4 |
text |
65535 |
0 |
Y |
N |
主图4: |
|
|
16 |
cart_img_5 |
text |
65535 |
0 |
Y |
N |
主图5: |
|
|
17 |
create_time |
datetime |
19 |
0 |
N |
N |
CURRENT_TIMESTAMP |
创建时间 |
|
18 |
update_time |
timestamp |
19 |
0 |
N |
N |
CURRENT_TIMESTAMP |
更新时间 |
|
编号 |
名称 |
数据类型 |
长度 |
小数位 |
允许空值 |
主键 |
默认值 |
说明 |
|
1 |
slides_id |
int |
10 |
0 |
N |
Y |
轮播图ID: |
|
|
2 |
title |
varchar |
64 |
0 |
Y |
N |
标题: |
|
|
3 |
content |
varchar |
255 |
0 |
Y |
N |
内容: |
|
|
4 |
url |
varchar |
255 |
0 |
Y |
N |
链接: |
|
|
5 |
img |
varchar |
255 |
0 |
Y |
N |
轮播图: |
|
|
6 |
hits |
int |
10 |
0 |
N |
N |
0 |
点击量: |
|
7 |
create_time |
timestamp |
19 |
0 |
N |
N |
CURRENT_TIMESTAMP |
创建时间: |
|
8 |
update_time |
timestamp |
19 |
0 |
N |
N |
CURRENT_TIMESTAMP |
更新时间: |
|
编号 |
名称 |
数据类型 |
长度 |
小数位 |
允许空值 |
主键 |
默认值 |
说明 |
|
1 |
upload_id |
int |
10 |
0 |
N |
Y |
上传ID |
|
|
2 |
name |
varchar |
64 |
0 |
Y |
N |
文件名 |
|
|
3 |
path |
varchar |
255 |
0 |
Y |
N |
访问路径 |
|
|
4 |
file |
varchar |
255 |
0 |
Y |
N |
文件路径 |
|
|
5 |
display |
varchar |
255 |
0 |
Y |
N |
显示顺序 |
|
|
6 |
father_id |
int |
10 |
0 |
Y |
N |
0 |
父级ID |
|
7 |
dir |
varchar |
255 |
0 |
Y |
N |
文件夹 |
|
|
8 |
type |
varchar |
32 |
0 |
Y |
N |
文件类型 |
|
编号 |
名称 |
数据类型 |
长度 |
小数位 |
允许空值 |
主键 |
默认值 |
说明 |
|
1 |
user_id |
mediumint |
8 |
0 |
N |
Y |
用户ID:[0,8388607]用户获取其他与用户相关的数据 |
|
|
2 |
state |
smallint |
5 |
0 |
N |
N |
1 |
账户状态:[0,10](1可用|2异常|3已冻结|4已注销) |
|
3 |
user_group |
varchar |
32 |
0 |
Y |
N |
所在用户组:[0,32767]决定用户身份和权限 |
|
|
4 |
login_time |
timestamp |
19 |
0 |
N |
N |
CURRENT_TIMESTAMP |
上次登录时间: |
|
5 |
phone |
varchar |
11 |
0 |
Y |
N |
手机号码:[0,11]用户的手机号码,用于找回密码时或登录时 |
|
|
6 |
phone_state |
smallint |
5 |
0 |
N |
N |
0 |
手机认证:[0,1](0未认证|1审核中|2已认证) |
|
7 |
username |
varchar |
16 |
0 |
N |
N |
用户名:[0,16]用户登录时所用的账户名称 |
|
|
8 |
nickname |
varchar |
16 |
0 |
Y |
N |
昵称:[0,16] |
|
|
9 |
password |
varchar |
64 |
0 |
N |
N |
密码:[0,32]用户登录所需的密码,由6-16位数字或英文组成 |
|
|
10 |
|
varchar |
64 |
0 |
Y |
N |
邮箱:[0,64]用户的邮箱,用于找回密码时或登录时 |
|
|
11 |
email_state |
smallint |
5 |
0 |
N |
N |
0 |
邮箱认证:[0,1](0未认证|1审核中|2已认证) |
|
12 |
avatar |
varchar |
255 |
0 |
Y |
N |
头像地址:[0,255] |
|
|
13 |
create_time |
timestamp |
19 |
0 |
N |
N |
CURRENT_TIMESTAMP |
创建时间: |
|
编号 |
名称 |
数据类型 |
长度 |
小数位 |
允许空值 |
主键 |
默认值 |
说明 |
|
1 |
group_id |
mediumint |
8 |
0 |
N |
Y |
用户组ID:[0,8388607] |
|
|
2 |
display |
smallint |
5 |
0 |
N |
N |
100 |
显示顺序:[0,1000] |
|
3 |
name |
varchar |
16 |
0 |
N |
N |
名称:[0,16] |
|
|
4 |
description |
varchar |
255 |
0 |
Y |
N |
描述:[0,255]描述该用户组的特点或权限范围 |
|
|
5 |
source_table |
varchar |
255 |
0 |
Y |
N |
来源表: |
|
|
6 |
source_field |
varchar |
255 |
0 |
Y |
N |
来源字段: |
|
|
7 |
source_id |
int |
10 |
0 |
N |
N |
0 |
来源ID: |
|
8 |
register |
smallint |
5 |
0 |
Y |
N |
0 |
注册位置: |
|
9 |
create_time |
timestamp |
19 |
0 |
N |
N |
CURRENT_TIMESTAMP |
创建时间: |
|
10 |
update_time |
timestamp |
19 |
0 |
N |
N |
CURRENT_TIMESTAMP |
更新时间: |
5系统界面实现
5.1 登录
管理员输入个人的账号、密码登录系统,这时候系统的数据库就会在进行查找相关的信息,如果我们输入的账号、密码不正确,数据库就会提示出错误的信息提示,同时会提示管理员重新输入自己的账号、密码,直到账号密码输入成功后,会提示登录成功的信息。管理员登录效果图如图5.1所示:
图5.1登录界面
5.2 管理员功能模块
5.2.1 管理员首页
管理员可以查看后台服务端首页、公共管理(轮播图、网站公告)用户管理(管理员、注册用户)资讯管理(校园资讯、资讯分类)商城管理(二手商城、分类列表、订单列表)等操作。管理员服务端效果图如图5.2所示。
图5.2管理员服务端界面图
5.2.2 修改密码
管理员对修改密码进行删除、修改、查看等操作。修改密码效果图如图5.3所示。
图5.3修改密码界面图
5.2.3用户信息管理
管理员对用户信息管理进行添加用户名、密码、姓名、性别、操作等等进行删除、修改、查看等操作。用户信息管理效果图如图5.4所示。
图5.4用户信息管理界面图
5.2.4商城管理
校园二手交易平台中的管理人员是可以对校园二手交易平台内的商品进行维护和管理的,支持增删改查操作。界面如下图5.5所示。
图5.5商城管理界面图
5.2.5订单管理
校园二手交易平台中的管理人员是可以对校园二手交易平台内的订单进行维护和管理的,支持增删改查操作,订单管理界面如图5.6所示。
5.3用户客户端功能模块
5.3.1登陆
在登陆页面填写账号、密码、角色等信息,进行登陆如图5.7所示。
图5.7登陆界面图
5.3.2用户信息
在用户信息页面用户信息可以进行添加、删除、修改、查看等操作如图5.8所示。

图5.8用户信息界面图
5.3.3资讯详情
资讯详情页面进行资讯内容、封面详情等并进行查看、点赞、收藏等操作内容,如图5.9所示。

图5.9资讯详情功能界面图
5.3.4商品详情
当访客点击了任意商品后将会进入该款商品的详情界面,可以了解到该商品的图片信息、商品信息、价钱信息等,同时可以对该商品进行加购+立即购买+收藏+点赞+评论,商品详情展示页面如图5.10所示。

图5.10商品详情界面图
6系统测试
系统开发的最后一个步骤就是系统测试,系统测试也是整个系统十分重要的一个环节,测试的好坏关系到产品的发展。客户对软件的质量、性能和可靠性等需求就要通过测试来实现。测试过程要必须遵循严谨性、完善性、规范性的原则,测试的主要目的就是看看在系统运行中,是否会出现bug,然后对出现的bug进行调试,直到程序完美运行。但是软件的测试只能尽可能的减少bug,理论上来说是无法达到消除bug。但是bug越少,系统出错的几率就越低,用户使用起来也更方便、更安全。
近年来,软件包含测试从现在的检验当中来看,系统接近预期目标可能出现的问题,并对这些错误做出相应的修正,假如我们不进行早期的测试错误就会延续下去,最后所做出的成品就会有很大的困难。
我们要在这个测试的过程当中找出错误。测试成软件开发的主要一部分,自从有了程序的设计那天开始,它就成为了重要的组成部分。经过统计来看,软件测试可以占据这个系统45%的工作量,而在软件开发的成本当中,对于测试成本来说它包含了很多的测试工作。每个程序测试时都会出现和遇到错误。在整个程序的开发过程当中,人为去查找错误是非常复杂和困难的,所以我们一般都会找一些测试的工具来进行测试
6.1系统测试的意义
随着现代信息的快速发展,在社会各大领域中已经都开始应用网络信息技术,在应用网络技术的同时人们也开始把软件的质量问题作为了一个重要焦点来关注,因为一个软件的好与坏它决定着这个系统在市场上的生存,所以我们必须要把软件质量来做好,这样才有一定的生存能力。对于用户来说它们首先选用的都是保证这个系统软件的质量问题,因为一个系统的软件质量决定着用户在后期上成本经济的问题。图6-1就是纠错测试流程。

图6-1 测试与纠错信息流程
6.2 测试方法
黑盒测试又被人们称作为功能测试,通常是在程序的接口来做一些测试的方法,它一般包括对程序的功能和使用的方法来做出一些数据的接受和输出,同时还可以做出正确的输出信息,并保证与外部信息的完整性。
白盒测试通常被人们称作为结构测试,在整个程序的结构和处理当中它是由程序当中的逻辑测试和检验程序来完成一些正确的工作。
具体的功能测试它是包括:系统的适用性、准确性、安全性等功能测试。
6.3测试分析
本APP校园二手交易平台满足相关信息的管理需求,在设计时借鉴了国内外优秀网站的优点,从界面到系统设计都保证了管理员以及用户能够方便操作。系统的主要特点和优点归纳如下:
(1)本系统用的移置性和针对性都比较高,因为针对性高可以提供更好的服务而移置性可以在多个系统上运行,更给用户带来了极大的方便。
(2)该APP校园二手交易平台内容全面,管理方便可以及时的全面的处理各种错误,异常,这样避免了很多因用户的马虎操作而出现的失误,其操作方便,用户界面友好,能够上网的人都可以很好的进行操作。
经过对上述的测试结果分析,所有基本功能齐全,操作简单,系统运行性能良好,系统安全可靠,能促进校园二手交易平台的发展,发展前景广阔。
结 论
本系统通过对HBuilder X、php和Mysql数据库的简介,从硬件和软件两反面说明了APP校园二手交易平台的可行性,本文结论及研究成果如下:实现了HBuilder X、php与Mysql相结合构建的APP校园二手交易平台,网站可以响应式展示。通过本次APP校园二手交易平台的研究与实现,我感到学海无涯,学习是没有终点的,而且实践出真知,只有多动手才能尽快掌握它,经验对系统的开发非常重要,经验不足,就难免会有许多考虑不周之处。比如要有美观的界面,更完善的功能,才能吸引更多的用户。
由于在此之前对于php知识没有深入了解,所以从一开始就碰到许多困难,例如一开始的页面显示不规范、数据库连接有问题已经无法实现参数的传递等等,不过通过在网上寻找有关资料以及同学的帮助下最后都得到了解决,在此过程中,我不仅学到了很多知识,也提高了自己解决问题的能力,尤其是学会如何从大量的信息中筛选出所需有用的信息,同时我更加深刻的体会到了,虽然书本上的大部分知识都是有价值,正确的,但实际上每个人编程的思路和对数据处理的方法、思想都是不同的,这就要求我们一定要通过实践才能找到解决问题的方案。在此次毕业设计活动中,我不断的提高了自己,也得到了宝贵的经验,我相信这些对我以后的发展都会有很大帮助。
通过这次APP校园二手交易平台的开发,我参考了很多相关系统的例子,取长补短,吸取了其他系统的长处,逐步对该系统进行了完善,但是该系统还是有很多的不足之处,有待以后进一步学习。
实践证明,APP校园二手交易平台有着非常好的发展前景,经过测试运行,系统各项功能都十分完善,界面漂亮,使用方便,操作容易,在技术理论上已经成熟。
致 谢
大学的学习生活在这个季节将结束,但是在我的生命这仅仅只是一个逗号,我将面对另一个的开始。通过这次毕业设计的整个开发过程,从需求分析到具体功能实现,再到最终测试和维护的理解有了很大的进步,让我对系统开发有了更深刻的认识,对我个人的实践能力和解决问题的能力,都有了很大的帮助。这是这次毕业设计最大的收获。
首先要感谢我的指导老师,他在论文写作上,给予了我各种无私的帮助,治学严谨,严格要求,使我获得了很大的收获。老师深厚的理论知识和丰富的实践经验,都深深的影响到我,在这方面,我谨表示衷心的感谢。
其次,我还要对所有的老师和同学表示感谢,他们在我学习的过程中,都积极的提供了很多帮助,无论是专业知识,还是实践操作技能,也能够让我在论文写作中,遇到的一些难题迎刃而解。
最后,对阅读和评审本论文的各位老师表示衷心的感谢!
参考文献
[1]张娅妮,陈永春.校园二手资源共享平台的设计与实现[J].现代信息科技,2023,7(13):6-12.DOI:10.19850/j.cnki.2096-4706.2023.13.002.
[2]吴小胜,李静,舒鹏飞等.基于PHP+Ajax的工单系统设计与实现[J].电脑编程技巧与维护,2023(06):14-17.DOI:10.16184/j.cnki.comprg.2023.06.051.
[3]彭一枫.基于PHP的大学生选修课网站的设计与实现[J].自动化应用,2023,64(10):229-232.
[4]田娟.PHP+MySQL动态网站开发课程教学改革实践探究[J].电脑知识与技术,2023,19(11):156-158.DOI:10.14004/j.cnki.ckt.2023.0625.
[5]Mehran S,Amir A,Behshad M S, et al. Development and economic evaluation of a CPVT system with PHP cooling; An experimental study[J]. Energy Conversion and Management,2023,283.
[6]Américo R,Fernando A E B. PHP code smells in web apps: Evolution, survival and anomalies[J]. The Journal of Systems & Software,2023,200.
[7]张春燕,覃琼花,农铮等.基于PHP的创新创业教学网络平台设计与应用[J].现代信息科技,2023,7(04):105-108.DOI:10.19850/j.cnki.2096-4706.2023.04.027.
[8]曹振兴,刘亚娇,邹敏等.绿色校园背景下的校园二手交易平台[J].数字通信世界,2023(01):75-77.
[9]朱真真,王柯梦. php在动态网站开发中的优势与具体应用分析[C]//广东省教师继续教育学会.广东省教师继续教育学会第六届教学研讨会论文集(一).广东省教师继续教育学会第六届教学研讨会论文集(一),2023:2036-2038.DOI:10.26914/c.cnkihy.2023.000662.
[10]蒋先梅.基于PHP的学生信息管理系统的设计与实现[J].无线互联科技,2023,20(01):45-47.
[11]张翼飞,郭宇斌,高斌梁.关于大学生App的开发与现实意义——以校园二手交易平台“拾物”App为例[J].老字号品牌营销,2022(22):88-90.
[12]赵冰,刘星含,杨泰森等.基于微信小程序的校园二手闲置物品交易平台的设计与实现[J].电脑知识与技术,2022,18(21):64-66.DOI:10.14004/j.cnki.ckt.2022.1254.
[13]谷光明,龙安全.基于Java技术的校园二手商城网站开发[J].安顺学院学报,2022,24(03):117-120+132.
[14]么伟伟,张涛.PHP技术在企业网站开发中的应用研究[J].现代工业经济和信息化,2022,12(05):158-159+234.DOI:10.16525/j.cnki.14-1362/n.2022.05.065.
[15]苏琛铠.大学校园二手物品交易平台构建的设想[J].老字号品牌营销,2022(07):87-89.
[16]王文星,张和群,李康敏等.关于校园APP的开发思路与探索意义——以校园二手交易平台“小二”APP为例[J].农村经济与科技,2021,32(16):120-122.
[17]张文豪. 基于PHP的通用开发框架研究与实现[D].广东工业大学,2020.DOI:10.27029/d.cnki.ggdgu.2020.002249.
[18]胡克宏,蒋浩,张震.基于移动GIS的校园二手交易App设计与实现[J].电脑知识与技术,2020,16(14):88-91.DOI:10.14004/j.cnki.ckt.2020.1506.
[19]陈郑珍.基于PHP的MVC框架在WEB系统开发中的应用[J].数码世界,2018(12):56-57.
[20]王欣.PHP框架开发的关键技术研究[J].中国新技术新产品,2018(16):32-33.DOI:10.13612/j.cnki.cntp.2018.16.018.
免费领取项目源码,请关注❥点赞收藏并私信博主,谢谢~
更多推荐


所有评论(0)