环境: flutter sdk v1.5.4-hotfix.1@stable
对应 flutter engine: 52c7a1e849a170be4b2b2fe34142ca2c0a6fea1f
前言
通过PlatformChannel为平台层作为接收端的例子我们已经了解到DartMessenger通过响应接口handleMessageFromDart来把Dart层的消息/操作发送到平台层,而这个方法是PlatformMessageHandler这个接口对象的,持有接口实例的对象正是FlutterJNI。
作为被动调用的一方,平台层等待消息接收,并不知道消息的来源和用途,所以我们只需要按图索骥,找出调用方,就可追踪接收过程的完整流程。
追溯
容易看到FlutterJN.handlePlatformMessage调用了handleMessageFromDart,此函数被标记成@SuppressWarnings("unused"),很大可能与C++层有关了,搜索方法名称果然在`中找到"handlePlatformMessage", 函数签名是"(Ljava/lang/String;[BI)V"正是些方法,方法对象被全局变量g_handle_platform_message_method持有,又被FlutterViewHandlePlatformMessage`引用, 至此又进入到C++层。
这里HandlePlatformMessage这个名称实在太让人产生误解,感觉像是C++层在处理平台层发来的消息,然而实际却是传递Dart层的消息到平台,虽然handlePlatformXXX这种风格都表示处理Dart层的消息,并且保持的很好,但还是没有receiveXXX来的简单直观明了。
为便于理解以下是被调用序列
DartMessenger.handleMessageFromDart => PlatformMessageHandler
FlutterJNI.handlePlatformMessage => g_handle_platform_message_method
FlutterViewHandlePlatformMessage
PlatformViewAndroid::HandlePlatformMessage <= PlatformView::HandlePlatformMessage
...Shell::OnEngineHandlePlatformMessage <= PlatformView::Delegate::OnEngineHandlePlatformMessage
Engine::HandlePlatformMessage <= RuntimeDelegate::HandlePlatformMessage
RuntimeController::HandlePlatformMessage <= WindowClient::HandlePlatformMessage
::SendPlatformMessage
...tonic::DartCallStatic(::_SendPlatformMessage
...Window::RegisterNatives
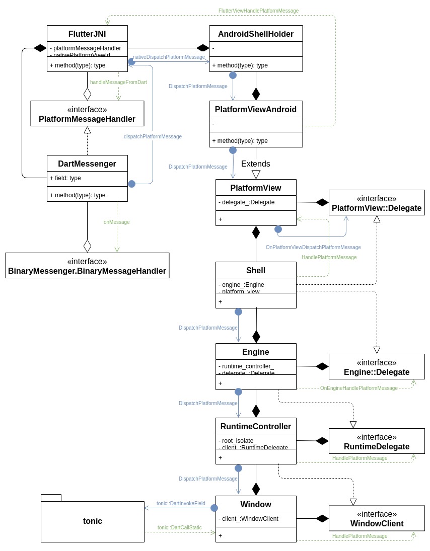
这与发送端的序列层次完全一样,从上到下分别是Shell -> PlatformView -> Engine -> RuntimeController -> Window。
可知FlutterViewHandlePlatformMessage是C++调用的终点,全局变量g_handle_platform_message_method其实是平台java方法,所以需要知道java方法何时与C++方法关联起来的, 即g_handle_platform_message_method何时被设置的:
以下是被调用序列
g_handle_platform_message_method = env->GetMethodID(,"handlePlatformMessage",)
::RegisterApi
PlatformViewAndroid::Register
JNI_OnLoad
System.loadLibrary("flutter") (library_loader.cc:23)
FlutterMain.startInitialization (FlutterMain.java:161)
FlutterApplication.onCreate (FlutterApplication.java:22)
JNI_OnLoad被声明在了链接器脚本(android_exports.lst)中,表示被加载时执行的操作。
结语
结合前2篇的调用细节分析(精确到函数),及一些关键类的创建时机做一个简明flutter通道数据通信类图如下:
左边是java类,右边是C++类

所有评论(0)