Flutter快学快用22 自渲染模式:从 Flutter 的渲染原理,进一步掌握性能优化策略
本课时着重介绍了 Flutter 自渲染中的三棵树知识,从 Flutter 的三棵树概念到三棵树对应关系,其中着重介绍了三棵树的转化流程,并在流程中总结出性能优化需要着重注意的点。学完本课时后,你需要掌握 Flutter 的三棵树概念,并非常清晰的了解三棵树的转化过程,通过对转化过程中性能优化知识的学习,从而在编码过程中养成一个非常好的编码习惯。点击链接,查看本课时源码。
在自渲染模式中,Flutter 三棵树是一个比较关键的知识点。本课时将带你学习 Flutter 自渲染模式的三棵树,然后从三棵树的绘制过程中了解 Flutter 是如何做性能优化和如何进行 Flutter App 的性能提升。
三棵树
在 Flutter 中存在三棵树,分别是 Widget 、Element 和 RenderObject。
-
Widget,是用来描述 UI 界面的,里面主要包含了一些基础的 UI 渲染的配置信息。
-
Element,类似于前端的虚拟 Dom,介于 Widget 和 RenderObject 之间。
-
RenderObject,则是实际上需要渲染的树,渲染引擎会根据 RenderObject 来进行界面渲染。
在 Flutter 中经过一系列处理后,将会生成一份这样的配置信息,如图 1 所示(你可以使用 debug 模式得到这份渲染树的结构信息)。

图 1 渲染树结构
在图 1 中比较关键的是 3 个属性:
-
_widget 就是我们所说的 Widget 树;
-
_chilid 就是我们所说的 Element 树;
-
而 _renderObject 就是 RenderObject 树。
以上的渲染树结构对于我们所看到的 Widget 是一份非常简单的配置,如下:
void main() {
runApp(MaterialApp(
title: 'Navigation Basics',
home: FirstRoute(),
));
}
class FirstRoute extends StatelessWidget {
@override
Widget build(BuildContext context) {
return Center(
child: Text('flutter test'),
);
}
}
上面代码描述的是一个简单的页面组件,不过在这个简单页面组件背后是一个非常复杂的树型结构,具体看看渲染的 Element 树到底是个什么样子,如图 2 所示。

图 2 Element 树结构
你有没有发现就一个非常简单的 Widget ,在 Flutter 中实际生成的 Element 树结构图是如此的复杂。你有没有发现在树的最底层才是我们使用的组件 FirstRoute->Center->Text->RichText(如图 2 中红色的部分)。了解完三棵树结构后,我们再来看下三棵树是如何进行转化的。
三棵树对应关系
在 Flutter 中,Widget 和 Element 树是一一对应的,但是与 RenderObject 不是一一对应的。因为有些 Widget 是不需要渲染的,比如我们上面测试代码中的 FirstRoute 就是不需要渲染的 Widget。最终只有 RenderObjectWidget 相关的 Widget 才会转化为 RenderObject,也只有这种类型才需要进行渲染。可以看下表格 1 所展示的三棵树部分类型的对应关系。

表格 1 Widget 、 Element 和 RenderObject 对应关系
接下来我们看下三者是如何进行转化的。
三棵树转化流程
Flutter 运行中的一部分核心逻辑就是在处理这三棵树的转化,所有的界面交互和事件处理,最终都反应在这三棵树上的操作结果。一般情况下,我们都是这样去运行 Flutter 项目的。
void main() {
runApp(MaterialApp(
title: 'Navigation Basics',
home: FirstRoute(),
));
}
其中的 MaterialApp 就是我们所描述的一个 Widget ,Flutter 会经过 scheduleAttachRootWidget 、 attachRootWidget 、attachToRenderTree 调用到 RenderObjectToWidgetElement 的 mount 方法。在过程中会涉及相当多的源码函数,这里我们选择几个比较重要的函数介绍下。
重要函数说明
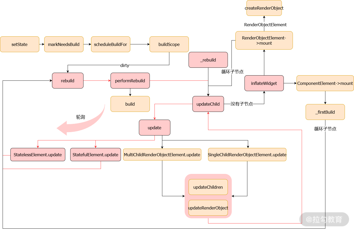
在介绍函数之前我们先来看下整体的架构流程图,如图 3 所示。

图 3 Flutter 树转化图
上述图比较复杂,你可以先简单了解下,等下我们会详细拆分来讲解。我们先来看下这几个关键函数的作用。
-
scheduleAttachRootWidget,创建根 widget ,并且从根 widget 向子节点递归创建元素Element,对子节点为 RenderObjectWidget 的小部件创建 RenderObject 树节点,从而创建出 View 的渲染树,这里源代码中使用 Timer.run 事件任务的方式来运行,目的是避免影响到微任务的执行。
void scheduleAttachRootWidget(Widget rootWidget) {
Timer.run(() {
attachRootWidget(rootWidget);
});
}
-
attachRootWidget 与 scheduleAttachRootWidget 作用一致,首先是创建根节点,然后调用 attachToRenderTree 循环创建子节点。
void attachRootWidget(Widget rootWidget) {
_readyToProduceFrames = true;
_renderViewElement = RenderObjectToWidgetAdapter<RenderBox>(
container: renderView,
debugShortDescription: '[root]',
child: rootWidget,
).attachToRenderTree(buildOwner, renderViewElement as RenderObjectToWidgetElement<RenderBox>);
}
-
attachToRenderTree,该方法中有两个比较关键的调用,我只举例出核心代码部分,这里会先执行 buildScope ,但是在 buildScope 中会优先调用第二个参数(回调函数,也就是 element.mount ),而 mount 就会循环创建子节点,并在创建的过程中将需要更新的数据标记为 dirty。
owner.buildScope(element, () {
element.mount(null, null);
});
-
buildScope,如果首次渲染 dirty 是空的列表,因此首次渲染在该函数中是没有任何执行流程的,该函数的核心还是在第二次渲染或者 setState 后,有标记 dirty 的 Element 时才会起作用,该函数的目的也是循环 dirty 数组,如果 Element 有 child 则会递归判断子元素,并进行子元素的 build ,创建新的 Element 或者修改 Element 或者创建 RenderObject。
-
updateChild,该方法非常重要,所有子节点的处理都是经过该函数,在该函数中 Flutter 会处理 Element 与 RenderObject 的转化逻辑,通过 Element 树的中间状态来减少对 RenderObject 树的影响,从而提升性能。具体这个函数的代码逻辑,我们拆解来分析。该函数的输入参数,包括三个参数:Element child、Widget newWidget、dynamic newSlot 。child 为当前节点的 Element 信息, newWidget 为 Widget 树的新节点,newSlot 为节点的新位置。在了解参数后接下来看下核心逻辑,首先判断是否有新的 Widget 节点。
if (newWidget == null) {
if (child != null)
deactivateChild(child);
return null;
}
如果不存在,则将当前节点的 Element 直接销毁,如果 Widget 存在该节点,并且 Element 中也存在该节点,那么就首先判断两个节点是否一致,如代码第一行,如果一致只是位置不同,则更新位置即可。其他情况下判断是否可更新子节点,如果可以则更新,如果不可以则销毁原来的 Element 子节点,并重新创建一个。
if (hasSameSuperclass && child.widget == newWidget) {
if (child.slot != newSlot)
updateSlotForChild(child, newSlot);
newChild = child;
} else if (hasSameSuperclass && Widget.canUpdate(child.widget, newWidget)) {
if (child.slot != newSlot)
updateSlotForChild(child, newSlot);
child.update(newWidget);
assert(child.widget == newWidget);
assert(() {
child.owner._debugElementWasRebuilt(child);
return true;
}());
newChild = child;
} else {
deactivateChild(child);
assert(child._parent == null);
newChild = inflateWidget(newWidget, newSlot);
}
上面代码的第 8 行非常关键,在 child.update 函数逻辑里面,会根据当前节点的类型,调用不同的 update ,可参考图 3 中的 update 下的流程,每一个流程也都会递归调用子节点,并循环返回到 updateChild 中。有以下三个核心的函数会重新进入 updateChild 流程中,分别是 performRebuild、inflateWidget 和 markNeedsBuild,接下来我们看下这三个函数具体的作用。
-
performRebuild是非常关键的一个代码,这部分就是我们在组件中写的 build 逻辑函数,StatelessWidget 和 StatefulWidget 的 build 函数都是在此执行,执行完成后将作为该节点的子节点,并进入 updateChild 递归函数中。
-
inflateWidget创建一个新的节点,在创建完成后会根据当前 Element 类型,判断是 RenderObjectElement 或者 ComponentElement 。根据两者类型的不同,调用不同 mount 挂载到当前节点上,在两种类型的 mount 中又会循环子节点,调用 updateChild 重新进入子节点更新流程。这里还有一点,当为 RenderObjectElement 的时候会去创建 RenderObject 。
-
markNeedsBuild,标记为 dirty ,并且调用 scheduleBuildFor 等待下一次 buildScope 操作。
以上就是比较关键的几个函数,其他函数你可以自己查看官网的文档。下面结合图 3 的流程图,我结合两个流程来讲解:首次 build 的流程和 setState 的流程。
首次 build
当我们首次加载一个页面组件的时候,由于所有节点都是不存在的,因此这时候的流程大部分情况下都是创建新的节点,流程会如图 4 所示。

图 4 首次 build 流程
runApp 到 RenderObjectToWidgetElement(mount) 逻辑都是一样的,在 _rebuild 中会调用 updateChild 更新节点,由于节点是不存在的,因此这时候就调用 inflateWidget 来创建 Element。
当 Element 为 Component 时,会调用 Component.mount ,在 Component.mount 中会创建 Element 并挂载到当前节点上,其次会调用 _firstBuild 进行子组件的 build ,build 完成后则将 build 好的组件作为子组件,进入 updateChild 的子组件更新。
当 Element 为 RenderObjectElement 时,则会调用 RenderObjectElement.mount,在 RenderObjectElement.mount 中会创建 RenderObjectElement 并且调用 createRenderObject 创建 RenderObject,并将该 RenderObject 和 RenderObjectElement 分别挂载到当前节点的 Element 树和 RenderObject 树,最后同样会调用 updateChild 来递归创建子节点。
以上就是首次 build 的逻辑,单独来看还是非常清晰的,接下来我们看下 setState 的逻辑。
setState
当我们调用 setState 后,我们实际上调用的是组件的 markNeedsBuild ,而这个函数上面已经介绍到是将组件设置为 dirty ,并且添加下一次 buildScope 的逻辑,等待下一次 rebuild 循环。如图 5 流程。buildScope 会调用 rebuild 然后进入 build 操作,从而进入 updateChild 的循环体系。

图 5 setState 流程
在图 5 中,我们就可以了解到,在 Flutter 中,如果父节点更新以后,也就是 setState 调用必定会引起子节点的递归循环判断 build 逻辑,虽然不一定会进行 RenderObject 树的创建(因为可能子节点没有变化,因此没有改变),但还是存在一定的性能影响。
以上就是三棵树的转化过程,其中我省略了部分非核心流程函数,大家如果感兴趣,可以在Flutter 官网的 Github 上进行学习。在掌握了整体的流程,我们接下来就要从这个转化过程中,提炼出可以提升我们 Flutter APP 性能的关键点。
性能提升要点
在图 3 的整体流程中,我们要特别注意的就是 updateChild 这个函数,这也是 Flutter 从 Widget 到 Element 再到 RenderObject 性能提升的关键点。这个函数的作用在上面已经有介绍到了,关键点就是在 Widget 转化为 Element,然后 Element 转化 RenderObject 过程中做的一些细节的判断优化,这些细节处理包括以下这五点。
-
新节点被删除了,则直接删除 Element 节点。
-
节点存在,组件类型相同,并且组件相等时,则更新节点位置。
-
节点存在,组件类型相同,组件不相同,并且组件可进行更新时,则更新组件,由于当前组件更新了,因此需要更新当前组件的子节点,所以调用 update 来更新子节点列表,在此过程中也会对节点的 RenderObject 的子节点进行更新。
-
节点存在,组件类型相同,组件不相同,其次也无法进行组件更新时,则创建节点,同时在创建过程中判断是否为 RenderObject ,如果是则创建 RenderObject ,并循环判断子节点。
-
节点不存在,则同样走创建流程。
通过这种方式就可以减少 Widget 对 RenderObject 的影响,只有需要创建和更新的节点才会反映到 RenderObject 树中。从这个树节点的转化过程,我们可以提炼出以下四个关键点,从而提升我们 APP 的性能。
const
上面提到了父组件更新,导致子组件都需要进行 rebuild 操作,一种办法就是减少有状态组件下的子组件,还有一种办法就是尽量多用 const 组件,这样即使父组件更新了,子组件也不会重新 rebuild 操作。这里就是在上面的判断逻辑,节点存在,组件类型相同,并且组件相等时的处理逻辑。
这点在我们项目的源代码中,也有一些实践优化的点,特别是一些长期不修改的组件,例如通用报错组件和通用 loading 组件等,当然只能针对不带变量的组件返回,例如下面这部分代码。
if (error) {
return CommonError(action: this.setFirstPage);
}
if (contentList == null) {
return const Loading();
}
}
第 2 行代码中有一个变量 action ,因此是不能设置为 const 的,下面的 Loading 由于没有携带变量,因此是可以设置为 const 的。其他代码可以同样进行修改,对性能提升还是有一定的帮助的,特别是在组件设计不合理的过程中。
canUpdate
在 updateChild 上面流程中,有一个执行函数 canUpdate ,这个也是一个性能提升的关键点,特别是在需要对多个元素进行调整时,可以看下具体的逻辑实现。
static bool canUpdate(Widget oldWidget, Widget newWidget) {
return oldWidget.runtimeType == newWidget.runtimeType
&& oldWidget.key == newWidget.key;
}
主要是判断运行时的类是否相同,同时判断 key 是否一样,如果都一样,则可直接更新组件 Element 位置,提升性能,因此在组件设计时,尽量减少组件的 key 的变化,可以默认设置为空。
其次在如果需要频繁地对组件进行排序、删除或者新增处理时,最好要将组件增加上 key ,以提升性能。这里要非常注意,由于 StatefulWidget 的 state 是保存在 Element 中,因此如果希望区分两个相同类名( runtimeType )的 Widget 时,必须携带不同的 key ,不然无法区分新旧 Widget 的变化,特别是在一个列表数据,每个列表都是一个有状态类,如果需要切换列表中项目列表时,则必须设置 key,不然会导致顺序切换失效。了解更多关于这点的,可以参考这篇英文的文章。
inflateWidget
在 updateChild 中的 inflateWidget 执行函数也是一个比较关键的性能提升点,这个函数在创建之前会检查 key 是否为 GlobalKey ,如果是则表明 Element 存在,那么这时候直接启用即可,如果不存在则需要重新创建,这就类似与组件缓存,只能说减少组件的 build 成本,看下如下这部分代码。
final Key key = newWidget.key;
if (key is GlobalKey) {
final Element newChild = _retakeInactiveElement(key, newWidget);
if (newChild != null) {
assert(newChild._parent == null);
assert(() {
_debugCheckForCycles(newChild);
return true;
}());
newChild._activateWithParent(this, newSlot);
final Element updatedChild = updateChild(newChild, newWidget, newSlot);
assert(newChild == updatedChild);
return updatedChild;
}
}
final Element newChild = newWidget.createElement();
但是这部分也是非常损耗内存的,因为它会将组件缓存到内存中,导致垃圾内容无法进行回收,因此在使用 GlobalKey 要非常注意,尽量应用在复用性高且 build 业务复杂的组件上。
setState
在图 3 中的 setState 被触发后,当前组件会进行 rebuild 操作,由于当前组件的 build ,会引起当前组件下的所有子组件发生 rebuild 行为,因此在设计时,尽量减少有状态组件下的无状态组件,从而减少没必要的 build 逻辑。这也是我们之前提到的一些组件设计要点,虽然说 Flutter 构建 Widget 和 Element 是比较快的,但是为了性能考虑,还是尽量减少这部分没必要的损耗。其次也注意减少 build 中的业务逻辑,因为 Flutter 中的 build 是会经常被触发,特别是有状态组件。
总结
本课时着重介绍了 Flutter 自渲染中的三棵树知识,从 Flutter 的三棵树概念到三棵树对应关系,其中着重介绍了三棵树的转化流程,并在流程中总结出性能优化需要着重注意的点。
学完本课时后,你需要掌握 Flutter 的三棵树概念,并非常清晰的了解三棵树的转化过程,通过对转化过程中性能优化知识的学习,从而在编码过程中养成一个非常好的编码习惯。
精选评论
**龙:
尽量减少有状态组件下的无状态组件,从而减少没必要的 build 逻辑。老师这个没太理解,这意思是说stateful里面的字widget也要使用statefulWidget??我都是能用stateless就不用stateful的😁
讲师回复:
首先你的做法是ok的,能用stateless 就不用stateful。我的那句话的意思是说:当你需要设置一个有状态组件时,尽量减少这个有状态组件下的子组件,比如我们专栏中的例子,为什么我们需要把有状态组件设置在最小的组件部分 article_like_bar 而不是将整个article_card 设为有状态组件的原因。因为有状态组件的任何更新操作,都会导致所有子组件的 rebuild 逻辑。所以只将有状态的部分,设置为一个最小单元的有状态组件。
更多推荐



所有评论(0)