安卓已死,腾讯T2手把手教你
如果你觉得这些内容对你有帮助,可以扫码领取!!!!
1. Kotlin
-
Kotlin 通常被视为下一个 Java,它是由谷歌和 JetBrains(Android Studio 开发者)赞助的。Java 从一开始就一直是 Android 应用的首选开发语言,但近年来 Kotlin 迅速普及,如今在 10,000 种 Google Play 应用中有近 60%使用了 Kotlin[3]。虽说在少数需要访问底层原生代码的情况下,仍会继续使用 C++;但在其他情况下,Kotlin 都可以代替 Java。
-
Kotlin 的主要优势是与 Java 的完全互操作性,这意味着开发人员可以尽可能迁移旧代码,而不用完全重写整个应用程序。这两种语言兼容得很好,Android Studio 甚至可以自动从 Java 转换为 Kotlin。
-
这种兼容性,加上更简洁的语法和数百项细小改进,使 Kotlin 在 StackOverflow 的 2019 年开发人员调查 [4] 中成为第四大“最受欢迎”和第五大“想要”的编程语言,在所有移动编程语言中排名最高。
-
迁移现有应用有一个好方法,就是在修改现有 Java 文件时将其转换为 Kotlin。虽然这意味着你要把经常编辑的文件转换过去,会增加代码审查的复杂度(比如会面临潜在的冲突),但由于转换后的区域能得到审查,因此可以确保任何问题都能被发现。
-
目前 Candyspace 中使用的 Kotlin 代码占 86%(并且一直在增长),其余的 14%是实用工具 / 转换代码,这些代码已经有些年头没改动过了。
2. Jetpack
谷歌的 AndroidX/Jetpack 库是一组实用工具,旨在简化常见的应用需求。例如用于设备上数据库的 Room[5],或用来在底层数据更改时更新显示内容的 LiveData[6]。
有了 Jetpack 库,新项目就省掉了重新发明轮子的麻烦,也不必等待其他开发人员来开源他们的实现方式,现在每位开发者都能获取到那些基础要素了。这些库更新非常频繁,新功能不断推出,错误修复也会及时发布。由于这些库是为了协同工作而构建的,因此多使用 AndroidX 库有助于最大程度地减少应用中出现意外。

从开发工作起步开始就使用 Jetpack 库可以节省数百小时的时间,但我们也可以将已有的应用迁移到 Jetpack 库上面。虽然看起来很麻烦,但由于这些库非常流行,针对迁移工作的指南也很容易找到。至少,底层 Android 元素(视图、片段等)可以自动转换 [7]。
在 Candyspace,我们使用了 Data Binding 和 ViewModel,并可能很快加入 Room 和 Navigation。
3. 模块化设计
-
一直以来,应用都被构建为一个巨大的“应用”模块,其中包含整个应用所需的一切。尽管这样做确实能让资源共享起来更容易,但也意味着这个应用的某些部分无法为其他应用 / 开源项目所重用;更重要的是,对应用做出更改时必须重新编译整个代码库。
-
相反,如果应用由许多较小的模块组成,则只需重新编译做出更改的代码即可,从而大大缩短了构建时间。此外,模块化设计还为高级 Android 特性(例如即时应用——用户无需安装任何内容即可使用你的应用的部分功能,和动态特性——按需安装应用的各个部分)的应用打开了大门。
-
将一款现有应用拆分为多个模块可能会是一个很复杂的工作,因为会因此而发现之前隐藏的问题(“DateUtility 是什么东西?为什么每个类都需要它!?”);但是一旦改造完成,代码库就会进入一种更加健康的状态。另外,如果一款新的应用需要类似的功能,则可以快速重用已有模块,从而大大节省时间!

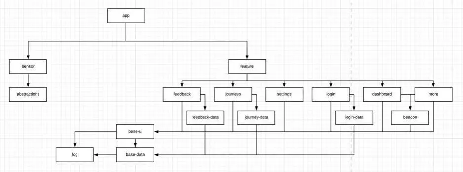
模块化应用架构的一个示例
虽然设计一个模块化架构可能是很复杂的任务,但我之前已经写过一些指导性原则 [8],这些原则受到了 Nikits Kozlov 关于模块化和构建时间的文章 [9] 的启发。Plaid 也写了一篇介绍他们向模块化设计迁移经验的文章 [10]。
在 Candyspace,我们的应用设计都是完全模块化的,以尽量减少构建时间对开发工作的中断影响。
4. App Bundle
使用传统的 APK 将应用分发到用户的设备时,必须安装针对所有设备准备的所有资源。这意味着每张位图图像可能会有 5 个副本(用于不同的屏幕精度),还要安装针对不同设备架构的多个库版本,甚至还得安装多组边距和填充值。
使用 App Bundle 分发一款应用时,用户下载的 APK 只包含他们实际所需要的资源。这样一来,平均的应用大小就会减少 20%,而未经优化的应用改换格式后应用大小将会得到更显著的缩减。

缩减应用大小的示例(资料来源于Google I/O 2018)
App Bundles 是 18 个月前刚刚诞生的,但已经有超过 25%的应用安装时使用了这种格式!这是谷歌推荐使用的格式 [11],并且大多数应用几乎无需改动就能使用这种格式,只需在 Play 商店上处理一下 App Bundle 的签名即可。
在 Candyspace,我们正在迁移到 App Bundles 上,同时尽量避免破坏我们现有的工作流程(Slack、QAing 构建、非 Google Play 安装)。Alistair Sykes 的文章是一份很棒的迁移参考资料 [12],文章考虑到了 CI 服务器、Slack 和 Google Play 内部应用共享等事项。
先自我介绍一下,小编13年上海交大毕业,曾经在小公司待过,也去过华为、OPPO等大厂,18年进入阿里一直到现在。
深知大多数初中级Android工程师,想要提升技能,往往是自己摸索成长或者是报班学习,但对于培训机构动则近万的学费,着实压力不小。自己不成体系的自学效果低效又漫长,而且极易碰到天花板技术停滞不前!
因此收集整理了一份《Android移动开发全套学习资料》送给大家,初衷也很简单,就是希望能够帮助到想自学提升又不知道该从何学起的朋友,同时减轻大家的负担。




由于文件比较大,这里只是将部分目录截图出来,每个节点里面都包含大厂面经、学习笔记、源码讲义、实战项目、讲解视频
如果你觉得这些内容对你有帮助,可以扫码领取!!!!
文末
当你打算跳槽的时候,应该把“跳槽成功后,我能学到什么东西?对我的未来发展有什么好处”放在第一位。这些东西才是真正引导你的关键。在跳槽之前尽量“物尽其用”,把手头上的工作做好,最好是完成了某个项目或是得到提升之后再走。跳槽不是目的,而是为了达到最终职业目标的手段
最后祝大家工作升职加薪,面试拿到心仪Offer


《Android学习笔记总结+移动架构视频+大厂面试真题+项目实战源码》,点击传送门,即可免费领取!
总结+移动架构视频+大厂面试真题+项目实战源码》,点击传送门,即可免费领取!**
更多推荐



所有评论(0)