React-Native入门

一、介绍

种类 实现技术 编程语言 公司
Cordova JavaScript 使用HTML,CSS和JavaScript Adobe
React-Native JavaScript React FaceBook
Flutter 原生编码/渲染 Dart Google
Weex JavaScript Vue Alibaba

二、React-Natve环境搭建

  • 安装watchman
    brew install watchman
  • Yarn

    npm为Node.js的一个包管理工具,类此于Linux的apt等,Node.js内置了npm无需单独下载。

    Yarn是 Facebook 提供的替代 npm 的工具,可以加速 node 模块的下载。

    npm install -g yarn
  • Android Studio / Xode(Cocopods)
  • Visual Studio Code

三、创建一个新项目

  • 普通的

    npx react-native init RNProject
  • 指定RN版本的

    npx react-native init RNProject --version X.XX.X
  • 还可以使用--template来使用一些社区提供的模板,例如带有TypeScript配置的:

    npx react-native init AwesomeTSProject --template react-native-template-typescript

四、已有项目的集成

  • react-native在0.60 及以上版本的原生依赖是通过 CocoaPods 集成安装的。
  • 详情可以看之前的文章: 传送门

五、Debug

1、项目运行起来,摇一摇,选择Debug,系统默认浏览器,会自动打开一个网页,使用Chrome,因为Safari会出现乱码
http://localhost:8081/debugger-ui/
2、在Chrome中右击,选择检查
检查

使用command + o 搜索对应Debug的js文件,打断点,并运行

Debug

六、Flexbox布局

属性 解释 默认值
flexDirection 子组件的排列方向 column、row、column-reverse、row-reverse column
justifyContent 子组件在主轴方向排列位置 flex-start、flex-end、center、space-between、space-around flex-start
alignItem 子组件在侧轴方向排列位置 auto、flex-start、flex-end、center、stretch stretch
alignSelf 组件自己本身 auto、flex-start、flex-end、center、stretch
flexWrap 子组件单行还是多行显示 wrap、nowrap wrap
flex 子组件占用父组件的比例 0

如果不了解CSS布局的,可能会比较懵,这里再具体解释一下,我们先来了解一下主轴和侧轴的概念

主轴和侧轴
  • 如果flexDirection为row,那么主轴就是x轴0 -> ∞ 方向,此时侧轴就是y轴 0 -> ∞ 方向

    justifyContent:控制在x轴方向的位置,flex-start就是靠左,flex-end就是靠右。

    alignItem:控制y轴方向的位置,flex-start就是靠上,flex-end就是靠下。

  • 如果flexDirection为column,那么主轴就是y轴0 -> ∞ 方向,此时侧轴就是x轴 0 -> ∞ 方向

    justifyContent:控制y轴方向的位置,flex-start就是靠上,flex-end就是靠下。

    alignItem:控制在x轴方向的位置,flex-start就是靠左,flex-end就是靠右。

七、常用的组件

  • View
  • Text
  • TextInput
  • Image
    <Image source={require('./img/icon.png')} style={styles.imageStyle} />
  • ScrollView
  • WebView
  • FlaList

八、其他

1、接口
  • props:对外的接口
  • state:对内的接口
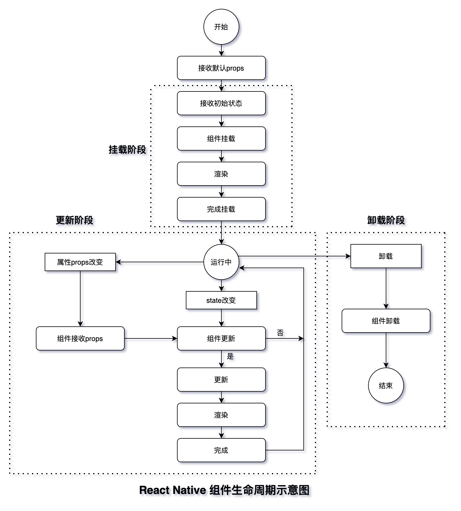
2、声明周期
  • React-Nativ组件的声明周期大体分为3个阶段,挂载、更新、卸载,其中挂载和更新阶段都会调用render()方法绘制视图

    组件的每个声明周期都提供了一些方法供我们调用,用来实现相应的需求和功能。

    RN挂载声明周期
  • 挂载阶段

    指的是组件的实例被创建到将其插入到DOM的过程

    函数名称 解释
    defaultProps() 此阶段主要用于初始化一些默认属性,在ES6语法中,则统一使用static成员来定义。
    constructor() 此方法是组件的构造方法,可以在此阶段对组件的一些状态进行初始化。不同于defaultProps(),此方法定义的变量可以通过this.setState进行修改。
    componentWillMount() 在挂载前被立即调用。它在render()方法之前被执行,因此在此方法中设置 state 不会导致重新渲染。
    render() 此方法主要用于渲染组件,返回JSX或其他组件构成DOM.同时,此方法
    componentDidMount() 此方法在挂载结束之后立马调用,也就是在render()方法后执行。开发者可以在此方法中获取元素或者子组件,也可以在层次方法中执行网络请求操作
  • 运行阶段

    当组件经过初始化后,程序就运行起来了,运行阶段无论是修改props还是state,系统都会调用shouldComponentUpdate()方法来判断视图是都需要渲染,如果需要渲染就会执行render()方法执行视图重绘,修改props的会比修改state多一个步骤,props会先调用componentWillReceiveProps()方法接收props后,再判断是否需要执行更新

    运行阶段的声明周期

    函数名称 解释
    componentWillReceiveProps() 在挂载的组件接收到新的props时被调用。它接收一个 Object类型的参数 nextProps,然后调用 this setState来更新组件的状态。
    shouldComponentUpdate() 当组件接收到新的 props或 state时此方法就会被调用。此方法默认返回true,用来保证数据变化时组件能够重新渲染。当然,开发者也可以重载此方法来决定组件是否需要执行重新渲染。
    componentWillUpdate() 如果shouldComponentUpdate()方法返回为true,则此方法会在组件重新渲染前被调用。
    componentDidUpdate() 在组件重新渲染完成后被调用,可以在此函数中得到渲染完。
  • 卸载阶段

    主要指组件从挂载阶段到将其从DOM中删除的过程,是组件生命周期的终点。

    除了正常移除组件外,组件的销毁还可能是由其他情况引起的,如系统遇到错误崩溃、系统内存空间不足,以及用户退出应用等。

    函数名称 解释
    componentWillUnmount() 在组件卸载和销毁之前被立即调用。可以在此方法中执行
  • 函数的调用次数

    在组件的整个生命周期中,每一个生命周期函数并不是只被调用一次,有的生命周期函数在整个生命周期阶段可能被调用多次

    函数名称 调用次数 是否更新状态
    defaultProps 1(全局仅1次)
    constructor 1
    componentWillMount 1
    render ≥1
    componentDidMount 1
    componentWillReceiveProps ≥0
    shouldComponentUpdate ≥0
    componentWillUpdate ≥0
    componentDidUpdate ≥0
    componentWillUnmount 1
  • 虚拟DOM
        众所周知,Web界面本质上是由DOM树构成的,当其中某个部分发生变化时,其实就是对应的DOM节点发生了变化。
        在 jQuery出现以前,前端开发人员如果要修改界面,需要直接操作DOM节点。在这一时期,程序的代码结构混乱,复杂度高、可维护性和兼容性都较差。不过,随着 jQuery以及高度封装AP的出现,开发人员慢慢地从烦琐的DOM操作中解脱出来。MVM使用的数据双向绑定和自动更新技术使得前端开发效率大幅提升,但是大量的事件绑定导致的执行性能低下的问题依然存在。
        那么有没有一种兼顾开发效率和执行效率的方案呢?答案是有的。 ReactJS就是这么一种同时兼顾开发效率和执行效率的技术框架虽然其JSX语法受到很多开发者的质疑,但是它的虚拟DOM技术却得到了开发者的一致认可。此外,Vue框架也在2.0版本引入了这一机制。
        React中的组件并不是真实的DOM节点,而是存在于内存之中的一种数据结构,叫作虚拟DOM。只有当它被插入文档以后,才会变成真实的DOM

    虚拟DOM

根据 React的设计,所有的DOM变动都需要先反映在虚拟DOM上,再将实际发生变动的部分反映在真实DOM上,而这一过程的核心就是 DOM diff算法它可以减少不必要的DOM渲染,极大地提高组件的渲染性能。

Logo

开源鸿蒙跨平台开发社区汇聚开发者与厂商,共建“一次开发,多端部署”的开源生态,致力于降低跨端开发门槛,推动万物智联创新。

更多推荐